कंपनी वास्तुकला (EA) को अब तक हाथ से काम करने का पहाड़ बनाया जाता था। अब नहीं। हमारे साथAI-संचालित TOGAF ADM गाइड द्वारा, आप व्याख्या के लिए पसीना बहाना बंद कर सकते हैं और रणनीति पर ध्यान केंद्रित कर सकते हैं। यह ट्यूटोरियल एक वास्तविक दुनिया के प्रायोगिक दृश्य के माध्यम से चलता है: हाथ से बनाए गए कॉफी शॉप शाखा को बाजार में सबसे बेहतर EA उपकरण के उपयोग से डिजिटल-पहले उद्यम में बदलना।
काम शुरू करने के लिए, Visual Paradigm को चालू करें और तुरंत ITSM मेनू पर जाएं। चुनें TOGAF ADM प्रक्रिया प्रबंधक लॉन्च करने के लिए। यहीं आपकी वास्तुकला यात्रा शुरू होती है, एक अव्यवस्थित “वर्तमान” अवस्था से एक चिकना “भविष्य” दृश्य की ओर बढ़ते हुए।

अपने वास्तुकला जीवन चक्र को तेज करें
जब आप अंदर आ जाते हैं, तो आपको पारंपरिक TOGAF ADM “क्रॉप सर्किल” दिखाई देगा। यह पूरे प्रोजेक्ट के लिए आपका मिशन कंट्रोल है। इस अध्ययन के लिए, हम प्रारंभिक चरण के लिए जाने वाले हैं, जिससे हमारे कॉफी शॉप के डिजिटल रूपांतरण के लिए तैयारी की जाए। बस चरण पर क्लिक करें और शुरुआत करें।

चरण के भीतर, आपको एक विस्तृत प्रक्रिया आरेख प्राप्त होगा। इसे अपने मार्गदर्शिका के रूप में सोचें। यह चरण को विशिष्ट गतिविधियों और डिलीवरेबल में बांटता है। हम “प्रभावित कंपनी के संगठनों को सीमा तक लाना” से शुरुआत कर रहे हैं क्योंकि आप एक व्यवसाय को तब तक नहीं बदल सकते जब तक कि आपको नहीं पता कि कौन शामिल है। कार्य आइटम खोलने के लिए उस गतिविधि आकृति पर डबल क्लिक करें।

त्वरित निष्कर्ष: TOGAF के लिए AI का उपयोग क्यों करें?
- खाली कैनवास के चिंता को खत्म करें: प्रारंभिक उत्पन्न करें ArchiMate प्रारंभिक मॉडल प्राकृतिक भाषा के उपयोग से सेकंडों में उत्पन्न करें।
- अनुपालन बनाए रखें: AI-संचालित सुझाव TOGAF मानकों पर प्रशिक्षित हैं, जिससे यह सुनिश्चित होता है कि आपका मेटाडेटा सही हो।
- आनंद लेने के समय कम करें: जूनियर वास्तुकार स्मार्ट गाइडेंस के साथ पेशेवर गुणवत्ता वाले कार्य उत्पन्न कर सकते हैं।
- निरंतर दस्तावेजीकरण: हाथ से पुनः प्रविष्टि के शून्य के साथ आरेखण से पूर्ण डिलीवरेबल रिपोर्ट में जाएं।
प्रभाव विश्लेषण को स्वचालित करना
जब आप एक गतिविधि खोलते हैं, तो Visual Paradigm आपको एक तीन-पैन दृश्य देता है: अवलोकन, निर्देश, और उदाहरण. ओवरव्यू टैब में आपको अनुसरण करने के लिए ठीक-ठीक चरणों की सूची है। इस मामले में, हमारा पहला कार्य प्रभावित संगठनात्मक इकाइयों की पहचान करना है। अब आगे क्या करना है, इसका अनुमान लगाने की आवश्यकता नहीं है! 🎯

यदि आप अपने TOGAF सिद्धांत में थोड़े ढीले-ढांचे महसूस कर रहे हैं, तो निर्देश पैन आपके पीछे है। यह यह समझाता है कि कोर, सॉफ्ट और विस्तृत प्रभावित इकाइयों की पहचान करने के पीछे का “क्यों” और “कैसे” क्या है। यह ऐसा है जैसे आप काम करते समय एक वरिष्ठ वास्तुकार आपके कान में सुझाव दे रहा हो।

कोई दृश्य संदर्भ चाहिए? वह उदाहरण पैन आपको एक उच्च गुणवत्ता वाले कार्य के रूप को दिखाता है। अपने कार्य के लिए इसका उपयोग आपके द्वारा हर बार उद्यम स्तरीय मानकों को प्राप्त करने के लिए आधार के रूप में उपयोग करें।

मॉडल करने के लिए तैयार हैं? नीचे दिए गए प्रभावित संगठनात्मक इकाइयाँ कार्रवाई क्लिक करें। यहीं जादू होता है और यहीं हमारा AI सहायक वास्तव में अपनी क्षमता दिखाना शुरू करता है।

प्राकृतिक भाषा से ArchiMate मॉडल तक
कार्रवाई खोलने से एक खाली ArchiMate आरेख प्रकट होता है। लेकिन रुकें—ऊपरी दाहिनी ओर के उस काले पैन को देखें। विजुअल पैराडाइम पूछता है कि क्या आप चाहते हैं कि AI के माध्यम से उत्पन्न करें सामग्री का उत्पादन करें। बिल्कुल स्पष्ट रूप से, उत्तर हाँ है। जब आप स्वचालित कर सकते हैं, तो बारीकी से क्यों बनाएं? 🤖

अब, बस अपनी स्थिति का वर्णन करें। हमारे कॉफी शॉप के लिए, हम अपने हाथों से दुकान के आदेशों से एक नए मोबाइल ऐप और डिलीवरी प्रणाली में स्थानांतरण का वर्णन करते हैं। परिवर्तनों के बारे में विस्तृत बताएं। जितना अधिक संदर्भ आप AI-संचालित TOGAF ADM उपकरण, उत्तर उतना ही बेहतर होगा।

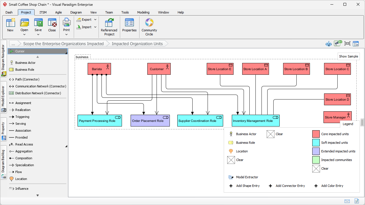
धमाका! सेकंडों में, AI एक संरचित ArchiMate आरेख उत्पन्न करता है। यह बारिस्टा, दुकान के स्थान और इन्वेंटरी प्रबंधन जैसी भूमिकाओं की पहचान करता है। यह तकनीकी रूप से प्रभाव के स्तर को वर्गीकृत करने के लिए रंग का विवरण लागू करता है। यह एक बड़ा आरंभ है जो आपको ड्राफ्टिंग समय के घंटों के बचत करता है।

“मानव-द्वारा-लूप में” स्पर्श सुधार
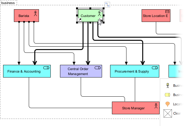
AI तेज है, लेकिन आप विशेषज्ञ हैं। आप ड्राफ्ट को बेहतर बनाना चाहेंगे। उदाहरण के लिए, हम तत्वों के नाम बदलकर कंपनी-विशिष्ट शब्दावली के अनुरूप बना सकते हैं। हम “भुगतान प्रसंस्करण भूमिका” को “वित्त एवं लेखांकन” में बदल देंगे ताकि हितधारक खुश रहें।

अगला, हम लापता संबंध जोड़ सकते हैं। संसाधन प्रकार का उपयोग करके, हम “दुकान प्रबंधक” और “इन्वेंटरी नियंत्रण” के बीच एक संबंध बनाएंगे। उपकरण इसे बनाता है उपयोग करने में आसान—बस खींचकर गिराकर संबंधों को परिभाषित करें।

आखिरकार, हमें “ग्राहक” के लिए वर्गीकरण को ठीक करने की आवश्यकता है। वे केवल एक भूमिका नहीं हैं; वे एक “प्रभावित समुदाय” हैं। हम बस नीचे दाहिनी ओर दिए गए रंग विवरण पैन से सही प्रकार का चयन करके तत्व की स्थिति को अपडेट करते हैं।

कुछ क्लिक करने पर, आरेख पूरा हो गया। आपने एक खाली पृष्ठ से एक व्यापक प्रभाव मॉडल तक पहुंचने में जो समय लगता, उसके एक छोटे से हिस्से में आपने इसे पूरा कर लिया। यह है पेशेवर उद्यम वास्तुकला प्रकाश की गति से।

समर्पण करने वाले और आगे बढ़ने के लिए अंतिम चरण
जब आपका आरेख तैयार हो जाए, तो गतिविधि परदे पर वापस जाएं और दबाएंअनुबंध चरण. यह आपकी प्रगति को संरचना भंडार में सुरक्षित करता है, जिससे पूरी टीम के लिए पूरी ट्रेसबिलिटी और संस्करण नियंत्रण सुनिश्चित होता है।

जैसे-जैसे आप शेष चरणों के माध्यम से काम करते हैं, आपको संतुष्टि देने वाले हरे चेकमार्क्स दिखाई देंगे। इनका अर्थ है कि आपकी “कॉर्पोरेट मॉडल के लिए व्यवस्था विकसित करना” डिलीवरेबल के लिए गतिविधियां पूरी हो गई हैं। सुसंगतता? जांच ली गई। अनुपालन? दोहराकर जांच लिया गया।

अंतिम चरण सबसे अधिक प्रेरणादायक है। दोहरी क्लिक करेंसमर्पण करने वाले आइकन प्रक्रिया लेन के दाहिनी ओर। विजुअल पैराडाइग्म स्वचालित रूप से आपके सभी कार्य को एक औपचारिक दस्तावेज में संकलित करेगा। रात के दौरान वर्ड में कॉपी-पेस्ट करने की आवश्यकता नहीं!

परिणाम एक पेशेवर, उच्च गुणवत्ता वाला दस्तावेज है जो हितधारकों की समीक्षा के लिए तैयार है। इसमें आपके एआई द्वारा उत्पन्न आरेख, विवरण और विश्लेषण शामिल हैं, सभी को आदर्श ढंग से गठित किया गया है। यहएआई-संचालित टीजीएफ एडीएम गाइड थ्रू एई के सबसे मनोरंजक हिस्से को एक जीत के चक्कर में बदल देता है।

लाभों का सारांश
इसका उपयोग करनाएआई-संचालित टीजीएफ एडीएम सॉफ्टवेयर केवल गति के बारे में नहीं है; यह गुणवत्ता और सुसंगतता. स्मार्ट ड्राफ्टिंग का उपयोग करके, आप सुनिश्चित करते हैं कि प्रत्येक आर्किमेट ढांचा और प्रत्येक परिवर्तन योजना उद्योग के सर्वोत्तम अभ्यास के अनुरूप हो। आप “व्याकरण” पर कम समय बिताते हैं और व्यापार के लिए वास्तव में आगे बढ़ने वाले उच्च मूल्य वाले रणनीतिक कार्यों पर अधिक समय बिताते हैं।
क्या आप अपनी एंटरप्राइज आर्किटेक्चर को बदलने के लिए तैयार हैं? शुरुआत से ड्राफ्ट करना बंद करें और बुद्धिमत्ता के साथ मॉडलिंग शुरू करें। आप आज ही आजमा सकते हैंसर्वोत्तम एआई टीजीएफ टूल आज डाउनलोड करकेविजुअल पैराडाइग्म. अपने एडीएम कार्यान्वयन को तेज करें और अब ही अपनी आर्किटेक्चर को भविष्य के लिए सुरक्षित करें!
संबंधित लिंक
दटीजीएफ आर्किटेक्चर डेवलपमेंट मेथड (एडीएम) विश्वव्यापी रूप से मान्यता प्राप्त, आवर्ती प्रक्रिया है जिसका उपयोग विकसित करने के लिए किया जाता हैएंटरप्राइज आर्किटेक्चर जो आईटी रणनीति को व्यापार लक्ष्यों के अनुरूप बनाता है। विजुअल पैराडाइग्म इस जटिल ढांचे को एक के माध्यम से सरल बनाता हैस्वचालित गाइड-थ्रू प्रक्रिया, संरचित नेविगेटर प्रदान करता है जो चरण दर चरण निर्देश प्रदान करता है, प ulाया जा सकने वाले प्रारूप, और एकीकृत दस्तावेज़ीकरण भंडार। ये उपकरण टीमों को पूरी संरचना जीवन चक्र के प्रबंधन की अनुमति देते हैं जबकि बनाए रखते हैं ट्रेसबिलिटी और मानकों के अनुपालन को.
- TOGAF ADM सॉफ्टवेयर – विजुअल पैराडाइग्म: इस संसाधन में उद्योग-विशिष्ट सॉफ्टवेयर का विवरण है जो बढ़ाता है ईए उत्पादकता ADM चरणों के माध्यम से उपयोगकर्ताओं के मार्गदर्शन द्वारा और आवश्यक डिलीवरेबल्स के स्वचालित रूप से उत्पादन करके।
- TOGAF संरचना विकास विधि (ADM) गाइड-थ्रू प्रक्रिया: स्वचालित उपकरण का एक अवलोकन जो ADM को सरल बनाता है द्वारा प्रदान करता है दृश्य नेविगेशन, नमूने, और परियोजना लॉन्च समर्थन।
- TOGAF ADM के साथ चरण दर चरण व्यवसाय संरचना पाठ्यक्रम: एक व्यावहारिक मार्गदर्शिका जो उपयोगकर्ताओं को प्रत्येक के माध्यम से चलाती है ADM चरण, संरचना परियोजनाओं के आरंभ के लिए स्पष्ट निर्देश और प्रारूप प्रदान करता है।
- TOGAF ADM में अंतर विश्लेषण के लागू करने के लिए व्यापक मार्गदर्शिका: निर्धारित करने के लिए तकनीकी गहन गहराई में वर्तमान और लक्ष्य अवस्थाओं के बीच अंतर ADM ढांचे के भीतर।
- TOGAF ADM और संरचना सामग्री ढांचा स्पष्टीकरण: यह लेख ADM प्रक्रियाओं और संरचना सामग्री ढांचा संरचित आउटपुट के लिए।
- विजुअल पैराडाइग्म के TOGAF ADM गाइड के साथ व्यवसाय संरचना का अधिग्रहण: एक व्यापक मार्गदर्शिका जो कार्यान्वयन पर केंद्रित है दृढ़ IT ढांचे और व्यापार लक्ष्यों के साथ उनके अनुकूलन करना।
- TOGAF ADM विकसित करने के तरीके: संरचनाओं के विकास के लिए वास्तुकारों द्वारा उपयोग की जाने वाली मूल विधियों और व्यावहारिक तकनीकों का अनुसंधान।
- TOGAF ADM चरण A: वास्तुकला दृश्यता डिलीवरेबल्स: स्पष्ट वास्तुकला दृश्यता स्थापित करने के लिए आवश्यक गतिविधियों और डिलीवरेबल्स के विशेष अध्ययन पर।वास्तुकला दृश्यता चरण A के दौरान।
- TOGAF, ADM, ArchiMate, BPMN, और UML के लिए Visual Paradigm के लिए विस्तृत मार्गदर्शिका: यह लेख दिखाता है कि कैसे एक साथ कई मॉडलिंग मानकों को लागू किया जा सकता है जिससे समर्थन किया जा सके TOGAF जीवनचक्र.
- अध्ययन में उदाहरण: एक कंपनी के लिए TOGAF ADM का अनुप्रयोग: एक वास्तविक दुनिया का प्रदर्शन जो दिखाता है कि कैसेArchiMate एकीकरण और TOGAF प्रक्रियाएं Visual Paradigm प्लेटफॉर्म के भीतर कैसे कार्य करती हैं।












