Estudio de caso: Aplicación de la Vista de Motivación
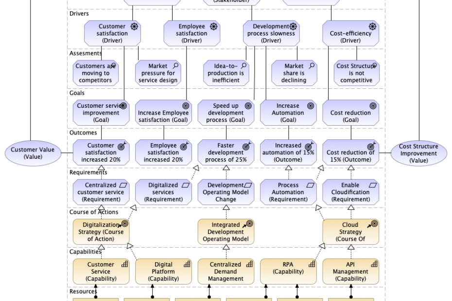
Descripción del estudio de caso: Aplicación de la Vista de Motivación Este estudio de caso examina la implementación del marco de la Vista de Motivación dentro de una organización enfocada en mejorar la prestación deEstudio de caso: Aplicación de la Vista de Motivación









