परिचय
जटिल प्रणालियों के भाग में जाने के लिए स्पष्टता का एक बीच आवश्यक है, और वहीं डेटा फ्लो डायग्राम (DFD) काम में आते हैं। इस व्यापक गाइड में, हम DFD के गहन अध्ययन में डूबेंगे, न केवल उदाहरणों के साथ बल्कि इसके घटकों, नियमों, लाभों, नुकसानों और चरण-दर-चरण ट्यूटोरियल के विस्तृत अध्ययन के साथ।
डेटा फ्लो डायग्राम (DFD) को समझना:
मूल रूप से, एक डेटा फ्लो डायग्राम एक प्रणाली के भीतर डेटा के आवागमन का दृश्य प्रतिनिधित्व है। यह प्रणाली के भीतर डेटा के इनपुट, आउटपुट, स्रोत, भंडारण और गंतव्य को दर्शाने वाला एक गतिशील नक्शा है। DFD के मुख्य तत्व हैं:
- प्रक्रियाएँ: ये प्रणाली के भीतर मुख्य क्रियाकलाप हैं, जो डेटा संग्रह जैसे सरल कार्यों से लेकर व्यापक रिपोर्ट बनाने जैसी जटिल प्रक्रियाओं तक फैले हुए हैं।
- बाहरी एकाइयाँ: ये वे स्रोत या गंतव्य हैं जो प्रणाली के साथ अंतरक्रिया करते हैं, जिनमें व्यक्ति, संगठन, कंप्यूटर या अन्य प्रणालियाँ शामिल हैं।
- डेटा भंडारण: वे भंडारण हैं जहाँ डेटा रखा जाता है, जो स्थिर और गतिशील नहीं होने वाली जानकारी का प्रतिनिधित्व करते हैं।
- डेटा प्रवाह: ये बाहरी एकाइयों, डेटा भंडारण और प्रक्रियाओं के बीच डेटा के आवागमन को दर्शाते हैं, प्रणाली के भीतर डेटा के रास्तों को नक्शा बनाते हैं।
DFD में उपयोग किए जाने वाले प्रतीक:
DFD के तत्वों को जीवंत बनाने के लिए यूरडॉन और कोड प्रणाली के प्रतीकों जैसे प्रतीकों का उपयोग किया जाता है, जो इन आरेखों के निर्माण और समझ में सरलता लाता है।
DFD बनाने के लिए नियम और दिशानिर्देश:
एक स्पष्ट और समझने योग्य DFD बनाने के लिए कुछ नियमों का पालन करना आवश्यक है:
- प्रक्रिया प्रवाह: प्रत्येक प्रक्रिया के कम से कम एक बाहरी और एक आंतरिक डेटा प्रवाह होना चाहिए।
- डेटा भंडारण कनेक्टिविटी: डेटा भंडारण के कम से कम एक आगमन और एक निर्गम डेटा प्रवाह होना चाहिए।
- एकाइयाँ-प्रक्रिया लिंक: एकाइयों को एक डेटा प्रवाह द्वारा प्रक्रिया से जोड़ा जाना चाहिए।
- क्रॉसिंग टालना: डेटा प्रवाह एक दूसरे को क्रॉस नहीं कर सकते।
- बाहरी एकाइयों की पहुँच: डेटा भंडारण बाहरी एकाइयों से सीधे जुड़ नहीं सकते।
DFD के लाभ और नुकसान:
DFD के लाभ और नुकसान को समझना आवश्यक है:
लाभ:
- ग्राफिकल सरलता:एक दृश्य रूप से स्पष्ट तकनीक, जो स्टेकहोल्डर्स और उपयोगकर्ताओं के लिए समझने में आसान है।
- विस्तृत दृश्य: सिस्टम के घटकों और सीमाओं के गहन दृश्य को प्रदान करता है।
- कार्यात्मक विभाजन: सिस्टम के कार्यात्मक विभाजन को दर्शाता है, जिसमें विभिन्न घटकों के बीच अंतर्क्रिया को दिखाया गया है।
- दस्तावेज़ीकरण मूल्य: सिस्टम दस्तावेज़ीकरण का एक मूल्यवान हिस्सा है।
नुकसान:
- समय खपत: DFD बनाने में समय लग सकता है।
- समय संबंधी जानकारी की कमी: प्रक्रियाओं के समय, क्रम और समकालिकता के बारे में जानकारी की कमी है।
- गैर-तकनीकी उपयोगकर्ता के लिए चुनौती: गैर-तकनीकी उपयोगकर्ताओं के लिए आरेख को समझने में चुनौती उत्पन्न कर सकता है।
DFD उदाहरण:
- संदर्भ डेटा प्रवाह आरेख (स्तर 0):
यह उच्च स्तर का अवलोकन एकल प्रक्रिया का उपयोग करके पूरे सिस्टम के कार्यों का प्रतिनिधित्व करता है। कपड़े ऑर्डरिंग सिस्टम के लिए एक उदाहरण नीचे दिखाया गया है:

संदर्भ DFD बनाने के चरण:
- प्रक्रिया को परिभाषित करें।
- बाहरी एकाइयों की सूची बनाएं।
- डेटा प्रवाहों की सूची बनाएं।
- आरेख बनाएं।
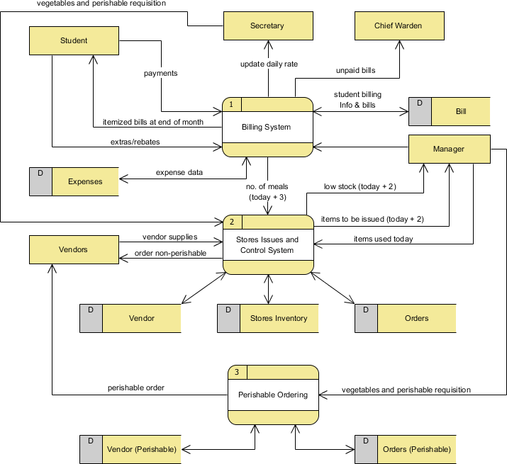
- स्तर 1 डेटा प्रवाह आरेख:
मुख्य प्रक्रिया को उपप्रक्रियाओं में विभाजित करना और डेटा भंडार को शामिल करना, स्तर 1 DFD को अधिक विस्तृत दृश्य प्रदान करता है। उदाहरण:

स्तर 1 DFD बनाने के चरण:
- प्रक्रियाओं को परिभाषित करें (मुख्य प्रक्रिया और उपप्रक्रियाएं)।
- बाहरी एकाइयों की सूची बनाएं।
- डेटा स्टोरेज की सूची बनाएं।
- डेटा प्रवाहों की सूची बनाएं।
- आरेख बनाएं।
डेटा प्रवाह आरेख बनाना:
विजुअल पैराडाइग्म अपनी लचीलेपन, उपयोगकर्ता-अनुकूल इंटरफेस और ऑनलाइन और डेस्कटॉप संस्करणों में उपलब्धता के कारण डेटा प्रवाह आरेख (DFD) बनाने के लिए एक उत्तम विकल्प है। यहां विजुअल पैराडाइग्म को शीर्ष सिफारिश के रूप में उभरने के कारण हैं:
विजुअल पैराडाइग्म: एक व्यापक DFD टूल
1. लचीलेपन:
विजुअल पैराडाइग्म विभिन्न आरेख प्रकारों का समर्थन करता है, जिससे यह विभिन्न दृश्य मॉडलिंग आवश्यकताओं के लिए एक व्यापक समाधान बन जाता है। DFD से लेकर UML आरेख तक, यह आरेखण की विविध आवश्यकताओं को कवर करता है।
2. उपयोगकर्ता-अनुकूल इंटरफेस:
चाहे आप एक अनुभवी व्यावसायिक व्यक्ति हों या शुरुआती, विजुअल पैराडाइग्म एक स्पष्ट इंटरफेस प्रदान करता है जो जटिल आरेख बनाने की प्रक्रिया को सरल बनाता है। ड्रैग-एंड-ड्रॉप सुविधा और कस्टमाइज़ करने योग्य टेम्पलेट्स के कारण दृश्य रूप से आकर्षक DFD बनाना आसान हो जाता है।
3. ऑनलाइन और डेस्कटॉप संस्करण:
विजुअल पैराडाइग्म ऑनलाइन और डेस्कटॉप संस्करण दोनों की लचीलेपन प्रदान करता है, जिससे उपयोगकर्ता अपनी पसंद और आवश्यकताओं के अनुसार प्लेटफॉर्म चुन सकते हैं। ऑनलाइन संस्करण सहयोगात्मक कार्य की अनुमति देता है, जबकि डेस्कटॉप संस्करण ऑफलाइन क्षमता प्रदान करता है।
4. मुफ्त संस्करण उपलब्धता:
जबकि विजुअल पैराडाइग्म अपने भुगतान वाले संस्करणों में प्रीमियम विशेषताएं प्रदान करता है, यह आवश्यक कार्यक्षमताओं के साथ एक मुफ्त संस्करण भी प्रदान करता है। इससे विभिन्न बजट सीमाओं वाले उपयोगकर्ताओं के लिए इसकी पहुंच आसान हो जाती है, जबकि एक शक्तिशाली आरेखण अनुभव भी प्रदान किया जाता है।
5. वास्तविक समय सहयोग:
विजुअल पैराडाइग्म के ऑनलाइन संस्करण के द्वारा वास्तविक समय सहयोग संभव होता है, जिससे एक ही प्रोजेक्ट पर एक साथ कई उपयोगकर्ता काम कर सकते हैं। यह जटिल प्रणालियों पर काम करने वाली टीमों के लिए विशेष रूप से लाभदायक है जिनके लिए सहयोगात्मक आरेख विकास की आवश्यकता होती है।
6. व्यापक दस्तावेज़ीकरण और ट्यूटोरियल:
विजुअल पैराडाइग्म व्यापक दस्तावेज़ीकरण और ट्यूटोरियल प्रदान करता है, जिससे उपयोगकर्ताओं को अपनी विशेषताओं का उपयोग करने में आसानी होती है। यह समर्थन शुरुआती और उन उन्नत उपयोगकर्ताओं के लिए मूल्यवान है जो टूल की पूरी क्षमता का अन्वेषण करना चाहते हैं।
7. एकीकरण क्षमताएं:
विजुअल पैराडाइग्म अन्य उपकरणों और प्लेटफॉर्म के साथ बिना किसी दिक्कत के एकीकृत होता है, जिससे इसकी उपयोगिता विभिन्न विकास परिवेशों में बढ़ जाती है। चाहे आप वर्जन नियंत्रण प्रणालियों या प्रोजेक्ट प्रबंधन उपकरणों के साथ काम कर रहे हों, विजुअल पैराडाइग्म आपके कार्य प्रवाह में फिट हो सकता है।
शुरुआत कैसे करें:
- विजुअल पैराडाइग्म वेबसाइट पर जाएं: विजुअल पैराडाइग्म वेबसाइट पर जाएं और अपनी आवश्यकताओं के अनुसार उपयुक्त संस्करण (ऑनलाइन या डेस्कटॉप) चुनें।
- डाउनलोड और स्थापित करें: डेस्कटॉप संस्करण को डाउनलोड और स्थापित करें या अपने वेब ब्राउज़र के माध्यम से ऑनलाइन संस्करण तक पहुँचें।
- मुफ्त खाता बनाएं: यदि ऑनलाइन संस्करण का उपयोग कर रहे हैं, तो शुरुआत करने के लिए मुफ्त खाता बनाएं। यदि डेस्कटॉप संस्करण का उपयोग कर रहे हैं, तो स्थापना निर्देशों का पालन करें।
- टेम्पलेट्स और विशेषताओं का अन्वेषण करें: विजुअल पैराडाइग्म DFD के लिए विभिन्न प्रकार के टेम्पलेट प्रदान करता है। इन टेम्पलेट्स का अन्वेषण करें और अपने डेटा प्रवाह आरेख को बनाना शुरू करें।
निष्कर्ष
संदर्भ और स्तर 1 DFD के अलावा, अधिक गहन स्तर (स्तर 2 और स्तर 3) भी हैं जो सिस्टम गतिशीलता की अधिक जटिल समझ प्रदान करते हैं। यद्यपि DFD निर्माण समय की मांग कर सकता है, लेकिन व्यापार प्रक्रियाओं के भीतर महत्वपूर्ण जानकारी को व्यक्त और संचारित करने में इसका अनिवार्य मूल्य कभी भी कम नहीं किया जा सकता है। ग्राहक आदेश प्रणालियों से लेकर जटिल बैंकिंग प्रक्रियाओं तक, DFD हमारे डेटा-आधारित निर्णय लेने के यात्रा में अनिवार्य साथी हैं। किसी सिस्टम के भीतर जानकारी के जटिल प्रवाह को समझना प्रक्रियाओं को अनुकूलित करने और सूचित निर्णय लेने के लिए निर्णायक है, और डेटा प्रवाह आरेख इस यात्रा में दिशा-निर्देश के रूप में कार्य करते हैं।
विजुअल पैराडाइग्म व्यक्तियों और टीमों के लिए एक विविध, उपयोगकर्ता-अनुकूल और मुफ्त DFD उपकरण खोजने वाले लोगों के लिए एक मजबूत विकल्प के रूप में उभरता है। ऑनलाइन और डेस्कटॉप संस्करण दोनों में उपलब्धता लचीलेपन सुनिश्चित करती है, जबकि इसके समृद्ध विशेषता सेट और सहयोगात्मक क्षमताएं सिस्टम मॉडलिंग और आरेखण की आवश्यकताओं के लिए अमूल्य संपत्ति बन जाती हैं।












