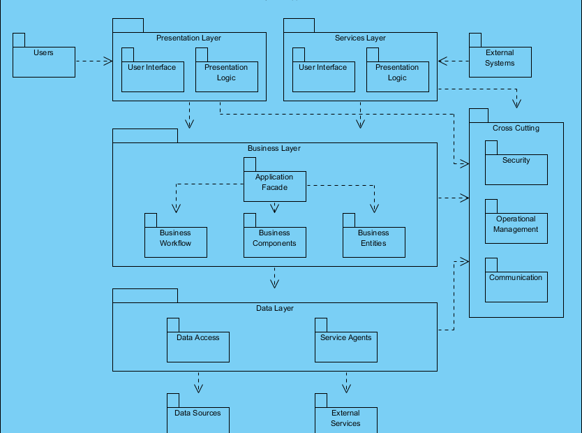
Диаграмма пакетов UML: Раскрытие архитектуры
В области разработки программного обеспечения и проектирования систем понимание и визуализация архитектуры проекта имеет решающее значение. Именно здесь на первый план выходит унифицированный язык моделирования (UML) с его разнообразием типов диаграмм, каждый из которых выполняетДиаграмма пакетов UML: Раскрытие архитектуры









