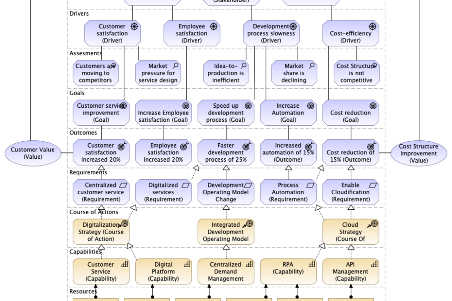
Диаграмма цепочки создания стоимости: артефакты фазы визионерства
Что такое диаграмма цепочки создания стоимости Диаграмма цепочки создания стоимости — это визуальное представление различных этапов, участвующих в производстве продукта или услуги. Она включает все этапы от этапа сырья до конечной доставки продукта или услугиДиаграмма цепочки создания стоимости: артефакты фазы визионерства









