Овладение моделированием ER: Пошаговое руководство с примерами из реальной жизни (часть 5 из 5)
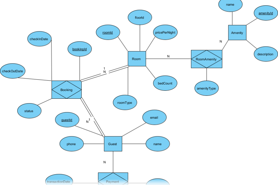
Изучение ключевых концепций и элементов диаграмм сущность-связь (ERD) Что такое диаграмма сущность-связь (ERD) Диаграмма сущность-связь (ERD) — это мощный инструмент моделирования данных, который позволяет разработчикам и дизайнерам создавать визуальное представление данных и их связей. ERDОвладение моделированием ER: Пошаговое руководство с примерами из реальной жизни (часть 5 из 5)









