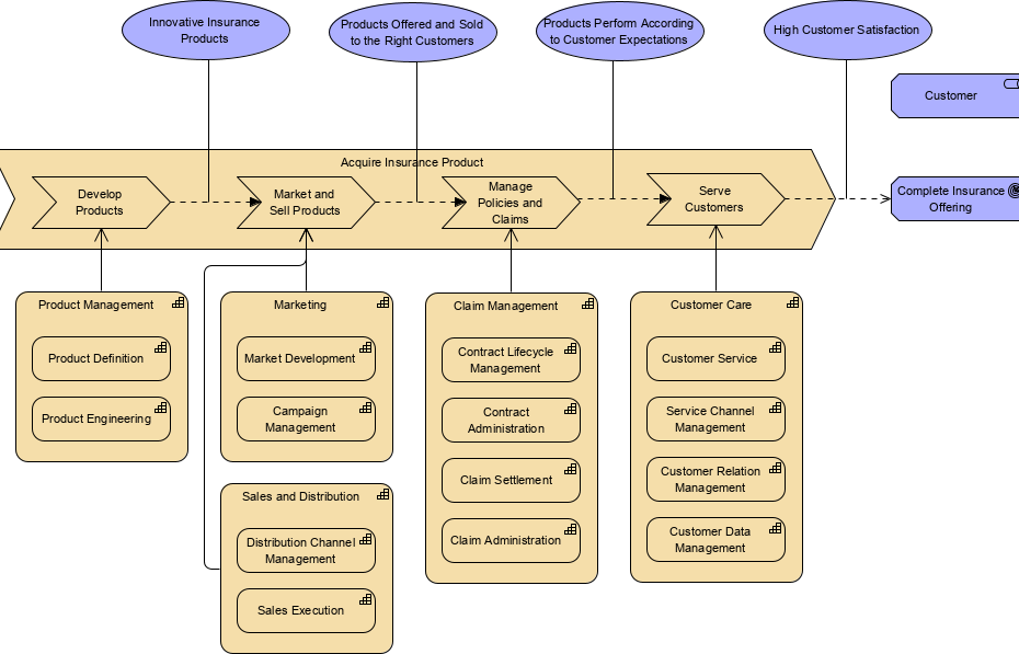
价值链图:愿景阶段的成果
什么是价值链图 价值链图是产品或服务生产过程中各项活动的可视化表示。它价值链图:愿景阶段的成果
什么是价值链图 价值链图是产品或服务生产过程中各项活动的可视化表示。它价值链图:愿景阶段的成果
ArchiMate对TOGAF ADM的支持 ArchiMate完全支通过ArchiMate增强TOGAF ADM:一种敏捷的可视化建模方法(第一部分)
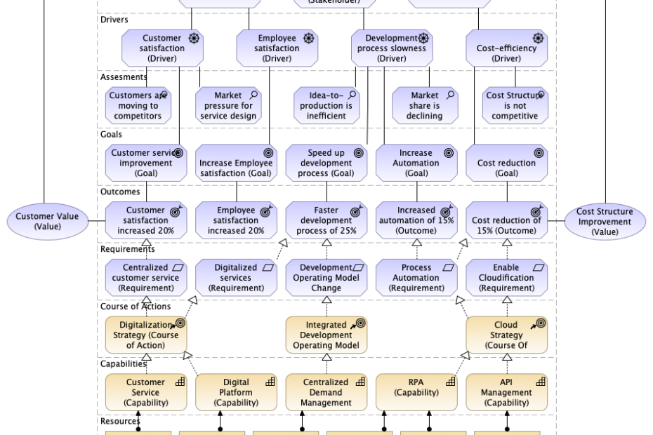
在TOGAF ADM中,第一阶段的第一个产物是原则视图。然而,Arch动机视图:初步阶段的产物
利益相关者分析是一种企业用来识别和优先处理项目或倡议中涉及的利益相关者利益相关者地图分析:愿景阶段的成果
解决方案概念图是TOGAF ADM旧版本中推荐的图表类型,用于提供解决解决方案概念图:愿景阶段的成果
在快速变化的商业环境中,拥有一个稳固的商业模式对于长期成功至关重要。商商业模式图:愿景阶段的产物
在TOGAF(开放组架构框架)中,能力图是一种用于组织和分类组织各种能能力图:愿景阶段的产物
价值流映射(VSM)是一种可视化工具,用于分析和改进将产品或服务交付给价值流映射:愿景阶段的产物
组织/参与者目录是TOGAF架构开发方法(ADM)的一个关键组成部分。组织/参与者目录:业务架构的产物(阶段B)
在当今的数字时代,保护敏感信息是组织的首要任务。在企业内部存在多个应用角色目录:业务架构(阶段B)的产物