निरंतर उपयोग स्थिति और मॉडल विकास को बनाए रखने का तरीका
संबंधित क्रमिक और क्रियाकलाप आरेखों के साथ उपयोग केस विवरण बनाने की प्रक्रिया सॉफ्टवेयर विकास में एक महत्वपूर्ण चरण है। उपयोग केस एक ऐसी विवरण है जो एक प्रणाली के अपने वातावरण के साथ एक विशिष्ट लक्ष्य प्राप्त करने के लिए अंतरक्रिया करने का वर्णन करता है। उपयोग केस का उपयोग प्रणाली की आवश्यकताओं को पहचानने और यह सुनिश्चित करने के लिए किया जाता है कि यह उपयोगकर्ताओं की आवश्यकताओं को पूरा करे।
- क्रमिक आरेखों का उपयोग प्रणाली के विभिन्न वस्तुओं या घटकों के बीच समय के साथ अंतरक्रिया को मॉडल करने के लिए किया जाता है, जबकि क्रियाकलाप आरेख उपयोग केस में शामिल विभिन्न कार्यों या गतिविधियों के बीच नियंत्रण के प्रवाह को दर्शाते हैं। इस प्रक्रिया का पालन करके विकासकर्ता यह सुनिश्चित कर सकते हैं कि प्रणाली उपयोगकर्ताओं की विशिष्ट आवश्यकताओं को पूरा करने के लिए डिज़ाइन की गई है और डेप्लॉयमेंट से पहले व्यापक रूप से परीक्षण किया जा सकता है।
- क्रमिक आरेखों को संगठित करने के लिए क्रियाकलाप आरेख संबंधित क्रमिक और क्रियाकलाप आरेखों के साथ उपयोग केस विवरण बनाने की प्रक्रिया से सीधे संबंधित है। इस चरण में प्रत्येक स्थिति को मॉडल करने वाले व्यक्तिगत क्रमिक आरेखों को लिया जाता है और उन्हें एकल क्रियाकलाप आरेख में संयोजित किया जाता है जो पूरे उपयोग केस और उसकी सभी स्थितियों का प्रतिनिधित्व करता है।
- क्रियाकलाप आरेख उपयोग केस में शामिल विभिन्न गतिविधियों या कार्यों और उनके बीच नियंत्रण के प्रवाह को दर्शाता है। यह उपयोग केस के दौरान होने वाले निर्णय बिंदु या स्थितियों को भी दर्शाता है। क्रमिक आरेखों को एकल क्रियाकलाप आरेख में संगठित करके विकासकर्ता पूरे उपयोग केस की व्यापक दृष्टि प्राप्त कर सकते हैं और यह समझ सकते हैं कि यह प्रणाली के समग्र रूप से कैसे संबंधित है।
- क्रियाकलाप आरेख यह सुनिश्चित करने के लिए एक मूल्यवान उपकरण है कि प्रणाली उपयोगकर्ताओं की विशिष्ट आवश्यकताओं को पूरा करने के लिए डिज़ाइन की गई है और डेप्लॉयमेंट से पहले व्यापक रूप से परीक्षण किया जा सकता है। यह उपयोग केस में किसी भी संभावित समस्या या अंतर की पहचान करने में मदद करता है और यह सुनिश्चित करता है कि सभी स्थितियों को प्रणाली डिज़ाइन में शामिल किया गया है।
उपयोग केस स्थिति सुसंगतता के चरण
संबंधित क्रमिक और क्रियाकलाप आरेखों के साथ उपयोग केस विवरण बनाने में शामिल चरणों का एक विस्तृत वर्णन:
- उपयोग केस विवरण का विस्तार करें: इस चरण में उपयोग केस में होने वाली विभिन्न स्थितियों की पहचान करना शामिल है। एक स्थिति उपयोगकर्ता या प्रणाली द्वारा उपयोग केस के माध्यम से लिए जाने वाले विशिष्ट मार्ग को दर्शाती है। स्थितियों की पहचान करने के लिए आपको उपयोगकर्ता द्वारा किए जा सकने वाले विभिन्न क्रियाकलापों या प्रणाली को प्रदान किए जा सकने वाले इनपुट्स को ध्यान में रखना होगा। आप ब्रेनस्टॉर्मिंग, उपयोगकर्ता साक्षात्कार या उपयोगकर्ता सर्वेक्षण जैसी तकनीकों का उपयोग करके इन स्थितियों की पहचान कर सकते हैं। जब आप स्थितियों की पहचान कर लेते हैं, तो आप उपयोग केस विवरण में प्रत्येक स्थिति का विस्तृत वर्णन लिख सकते हैं। इस विवरण में शामिल अभिनेताओं, लिए गए चरणों और किसी भी इनपुट या आउटपुट को शामिल करना चाहिए।
- क्रमिक आरेखों के साथ स्थितियों का मॉडलिंग करें: जब आप स्थितियों की पहचान कर लेते हैं और विस्तृत उपयोग केस विवरण लिख लेते हैं, तो आप प्रत्येक स्थिति को मॉडल करने के लिए एक सेट क्रमिक आरेख बना सकते हैं। एक क्रमिक आरेख प्रणाली के विभिन्न वस्तुओं या घटकों के बीच समय के साथ अंतरक्रिया का ग्राफिकल प्रतिनिधित्व है। क्रमिक आरेख बनाने के लिए आपको स्थिति में शामिल विभिन्न वस्तुओं और उनके बीच आदान-प्रदान किए जाने वाले संदेशों की पहचान करनी होगी। क्रमिक आरेख में संदेशों के आदान-प्रदान के क्रम और स्थिति के दौरान होने वाली किसी भी शर्त या लूप को दर्शाना चाहिए।
- क्रमिक आरेखों को एक क्रियाकलाप आरेख के साथ संगठित करें: अंतिम चरण विभिन्न क्रमिक आरेखों को एकल क्रियाकलाप आरेख में संगठित करना है। एक क्रियाकलाप आरेख उपयोग केस में शामिल कार्यों या गतिविधियों का ग्राफिकल प्रतिनिधित्व है। यह विभिन्न गतिविधियों के बीच नियंत्रण के प्रवाह और उपयोग केस के दौरान होने वाले किसी भी निर्णय बिंदु को दर्शाता है। क्रियाकलाप आरेख बनाने के लिए आपको उपयोग केस में शामिल विभिन्न गतिविधियों और उनके क्रम की पहचान करनी होगी। आप क्रमिक आरेखों का उपयोग करके विभिन्न गतिविधियों और उनके क्रम की पहचान में मदद कर सकते हैं। क्रियाकलाप आरेख पूरे उपयोग केस और उसकी स्थितियों या मार्गों की संख्या के बराबर होना चाहिए।
इन चरणों का पालन करके आप एक विस्तृत उपयोग केस विवरण और क्रमिक आरेखों के एक सेट और एक क्रियाकलाप आरेख बना सकते हैं जिनका उपयोग उपयोग केस के विभिन्न स्थितियों को मॉडल करने के लिए किया जा सकता है। इससे यह सुनिश्चित करने में मदद मिलेगी कि प्रणाली उपयोगकर्ताओं की विशिष्ट आवश्यकताओं को पूरा करने के लिए डिज़ाइन की गई है और डेप्लॉयमेंट से पहले व्यापक रूप से परीक्षण किया जा सकता है।
उदाहरण – ऑनलाइन शॉपिंग एप्लिकेशन
समस्या का वर्णन: एक वेब-आधारित शॉपिंग एप्लिकेशन ग्राहकों को ऑनलाइन उत्पादों को ब्राउज़, चुन और खरीदने की अनुमति देता है। एप्लिकेशन में कई पृष्ठ शामिल हैं, जिनमें होम पेज, उत्पाद पृष्ठ, शॉपिंग कार्ट पृष्ठ और चेकआउट पृष्ठ शामिल हैं। ग्राहक अपनी व्यक्तिगत जानकारी और आदेश इतिहास सहेजने के लिए एक खाता बना सकते हैं, या वे गेस्ट के रूप में चेकआउट करने का चयन कर सकते हैं। एप्लिकेशन ग्राहकों को कीवर्ड, श्रेणी या मूल्य सीमा के आधार पर उत्पादों की खोज करने और विभिन्न मापदंडों, जैसे ब्रांड या रंग के आधार पर खोज परिणामों को फ़िल्टर करने की अनुमति देता है। जब एक ग्राहक एक उत्पाद का चयन करता है, तो वह विस्तृत उत्पाद जानकारी, जिसमें चित्र, विवरण और ग्राहक समीक्षाएं शामिल हैं, देख सकता है। एप्लिकेशन ग्राहक के ब्राउज़िंग और खरीदारी के इतिहास के आधार पर संबंधित उत्पादों के लिए सुझाव भी प्रदान करता है। जब ग्राहक खरीदारी करने के लिए तैयार होता है, तो वह आइटम को अपने शॉपिंग कार्ट में जोड़ सकता है और चेकआउट पर जा सकता है। चेकआउट के दौरान, ग्राहक अपने पसंदीदा भुगतान और शिपिंग विकल्प चुन सकता है, और आदेश की समीक्षा और पुष्टि कर सकता है जब तक इसे जमा नहीं कर दिया जाता है। आदेश जमा करने के बाद, ग्राहक को अपने आदेश की जानकारी और अपेक्षित डिलीवरी तिथि के साथ ईमेल की पुष्टि प्राप्त होती है।
उपयोग केस आरेख विकसित करें
इस आरेख में, अभिनेता को “ग्राहक” लेबल वाला स्टिक फिगर द्वारा दर्शाया गया है, और प्रणाली को “वेब-आधारित शॉपिंग एप्लिकेशन” लेबल वाले आयत द्वारा दर्शाया गया है। उपयोग केस को आयत के भीतर ओवल द्वारा दर्शाया गया है, और तीर अभिनेता और उपयोग केस के बीच संबंधों का प्रतिनिधित्व करते हैं।

उत्पादों को ब्राउज़ करने वाले उपयोग केस के लिए उपयोग केस विवरण विकसित करें
यहां उत्पादों को ब्राउज़ करने वाले उपयोग केस के लिए एक उदाहरण उपयोग केस विवरण है:
उपयोग केस:उत्पादों को ब्राउज़ करें
अभिनेता:ग्राहक
विवरण: उत्पादों को ब्राउज़ करने वाला उपयोग केस ग्राहक को उपलब्ध उत्पादों की सूची देखने की अनुमति देता है।
पूर्वशर्तें:
- ग्राहक ने वेब-आधारित शॉपिंग एप्लिकेशन का उपयोग किया है।
मुख्य प्रवाह:
- ग्राहक एप्लिकेशन के होम पेज से उत्पाद ब्राउज़ करने के उपयोग केस का चयन करता है।
- प्रणाली उपलब्ध उत्पादों की सूची प्रदर्शित करती है, जिसमें उत्पाद के नाम, चित्र, विवरण और कीमतें शामिल हैं।
- ग्राहक सूची के माध्यम से स्क्रॉल कर सकता है या कीवर्ड, श्रेणी या मूल्य सीमा द्वारा परिणामों को फ़िल्टर कर सकता है।
- ग्राहक उत्पाद पर क्लिक करके उसकी विस्तृत जानकारी देख सकता है।
पोस्ट-शर्तें:
- ग्राहक उपलब्ध उत्पादों की सूची देख चुका है और उसकी विस्तृत जानकारी देखने के लिए एक उत्पाद का चयन कर चुका है।
वैकल्पिक प्रवाह:2a. यदि कोई उत्पाद उपलब्ध नहीं है, तो प्रणाली एक संदेश प्रदर्शित करती है जो बताता है कि कोई उत्पाद प्रदर्शित करने योग्य नहीं है। उपयोग केस समाप्त हो जाता है।
अपवाद:
- ग्राहक उत्पादों को ब्राउज़ करते समय तकनीकी कठिनाइयों या त्रुटियों का सामना करता है। प्रणाली ग्राहक को दोबारा प्रयास करने या सहायता के लिए ग्राहक समर्थन से संपर्क करने के लिए प्रेरित करती है।
व्यापार नियम:
- प्रदर्शित उत्पाद जानकारी सही और अद्यतन है।
- उत्पादों की सूची नियमित रूप से अद्यतन की जाती है ताकि यह नवीनतम भंडार को दर्शाए।
- ग्राहक एप्लिकेशन का उपयोग करते समय किसी भी समय उत्पादों को ब्राउज़ कर सकता है।
- ग्राहक को खाता बनाने के लिए बाध्य नहीं किया जाता है और उत्पादों को ब्राउज़ कर सकता है।
अनुक्रम आरेखों के साथ उपयोग केस परिदृश्यों का प्रतिनिधित्व करना
उपयोग केस परिदृश्य विशिष्ट उदाहरण या मार्ग हैं जो उपयोगकर्ता या अभिनेता सॉफ्टवेयर प्रणाली के साथ बातचीत करते समय ले सकते हैं। वे एक विशिष्ट लक्ष्य या परिणाम प्राप्त करने में शामिल विभिन्न चरणों और अंतरक्रियाओं का वर्णन करते हैं, और अप्रत्याशित घटनाओं या त्रुटियों के प्रबंधन के लिए वैकल्पिक और अपवादी प्रवाह भी शामिल कर सकते हैं।
यहाँ कुछ अनुक्रम आरेख हैं जो उत्पाद ब्राउज़ करने के उपयोग केस के सामान्य और वैकल्पिक/अपवाद परिदृश्यों का प्रतिनिधित्व करते हैं:
- सामान्य परिदृश्य:

- वैकल्पिक परिदृश्य – कोई उत्पाद उपलब्ध नहीं है:

- अपवाद परिदृश्य – तकनीकी कठिनाइयाँ:

उपयोग केस परिदृश्य उपयोग केस मॉडलिंग का एक महत्वपूर्ण हिस्सा हैं, क्योंकि वे अंतिम उपयोगकर्ता के दृष्टिकोण से प्रणाली की आवश्यकताओं और कार्यक्षमता को परिभाषित करने में मदद करते हैं। उपयोग केस परिदृश्यों के विकास और विश्लेषण के माध्यम से विकासकर्ता और हितधारक इस बात को बेहतर ढंग से समझ सकते हैं कि प्रणाली का उपयोग कैसे किया जाएगा और डिज़ाइन में संभावित समस्याओं या सुधार के क्षेत्रों की पहचान कर सकते हैं।
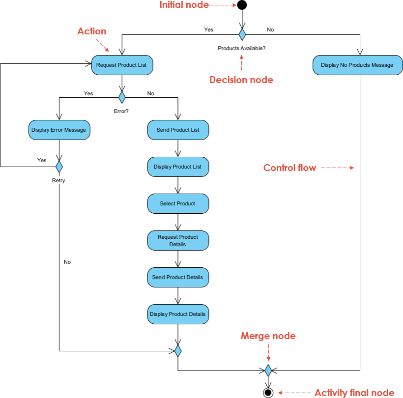
अनुक्रम आरेखों को एक क्रिया आरेख में संगठित करें
बहुआयामी अनुक्रम आरेखों को एक क्रिया आरेख में संगठित करने का उद्देश्य पूरे उपयोग केस परिदृश्य के उच्च स्तर के दृश्य को प्रदान करना है, जिसमें विभिन्न सामान्य और वैकल्पिक प्रवाह शामिल हैं। अनुक्रम आरेखों को संगठित करके हम घटनाओं के प्रवाह और अभिनेताओं और प्रणाली घटकों के बीच अंतरक्रियाओं को बेहतर ढंग से समझ सकते हैं, और उपयोग केस डिज़ाइन में किसी भी संभावित समस्या या सुधार के क्षेत्र की पहचान कर सकते हैं।
साथ ही, क्रिया आरेख उपयोग केस परिदृश्य का एक अधिक संक्षिप्त और पठनीय प्रतिनिधित्व प्रदान करता है, जो संचार और दस्तावेज़ीकरण के उद्देश्यों के लिए उपयोगी हो सकता है। यह हितधारकों और विकासकर्ताओं को घटनाओं के समग्र प्रवाह को आसानी से देखने और समझने में सक्षम बनाता है और उपयोग केस परिदृश्य के विभिन्न चरणों के बीच संबंधों को समझने में सहायता करता है।

सारांश
यह लेख इस बात के महत्व पर चर्चा करता है कि उपयोग केस को सुसंगत और अच्छी तरह से संरचित बनाना क्यों आवश्यक है। लेख उपयोग केस विकास प्रक्रिया का सारांश प्रस्तुत करता है, जिसमें अभिनेताओं, उपयोग केस परिदृश्यों और उपयोग केस विवरणों की पहचान शामिल है। फिर यह अनुक्रम आरेखों के उपयोग से उपयोग केस के मॉडलिंग के तरीके और इन आरेखों को क्रिया आरेख या प्रवाहचित्र में संगठित करने के तरीके को चित्रित करता है।
यह एक सरल वेब एप्लिकेशन परिदृश्य प्रस्तुत करता है और “उत्पादों का ब्राउज़” उपयोग केस के लिए उपयोग केस विवरण प्रदान करता है। फिर इस उपयोग केस के लिए सामान्य और वैकल्पिक परिदृश्यों का प्रतिनिधित्व करने के लिए अनुक्रम आरेख बनाता है, और इन आरेखों को एक क्रिया आरेख और प्रवाहचित्र में संगठित करता है। इस संगठन का उद्देश्य पूरे उपयोग केस परिदृश्य के उच्च स्तर के दृश्य को प्रदान करना और उपयोग केस डिज़ाइन में संभावित समस्याओं या सुधार के क्षेत्रों की पहचान करना है।
यह उपयोग केस परिदृश्यों और दृश्य मॉडल के बीच सुसंगतता बनाए रखने के महत्व पर जोर देता है, और अच्छी तरह से संरचित और प्रभावी उपयोग केस विकसित करने के लिए व्यावहारिक मार्गदर्शिका प्रदान करता है। इन दिशानिर्देशों का पालन करके विकासकर्ता और हितधारक अपनी सॉफ्टवेयर विकास प्रक्रिया की कुल गुणवत्ता में सुधार कर सकते हैं और यह सुनिश्चित कर सकते हैं कि उनका सॉफ्टवेयर अंतिम उपयोगकर्ताओं की आवश्यकताओं को पूरा करता है।












