バリューチェーン図:ビジョン段階の成果物
バリューチェーン図とは何か バリューチェーン図は、製品またはサービスのバリューチェーン図:ビジョン段階の成果物
バリューチェーン図とは何か バリューチェーン図は、製品またはサービスのバリューチェーン図:ビジョン段階の成果物
ArchiMateによるTOGAF ADMへの支援 ArchiMateArchiMateを活用したTOGAF ADMの強化:アジャイルなビジュアルモデリングアプローチ(第1部)
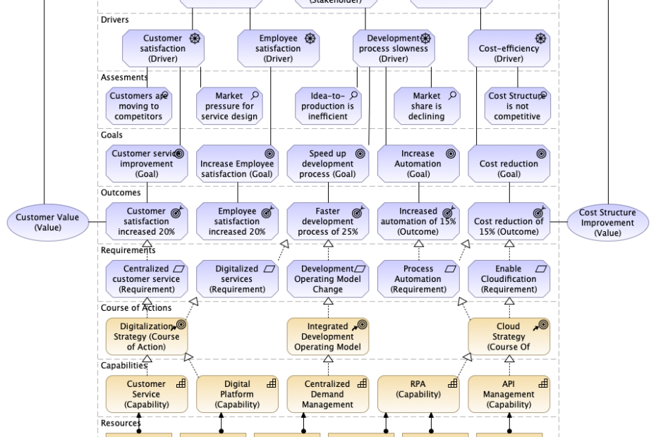
TOGAF ADMにおいて、最初の段階の最初のアーティファクトは、原則動機の視点:初期段階におけるアーティファクト
ステークホルダー分析は、企業がプロジェクトやイニシアチブに関与するステステークホルダー・マップ分析:ビジョン段階の成果物
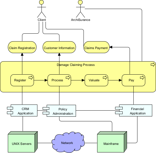
ソリューションコンセプト図は、旧バージョンのTOGAF ADM(バージソリューションコンセプト図:ビジョンフェーズの成果物
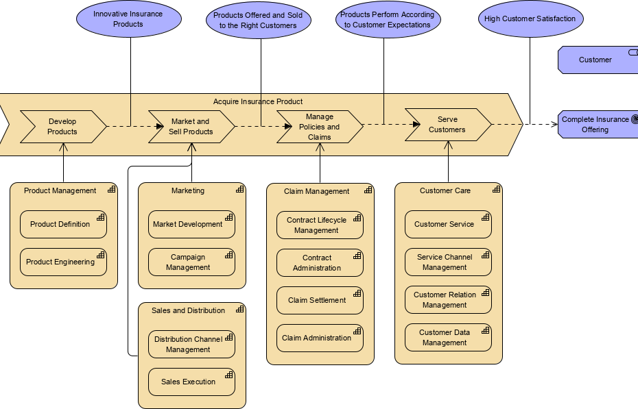
急速に変化するビジネス環境において、堅固なビジネスモデルを持つことは長ビジネスモデル図:ビジョン段階の成果物
TOGAF(The Open Group Architecture F能力マップ:ビジョン段階のアーティファクト
バリューストリームマッピング(VSM)は、製品やサービスを顧客に届けるバリューストリームマッピング:ビジョンフェーズの成果物
組織/アクター・カタログは、TOGAFアーキテクチャ開発手法(ADM)組織/アクター・カタログ:ビジネスアーキテクチャの成果物(フェーズB)
今日のデジタル時代において、機密情報を保護することは組織にとって最優先ロールカタログ:ビジネスアーキテクチャのアーティファクト(フェーズB)