ステートチャートとアクティビティ図:ソフトウェア開発におけるモデル化ツールの比較
ステートチャートとアクティビティ図 ステートチャートとアクティビティ図ステートチャートとアクティビティ図:ソフトウェア開発におけるモデル化ツールの比較
ステートチャートとアクティビティ図 ステートチャートとアクティビティ図ステートチャートとアクティビティ図:ソフトウェア開発におけるモデル化ツールの比較
状態図とは何か 状態チャート図(状態機械図とも呼ばれる)は、ソフトウェ状態図の紹介:ソフトウェア工学のための包括的ガイド
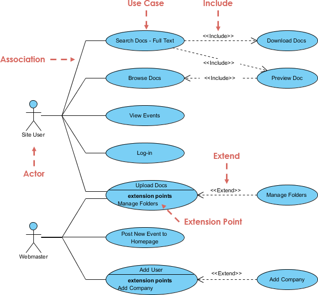
ユースケースモデリングとは何か? これはソフトウェア開発およびシステムユースケースモデリングの包括的ガイド
組み込みシステムとは何ですか? 組み込みシステムとは、より大きなシステデプロイメント図とUMLスタereotypeを用いた組み込みシステムのモデリング
UMLデプロイ図:分散システムアーキテクチャのモデリング UMLデプロデプロイ図を用いた分散システムのモデリング
はじめに ソフトウェア工学およびシステム設計の分野において、複雑なシスUMLを用いたシステムアーキテクチャのモデリングにおける「4 + 1」ビュー
コンポーネント図とデプロイメント図は、ソフトウェアシステムの異なる側面UMLにおけるコンポーネント図とデプロイメント図
UMLにおけるモデル、図、ビューの違いを明確にする UML(統合モデルUMLの謎を解く:ソフトウェア設計におけるモデル、図、ビュー
UMLでは、図は大きく二つの主要なカテゴリに分類される:構造図と振る舞UMLにおける構造図と振る舞い図の違い