UMLにおけるアクティビティ図の理解:包括的なガイド
はじめに 統一モデリング言語(UML)は、ソフトウェアシステムの可視化UMLにおけるアクティビティ図の理解:包括的なガイド
はじめに 統一モデリング言語(UML)は、ソフトウェアシステムの可視化UMLにおけるアクティビティ図の理解:包括的なガイド
はじめに 統一モデリング言語(UML)は、ソフトウェアシステムの可視化UMLにおけるクラス図とオブジェクト図
統一モデリング言語(UML)は、ソフトウェアエンジニアやデザイナーがソUMLにおけるプロファイル図の理解:包括的なガイド
はじめに 統一モデリング言語(UML)は、幅広いシステム集約的プロセスUMLの拡張メカニズムの説明
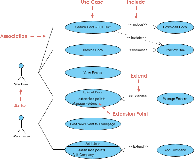
はじめに: システム設計およびソフトウェア開発の分野において、複雑なアユースケース関係タイプ:効果的なシステム設計のための包括的ガイド
はじめに 今日の動的なかつ相互接続されたビジネス環境において、効率的でスウォールレーンアクティビティ図のガイド
状態図とは何ですか? 状態図は、オブジェクトやシステムが取り得るさまざUMLにおける状態図の習得:包括的なガイド
はじめに ソフトウェア工学およびシステム設計の分野において、システムのソフトウェア工学における状態図とアクティビティ図の比較:適切なモデリングツールの選択
序論 ソフトウェア開発の分野において、コンセプトから完全に機能するアプソフトウェア開発の旅を歩む:UML図を用いたオンラインショッピングシステム設計の事例研究
はじめに ユースケースは、効果的なソフトウェア開発の基盤をなしており、ユースケースの詳細化をマスターする:イベントの流れとシーケンス図