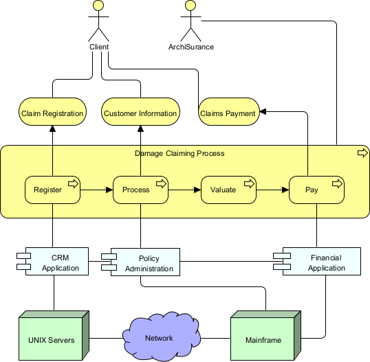
Картирование потока стоимости: артефакт фазы видения
Картирование потока стоимости (VSM) — это визуальный инструмент, используемый для анализа и улучшения потока материалов и информации, необходимых для предоставления продукта или услуги клиентам. Это критически важный компонент методологий бережливого производства и непрерывного улучшения. ПроцессКартирование потока стоимости: артефакт фазы видения









