परिचय:
वस्तु आरेख सॉफ्टवेयर इंजीनियरिंग और सिस्टम डिजाइन में उपयोग किए जाने वाले समेकित मॉडलिंग भाषा (UML) का एक महत्वपूर्ण हिस्सा हैं। वे क्लास आरेख में परिभाषित अमूर्त अवधारणाओं और रनटाइम के दौरान उन क्लासेस के वास्तविक उदाहरणों के बीच एक महत्वपूर्ण सेतु के रूप में कार्य करते हैं। इस केस स्टडी में UML में वस्तु आरेखों की भूमिका, उनका क्लास आरेखों के साथ संबंध और सॉफ्टवेयर विकास प्रक्रिया में उनके उपयोग के समय और तरीके का अध्ययन किया गया है।
पृष्ठभूमि:
वस्तु आरेखों के विशिष्ट विवरण में उतरने से पहले, उनके क्लास आरेखों से जुड़े होने के बारे में समझना आवश्यक है, जो अधिक आम तौर पर उपयोग किए जाते हैं। क्लास आरेख एक सिस्टम के भीतर वस्तुओं के लिए ब्लूप्रिंट या टेम्पलेट को परिभाषित करते हैं। वे एक विशेष क्लास की वस्तुओं के लिए विशेषताओं और व्यवहार (विधियों) को निर्दिष्ट करते हैं। हालांकि, क्लास आरेख उन क्लासेस के वास्तविक उदाहरणों का प्रतिनिधित्व नहीं करते हैं; वे सिस्टम की संरचना के उच्च स्तर के, अमूर्त दृश्य को प्रदान करते हैं।
वस्तु आरेख: समय का एक फ्रेम:
दूसरी ओर, एक वस्तु आरेख एक विशिष्ट क्षण पर सिस्टम का एक फ्रेम प्रदान करता है। यह दिखाता है कि क्लास आरेख में परिभाषित क्लासेस एक-दूसरे के साथ कैसे अंतर्क्रिया करती हैं ताकि वास्तविक उदाहरण बनाए जा सकें। वस्तु आरेख वस्तुओं, लिंक्स और संबंधों के उदाहरणों से बने होते हैं। प्रत्येक वस्तु एक विशिष्ट क्लास के उदाहरण से संबंधित होती है, जो उस क्षण उसकी विशेषताओं के मान को दिखाती है। लिंक्स वस्तुओं के बीच संबंधों या संबंधों का प्रतिनिधित्व करते हैं, और बहुलता नोटेशन इन संबंधों में कितने उदाहरण शामिल होते हैं, इसका निर्देश देते हैं।
उद्देश्य और उपयोग के मामले:
1. डिबगिंग और परीक्षण:
- वस्तु आरेख सॉफ्टवेयर विकास के डिबगिंग और परीक्षण चरणों के दौरान अमूल्य होते हैं। वे विकासकर्ताओं को रनटाइम के दौरान सिस्टम की वास्तविक स्थिति को देखने और जांचने में सक्षम बनाते हैं, जिससे समस्याओं की पहचान और उनके निवारण में सहायता मिलती है।
2. दस्तावेजीकरण:
- वस्तु आरेख प्रभावी दस्तावेजीकरण उपकरण के रूप में कार्य करते हैं। वे वर्तमान समय में क्लासेस के अंतर्क्रिया और सहयोग के बारे में स्पष्ट चित्र प्रदान करते हैं, जिससे विकासकर्ताओं के लिए सिस्टम को समझने और बनाए रखने में आसानी होती है।
3. संचार:
- वस्तु आरेख विभिन्न स्टेकहोल्डर्स, जिनमें विकासकर्ता, डिजाइनर और ग्राहक शामिल हैं, के बीच संचार को सुगम बनाते हैं। वे यह समझाने में सहायता करते हैं कि सिस्टम वास्तविक दुनिया के परिदृश्यों में कैसे व्यवहार करता है।
4. डिजाइन सुधार:
- जब जटिल सिस्टम का डिजाइन किया जाता है, तो वस्तु आरेख का उपयोग क्लास आरेखों को सुधारने के लिए किया जा सकता है। विशिष्ट स्थितियों में क्लासेस के सहयोग को दृश्य रूप से देखकर डिजाइनर क्लास संबंधों और विशेषताओं के बारे में जानकारी के आधार पर निर्णय ले सकते हैं।
उदाहरण परिदृश्य:
ऑनलाइन शॉपिंग सिस्टम एक डिजिटल प्लेटफॉर्म है जो उपयोगकर्ताओं को इंटरनेट के माध्यम से ब्राउज़, चयन, खरीदारी और वस्तुओं या सेवाओं को प्राप्त करने की अनुमति देता है। यह लोगों के शॉपिंग के तरीके को बदल दिया है, सुविधा, विभिन्न प्रकार के उत्पादों और घर के आराम से या मोबाइल उपकरणों के माध्यम से बाहर जाकर शॉपिंग करने की लचीलापन प्रदान करता है। इस सिस्टम में उन्नत ई-कॉमर्स तकनीक और उपयोगकर्ता-अनुकूल इंटरफेस का संयोजन करके एक निरंतर और आनंददायक शॉपिंग अनुभव प्रदान किया जाता है।
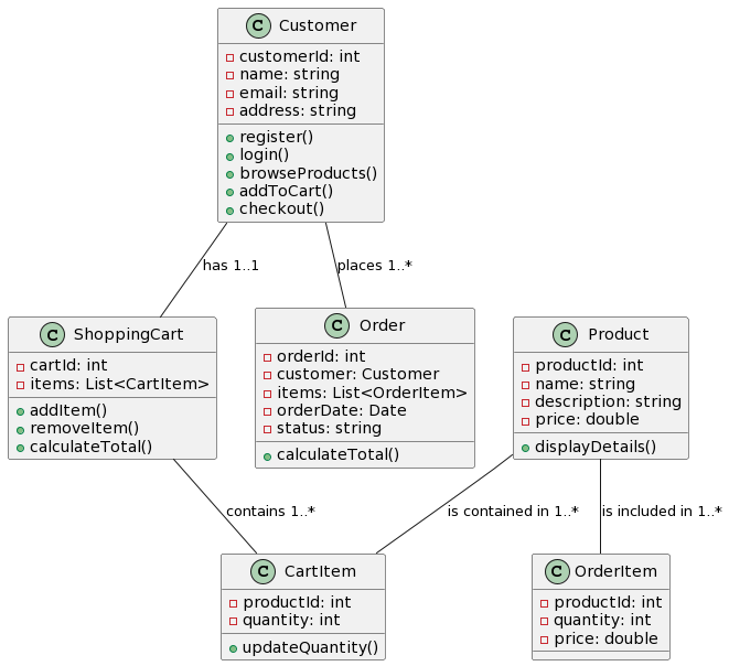
क्लास आरेख – ऑनलाइन शॉपिंग सिस्टम
एक ऑनलाइन शॉपिंग सिस्टम के लिए एक पूर्ण क्लास आरेख बनाना बहुत व्यापक है क्योंकि इसमें बहुत सारे क्लासेस, संबंध और विशेषताएं शामिल हैं। इसके बजाय, मैं आपको ऑनलाइन शॉपिंग सिस्टम में कुछ महत्वपूर्ण क्लासेस और संबंधों को कवर करने वाले सरलीकृत क्लास आरेख का उदाहरण प्रदान करूंगा। आप इसे अपनी विशिष्ट आवश्यकताओं के अनुसार विस्तारित कर सकते हैं।

इस सरलीकृत आरेख में:
ग्राहकऑनलाइन शॉपिंग सिस्टम के पंजीकृत उपयोगकर्ता का प्रतिनिधित्व करता है।उत्पादखरीदारी के लिए उपलब्ध वस्तुओं का प्रतिनिधित्व करता है।शॉपिंग कार्टग्राहकों द्वारा वस्तुओं को जोड़ने और हटाने के लिए उपयोग किए जाने वाले शॉपिंग कार्ट का प्रतिनिधित्व करता है।शॉपिंग कार्ट आइटमशॉपिंग कार्ट में जोड़े गए व्यक्तिगत आइटम का प्रतिनिधित्व करता है।आदेशएक ग्राहक के आदेश का प्रतिनिधित्व करता है, जिसमें कई आइटम शामिल हैं।आदेश आइटमआदेश के भीतर व्यक्तिगत आइटम का प्रतिनिधित्व करता है।
कृपया ध्यान दें कि यह एक मूलभूत प्रतिनिधित्व है, और वास्तविक दुनिया का ऑनलाइन शॉपिंग सिस्टम ऐसे सिस्टम की जटिलता को पकड़ने के लिए बहुत सारे क्लास, एट्रिब्यूट और संबंध शामिल करेगा। आप अपनी विशिष्ट आवश्यकताओं के अनुसार इस आरेख में अधिक क्लास और संबंध जोड़कर इसे विस्तारित कर सकते हैं।
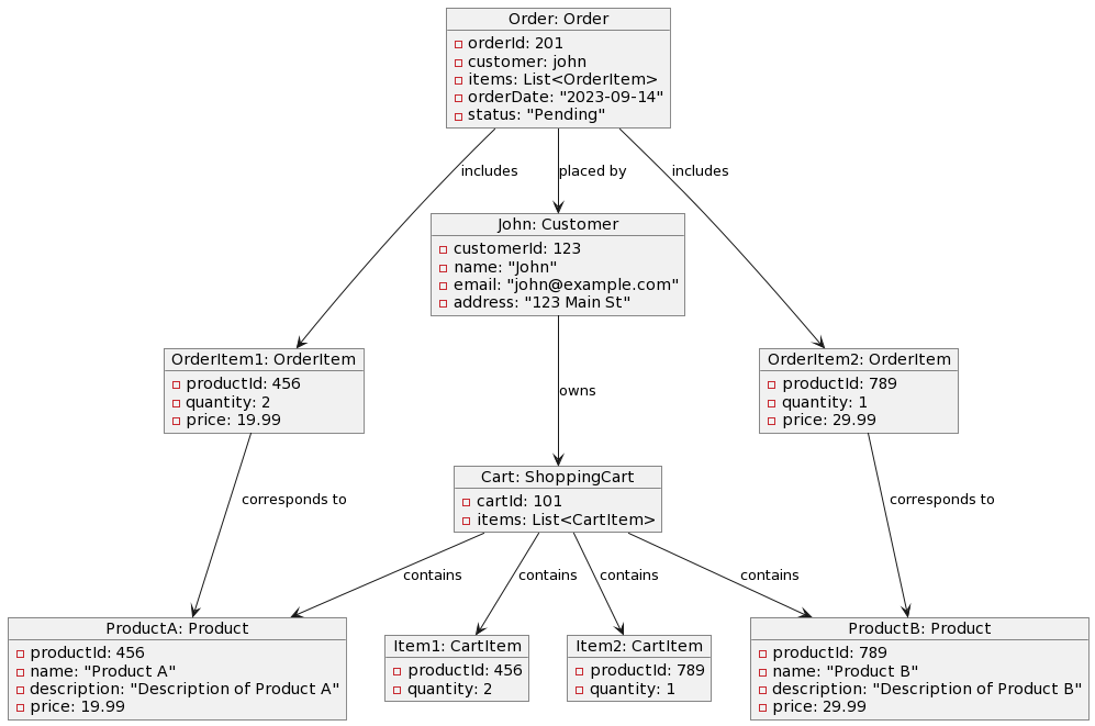
वस्तु आरेख
एक वस्तु आरेख को आमतौर पर एक विशिष्ट समय बिंदु पर सिस्टम की स्थिति का एक स्नैपशॉट प्रदान करने के लिए विकसित किया जाता है। यह क्लास आरेख के आधार पर क्लास के उदाहरणों के बीच अंतरक्रिया को दर्शाता है। ऑनलाइन शॉपिंग सिस्टम के लिए प्रदान किए गए क्लास आरेख के आधार पर हम वस्तु आरेख का उपयोग कब और कैसे करेंगे, इसके लिए एक उदाहरण परिदृश्य पर विचार करते हैं:
उदाहरण परिदृश्य:
मान लीजिए कि एक ग्राहक, जॉन, ऑनलाइन शॉपिंग सिस्टम का उपयोग खरीदारी करने के लिए कर रहा है। हम इस विशिष्ट शॉपिंग सत्र के दौरान सिस्टम की स्थिति को कैप्चर करने के लिए एक वस्तु आरेख बनाना चाहते हैं।
वस्तु आरेख विकसित करने के चरण:
- वस्तुओं की पहचान करें:सबसे पहले उस परिदृश्य के लिए संबंधित वस्तुओं की पहचान करें। इस मामले में, हमें निम्नलिखित के लिए वस्तुओं को इनिशियलाइज़ करने की आवश्यकता होगी:
ग्राहक,उत्पाद,शॉपिंग कार्ट,शॉपिंग कार्ट आइटम,आदेश, औरआदेश आइटम. - एट्रिब्यूट मान निर्धारित करें:विशिष्ट स्थिति के आधार पर वस्तुओं को एट्रिब्यूट मानों से भरें। उदाहरण के लिए:
- एक बनाएं
ग्राहकवस्तु जिसका नाम हैजॉनउसके ग्राहक विवरण के साथ। - एक बनाएं
उत्पादवस्तु जो वह खरीदना चाहता है। - एक बनाएं
शॉपिंग कार्टवस्तु चयनित वस्तुओं को रखने के लिए। - जोड़ें
कार्ट आइटमशॉपिंग कार्ट के भीतर वस्तुओं को जोड़ें जो जोड़े गए उत्पादों का प्रतिनिधित्व करते हैं। - एक बनाएं
आदेशवस्तु जो जॉन द्वारा देने वाले आदेश का प्रतिनिधित्व करती है। - जोड़ें
आदेश आइटमआदेश के भीतर वस्तुओं को जोड़ें जो आदेश के भीतर की वस्तुओं का प्रतिनिधित्व करते हैं।
- एक बनाएं
- संबंध स्थापित करें: वस्तुओं के बीच संबंध स्थापित करें ताकि उनके संबंधों का प्रतिनिधित्व किया जा सके। उदाहरण के लिए:
- कनेक्ट करें
ग्राहकवस्तु कोशॉपिंग कार्टवस्तु को दिखाने के लिए कि जॉन कार्ट का मालिक है। - कनेक्ट करें
शॉपिंग कार्टवस्तु कोकार्ट आइटमवस्तुओं को दिखाने के लिए कि कार्ट के भीतर क्या है। - कनेक्ट करें
उत्पादवस्तु को संबंधितकार्ट आइटमयाOrderItemवस्तुएँ जो बताती हैं कि कार्ट या आदेश में कौन से उत्पाद हैं।
- कनेक्ट करें
- अवस्था को कैप्चर करें: वस्तु आरेख उस समय प्रणाली की अवस्था को कैप्चर करता है। सुनिश्चित करें कि गुणांक मान भरे गए हों, संबंध सही ढंग से प्रस्तुत किए गए हों, और बहुलता का पालन किया गया हो।
ऑनलाइन शॉपिंग प्रणाली के उदाहरण परिदृश्य पर आधारित वस्तु आरेख बनाना वस्तुओं और उनके संबंधों की संख्या के कारण थोड़ा जटिल हो सकता है। नीचे इस परिदृश्य के लिए वस्तु आरेख है:

इस वस्तु आरेख में:
- वर्गों के उदाहरणों का प्रतिनिधित्व करने वाली वस्तुएँ बनाई जाती हैं, जिनमें शामिल हैं
जॉन(एकग्राहक),उत्पाद(एकउत्पाद),कार्ट(एकशॉपिंग कार्ट),आइटम1(एककार्ट आइटम),आदेश(एकआदेश), औरआदेश आइटम1(एकऑर्डरआइटम) और आदि। - वस्तुओं के बीच संबंधों को तीरों के साथ दर्शाया जाता है, जो स्वामित्व, समावेशन और अन्य संबंधों को दर्शाते हैं।
- वस्तुओं के लिए गुणवत्ता के मान निर्दिष्ट किए जाते हैं ताकि इस विशिष्ट समय पर प्रणाली की स्थिति का प्रतिनिधित्व किया जा सके।
कृपया ध्यान दें कि यह एक सरलीकृत प्रतिनिधित्व है, और वास्तविक दुनिया के परिदृश्य में, पूरी प्रणाली की स्थिति को प्राप्त करने के लिए अधिक वस्तुएं, संबंध और गुणवत्ता होंगी। आवश्यकतानुसार आप इस आरेख को अतिरिक्त वस्तुओं और उनके संबंधों को शामिल करने के लिए विस्तारित कर सकते हैं।
निष्कर्ष
सॉफ्टवेयर इंजीनियरिंग और सिस्टम डिजाइन की दुनिया में, वस्तु आरेख रनटाइम के दौरान अमूर्त क्लास परिभाषाओं और वास्तविक दुनिया के उदाहरणों के बीच के अंतर को पूरा करने में महत्वपूर्ण भूमिका निभाते हैं। हमारे ऑनलाइन शॉपिंग प्रणाली के अन्वेषण में दिखाए गए अनुसार, वस्तु आरेख विशिष्ट क्षणों पर प्रणाली की स्थिति को कैप्चर और दृश्यीकृत करने के लिए शक्तिशाली उपकरण हैं, जो विकासकर्ताओं, परीक्षकों और हितधारकों को मूल्यवान दृष्टि प्राप्त करने और विभिन्न उद्देश्यों को प्राप्त करने में सक्षम बनाते हैं।
हमारी चर्चा के माध्यम से, हमने निम्नलिखित मुख्य बिंदुओं पर बल दिया है:
- वस्तु आरेख चित्रण के रूप में: वस्तु आरेख प्रणाली की स्थिति का एक चित्रण प्रदान करते हैं, जो विशिष्ट समय पर वस्तुओं के बीच अंतरक्रिया और सहयोग को दर्शाते हैं। वे क्लास आरेखों के आधार पर निर्मित प्रणाली के लिए एक गतिशील दृष्टिकोण प्रदान करते हैं।
- वस्तु आरेखों के उपयोग के मामले: वस्तु आरेख डिबगिंग, परीक्षण, दस्तावेजीकरण, संचार और डिजाइन पुष्टि जैसे विभिन्न परिदृश्यों में उपयोगी पाए जाते हैं। वे समस्याओं की पहचान करने, प्रणाली के व्यवहार की पुष्टि करने, टीम सदस्यों के बीच संचार सुगम बनाने और यह सुनिश्चित करने में मदद करते हैं कि क्लास आरेख वास्तविक दुनिया की स्थितियों में सही तरीके से लागू किया गया है।
- क्लास आरेखों के साथ एकीकरण: वस्तु आरेख क्लास आरेखों के पूरक होते हैं, जिससे हम रनटाइम के दौरान अमूर्त क्लास संरचनाओं के भौतिक उदाहरणों में कैसे बदलते हैं, इसे देख सकते हैं। इन दोनों UML आरेख प्रकारों के बीच सहयोग एक सॉफ्टवेयर प्रणाली की संरचनात्मक और व्यवहारात्मक रूप से व्यापक समझ प्रदान करता है।
- प्रतिनिधित्व में लचीलापन: वस्तु आरेख आवश्यकतानुसार सरल या जटिल हो सकते हैं, जो विशिष्ट परिदृश्य पर निर्भर करते हैं। वे वस्तु की स्थिति, संबंध, गुणवत्ता और बहुलता के प्रतिनिधित्व की अनुमति देते हैं, जिससे वे विभिन्न उपयोग के मामलों के लिए अनुकूलित किए जा सकते हैं।
वस्तु आरेख सॉफ्टवेयर इंजीनियरों और डिजाइनरों को अपनी प्रणाली की जटिलताओं में गहराई से जाने की अनुमति देते हैं, जो अमूर्त अवधारणाओं के लिए एक भौतिक दृश्य प्रदान करते हैं। चाहे यह प्रणाली के डिजाइन को बेहतर बनाने, बग्स को निर्धारित करने या हितधारकों को प्रणाली के व्यवहार को समझाने के लिए उपयोग किया जाए, वस्तु आरेख सॉफ्टवेयर विकास उपकरणों के साथ मूल्यवान उपकरण हैं, जो टीमों को बलवान और विश्वसनीय सॉफ्टवेयर प्रणालियां बनाने में मदद करते हैं।












