ユースケースからMVCフレームワークへ:オブジェクト指向システム開発のガイド
クラス図はオブジェクト指向プログラミングの重要な構成要素であり、開発者ユースケースからMVCフレームワークへ:オブジェクト指向システム開発のガイド
クラス図はオブジェクト指向プログラミングの重要な構成要素であり、開発者ユースケースからMVCフレームワークへ:オブジェクト指向システム開発のガイド
クラス図とオブジェクト図とER図 クラス図、オブジェクト図、ER図はすオブジェクト指向システムの静的側面のモデリング:クラス図、オブジェクト図、ER図のガイド
一貫したユースケースシナリオとモデル開発を維持する方法 関連するシーケ一貫したユースケースシナリオとモデル開発を通じて最適な成果を達成する
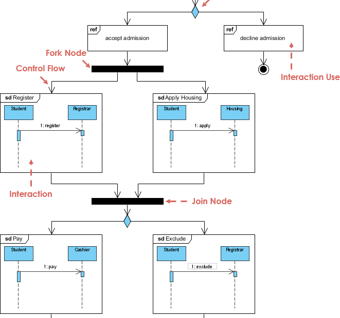
OOADにおける反復的・段階的開発の利点 反復的および段階的は、オブジシーケンス図の精緻化:設計から実装およびMVCへ
シーケンス図とは何か ソフトウェア開発では、プロジェクトに関与するすべユースケース駆動型アプローチを用いたシーケンス図の作成:包括的なガイド
状態図(状態機械または有限状態機械とも呼ばれる)は、システムやプロセスシステムの挙動の可視化:例を交えた状態図の実用的ガイド
ステートチャートとアクティビティ図 ステートチャートとアクティビティ図ステートチャートとアクティビティ図:ソフトウェア開発におけるモデル化ツールの比較
状態図とは何か 状態チャート図(状態機械図とも呼ばれる)は、ソフトウェ状態図の紹介:ソフトウェア工学のための包括的ガイド
能力ベースの計画にレーダーチャートを使用する レーダーチャート(スパイ能力ベースの計画にレーダーチャートを使用する:組織のパフォーマンス向上のための視覚的アプローチ
UMLデプロイ図:分散システムアーキテクチャのモデリング UMLデプロデプロイ図を用いた分散システムのモデリング