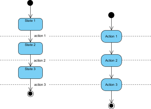
ArchiMate 4 の新機能 – 企業アーキテクチャの進化
視覚的モデリングソリューションの先進的な提供者として、Visual PArchiMate 4 の新機能 – 企業アーキテクチャの進化
視覚的モデリングソリューションの先進的な提供者として、Visual PArchiMate 4 の新機能 – 企業アーキテクチャの進化
ArchiMate図を作成することは、負担に感じられることがあります。最高のAI ArchiMate図生成ツール:Visual Paradigmの包括的エコシステム
特定の視点でのArchiMate図を作成するのは、重く感じられることがAI ArchiMate図生成ツール:Visual Paradigmで特定の視点でのArchiMate図を作成
ビジネス参加者間の複雑なやり取りを整理するのが難しいですか? BPMNAI会話図生成ツール:Visual ParadigmでBPMN会話図を作成
意思決定表の作成は重く感じられることがあります。複雑なビジネスルール、AI意思決定表ジェネレーター:Visual Paradigmでスマートなビジネスルールを解禁
明確なプロセス概要図を作成するのに、まる一日を費やす必要はありません。AIプロセス概要図生成ツール:Visual Paradigmで簡単に視覚的モデリングを実現
イベント駆動型プロセスチェーン(EPC)図を作成することは、重く感じらAI EPC図生成ツール:Visual Paradigmで、簡単なイベント駆動型プロセスチェーンモデリングを実現
作成するプロファイル図UMLでプロファイル図を作成することは、面倒に感AIプロファイル図ジェネレーター:Visual Paradigmの包括的ソリューション
PERTチャートを作成することは、負担に感じられることがあります。数十AI PERTチャートジェネレーター:Visual Paradigmでスマートなプロジェクト計画を実現
フローチャートを作成するのは面倒に感じられるかもしれません。白紙のペーAIフローチャートジェネレーター:ビジュアルパラダイムがワークフロー図をどのように強化するか