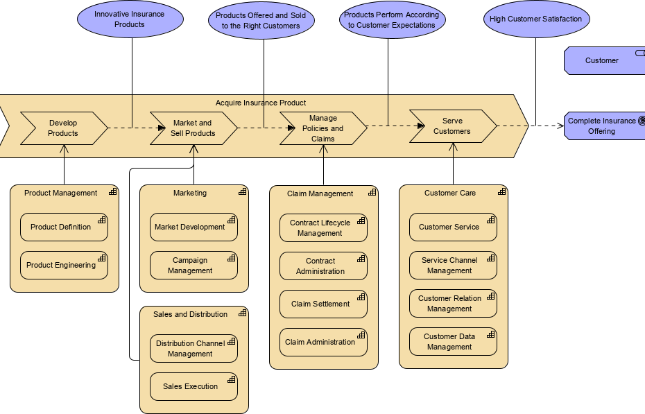
Diagram łańcucha wartości: artefakty fazy wizji
Co to jest diagram łańcucha wartości Diagram łańcucha wartości to wizualne przedstawienie różnych działań związanych z produkcją produktu lub usługi. Obejmuje wszystkie kroki od etapu surowców do końcowej dostawy produktu lub usługi klientowi. Diagram pokazuje,Diagram łańcucha wartości: artefakty fazy wizji









