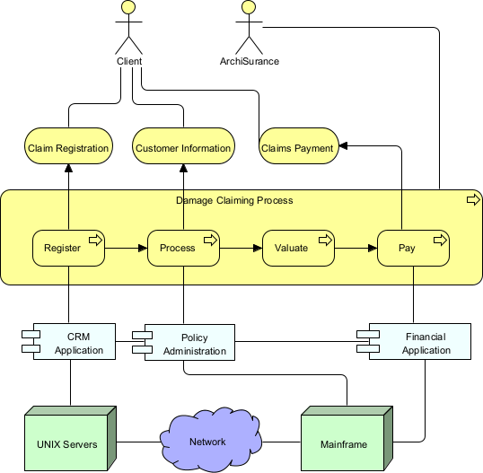
Sơ đồ chuỗi giá trị: Các sản phẩm của giai đoạn tầm nhìn
Sơ đồ chuỗi giá trị là gì Sơ đồ chuỗi giá trị là một biểu diễn trực quan về các hoạt động khác nhau tham gia vào quá trình sản xuất sản phẩm hoặc dịchSơ đồ chuỗi giá trị: Các sản phẩm của giai đoạn tầm nhìn









