Aller au contenu
Modélisation des aspects statiques d’un système orienté objet : un guide pour les diagrammes de classes, les diagrammes d’objets et les diagrammes Entité-Relation

Modélisation des aspects statiques d’un système orienté objet : un guide pour les diagrammes de classes, les diagrammes d’objets et les diagrammes Entité-Relation

Diagrammes de classes vs diagrammes d’objets vs diagrammes Entité-Relation Les diagrammes de classes, les diagrammes d’objets et les diagrammes Entité-Relation sont tous utilisés pour modéliser les aspects statiques d’un système orienté objet. Chaque type deModélisation des aspects statiques d’un système orienté objet : un guide pour les diagrammes de classes, les diagrammes d’objets et les diagrammes Entité-Relation

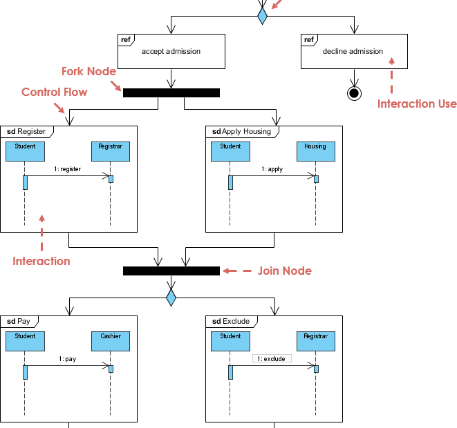
Obtenir des résultats optimaux grâce à une mise en œuvre cohérente des scénarios de cas d’utilisation et du développement de modèles

Obtenir des résultats optimaux grâce à une mise en œuvre cohérente des scénarios de cas d’utilisation et du développement de modèles

Comment maintenir une cohérence dans les scénarios d’utilisation et le développement de modèles Le processus de création d’une description de cas d’utilisation accompagnée de diagrammes de séquence et d’activité est une étape essentielle dans leObtenir des résultats optimaux grâce à une mise en œuvre cohérente des scénarios de cas d’utilisation et du développement de modèles

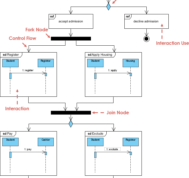
Création de diagrammes de séquence avec une approche pilotée par les cas d’utilisation : un guide complet

Création de diagrammes de séquence avec une approche pilotée par les cas d’utilisation : un guide complet

Qu’est-ce qu’un diagramme de séquence Le développement logiciel exige une communication et une compréhension efficaces entre tous les intervenants impliqués dans le projet. L’un des outils essentiels pour une communication et une compréhension efficaces estCréation de diagrammes de séquence avec une approche pilotée par les cas d’utilisation : un guide complet

Utilisation des diagrammes radar pour la planification fondée sur les capacités : une approche visuelle pour améliorer la performance organisationnelle

Utilisation des diagrammes radar pour la planification fondée sur les capacités : une approche visuelle pour améliorer la performance organisationnelle

Utilisation des diagrammes radar pour la planification fondée sur les capacités Les diagrammes radar, également appelés diagrammes araignée ou diagrammes en étoile, peuvent être utiles pour la planification fondée sur les capacités dans le cadreUtilisation des diagrammes radar pour la planification fondée sur les capacités : une approche visuelle pour améliorer la performance organisationnelle