Maîtriser la modélisation ER : un guide étape par étape avec des exemples du monde réel (Partie 4 sur 5)
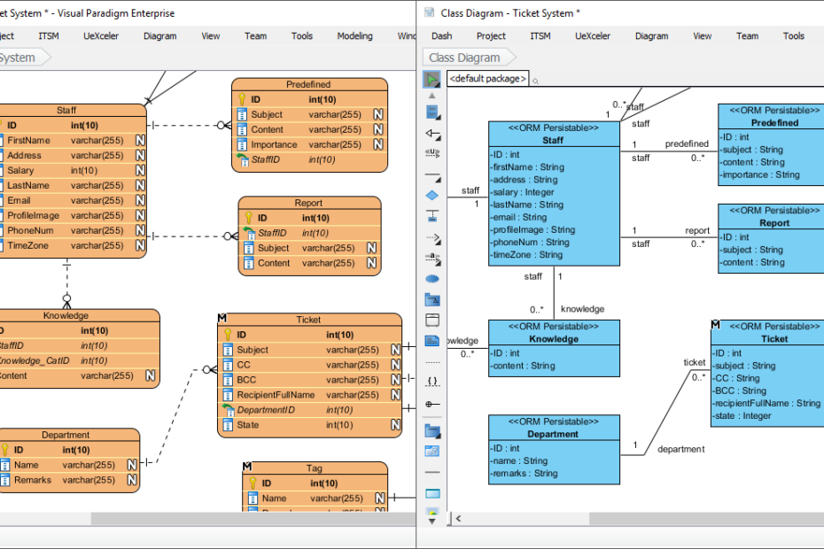
Modélisation des données et conception orientée objet La modélisation des donnéeset la conception orientée objet sont deux composantes essentielles du génie logiciel. Alors que la modélisation des données vise à représenter les données et lesMaîtriser la modélisation ER : un guide étape par étape avec des exemples du monde réel (Partie 4 sur 5)








