एक्टिविटी डायग्राम बनाना थकाऊ लग सकता है। आप फ्लो को बनाते हैं, निर्णयों के लिए शाखाएं जोड़ते हैं, समानांतर पथों का प्रबंधन करते हैं, और सुनिश्चित करते हैं कि सब कुछ तार्किक रूप से जुड़ा हो। एक छोटे से बदलाव से सब कुछ बिगड़ जाता है। अगर आप अपनी प्रक्रिया को सरल अंग्रेजी में वर्णित कर सकते हैं और तुरंत एक साफ, पेशेवर एक्टिविटी डायग्राम प्राप्त कर सकते हैं तो क्या होगा? वहीं एक AI एक्टिविटी डायग्राम जनरेटर सब कुछ बदल देता है।
विजुअल पैराडाइग्म इस में नेतृत्व करने वाले के रूप में उभरता हैAI डायग्राम टूल इसके लिए। UML और विजुअल मॉडलिंग में दो दशकों से अधिक के अनुभव के साथ, हमने AI के चारों ओर एक पूर्ण प्रणाली बनाई है। हमारे चार प्लेटफॉर्म एक साथ काम करते हैं ताकि आप एक्टिविटी डायग्राम बनाएं, सुधारें, साझा करें और बिना लगातार ऐप बदले सहयोग करें। चाहे आप व्यापार प्रवाह, सॉफ्टवेयर प्रक्रियाओं या सिस्टम व्यवहार का मॉडलिंग कर रहे हों, विजुअल पैराडाइग्म एक एंड-टू-एंड समाधान प्रदान करता है जो किसी अन्य टूल के बराबर नहीं है।
इस लेख में, आप देखेंगे कि प्रत्येक प्लेटफॉर्म एक्टिविटी डायग्राम के समर्थन में कैसे काम करता है और यह क्यों एक साथ विजुअल पैराडाइग्म को किसी भी व्यक्ति के लिए सबसे अच्छा चयन बनाता है जो खोज रहा है एक्टिविटी डायग्राम बनाने के लिए सबसे अच्छा AI टूल.
VP डेस्कटॉप: विस्तृत एक्टिविटी डायग्राम के लिए आपका प्रोफेशनल पावरहाउस
VP डेस्कटॉप हमारा फ्लैगशिप एप्लिकेशन है। यह गंभीर काम के लिए बनाया गया है—एंटरप्राइज प्रोजेक्ट्स के बारे में सोचें जहां सटीकता सबसे ज्यादा महत्वपूर्ण है। जबकि सारांश बताता है कि कुछ प्रकार के लिए यह उपलब्ध नहीं है, एक्टिविटी डायग्राम को हमारे शुरुआती दिनों से ही एक मुख्य UML विशेषता के रूप में पूरी तरह से समर्थित किया गया है।
आप AI सहायता के साथ शुरुआत करते हैं ताकि चीजों को तेजी से शुरू किया जा सके। टेक्स्ट से एक प्रारंभिक एक्टिविटी डायग्राम बनाएं, फिर गहराई से जाएं। क्रियाओं को संपादित करें, जिम्मेदारियों के लिए स्विमलेन जोड़ें, निर्णय नोड्स डालें, समानांतरता के लिए फॉर्क/जॉइन डालें, और वस्तु प्रवाह डालें। सब कुछ ट्रेसेबल रहता है। एक हिस्से में बदलाव करें, और जुड़े मॉडल स्वचालित रूप से अपडेट हो जाते हैं।
वास्तविक शक्ति जटिल परिदृश्यों में दिखती है। कोड में निर्यात करें, रिपोर्ट बनाएं, या टीम के लिए वर्जन नियंत्रण के साथ एकीकृत करें। कोई भी अन्य AI-संचालित डायग्राम सॉफ्टवेयर आपको इस गहराई का लाभ ऑफलाइन मिलता है। यह तब परफेक्ट है जब आपको उत्पादन-तैयार मॉडल की आवश्यकता होती है, बस सुंदर तस्वीरें नहीं।
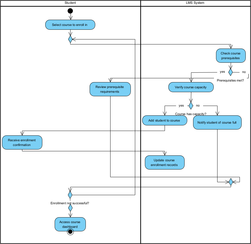
कल्पना करें कि आप ऑर्डर फुलफिलमेंट प्रक्रिया का डिज़ाइन कर रहे हैं। AI आपके वर्णन से आधार फ्लो बनाता है। आप इन्वेंटरी चेक के लिए लूप को सुधारते हैं, अपवाद मार्ग जोड़ते हैं, और सुनिश्चित करते हैं कि डायग्राम पूरी तरह से UML मानकों का पालन करता है। यही VP डेस्कटॉप का काम है—तेजी और नियंत्रण।
यहां विजुअल पैराडाइग्म डाउनलोड करें
VP डेस्कटॉप में AI के साथ एक्टिविटी डायग्राम कैसे बनाएं
- मुख्य मेनू से चुनें टूल्स > AI डायग्राम जनरेशन। इससे खुलता है AI डायग्राम जनरेशन विंडो।
- विंडो में, ड्रॉपडाउन सूची से अपना अभी चाहे डायग्राम प्रकार चुनें। इस मामले में, एक्टिविटी डायग्राम.
- टेक्स्ट क्षेत्र में अपने प्रोजेक्ट, समस्या, सिस्टम या परिदृश्य का वर्णन करें।

-
क्लिक करें ओके उत्पादन शुरू करने के लिए।
- AI आरेख को स्वचालित रूप से बनाएगा।

यह एक पूरी तरह से संपादित करने योग्य, मूल Visual Paradigm आरेख के रूप में दिखाई देता है (केवल एक छवि नहीं)। अब आप कर सकते हैं:
- तत्वों, संबंधों, लेआउट या गुणों को संपादित करें

- हाथ से अधिक विवरण जोड़ें
- छवि (PNG, SVG आदि) के रूप में निर्यात करें, PDF या रिपोर्ट्स में उपयोग करें
- आवश्यकता होने पर कोड या दस्तावेज़ीकरण उत्पन्न करें
- तत्वों, संबंधों, लेआउट या गुणों को संपादित करें
OpenDocs: गतिविधि आरेखों पर बिना किसी बाधा के एम्बेड और सहयोग करें
OpenDocs आपके दस्तावेज़ों को जीवंत ज्ञान आधार में बदल देता है। नोटन या कॉनफ्लुएंस की तरह सोचें, लेकिन अंदर स्मार्ट, संपादित करने योग्य आरेख हों।
यहाँ, आप AI-जनित या कस्टम गतिविधि आरेखों को सीधे पृष्ठों में एम्बेड करते हैं। ये समतल छवियाँ नहीं हैं। एम्बेड किए गए आरेख पर क्लिक करें, इनलाइन संपादित करें, और बदलाव सभी जगह प्रतिबिंबित होंगे जहाँ इसका उपयोग किया गया है। टीम विकी, प्रक्रिया गाइड या रिपोर्ट्स के लिए आदर्श है जहाँ चित्र चरणों को स्पष्ट रूप से समझाते हैं।
क्या आप एक व्यावसायिक प्रक्रिया साझा करना चाहते हैं? प्रक्रिया का वर्णन करने वाले पृष्ठ में गतिविधि आरेख डालें। सहकर्मी दस्तावेज़ छोड़े बिना इसे देख सकते हैं, टिप्पणी कर सकते हैं या इसे बदल सकते हैं। यह सभी को एक साथ रखता है—अब और “कौन सी संस्करण वर्तमान है?” की परेशानी नहीं।
पेशेवरों के लिए जो एक खोज रहे हैं पेशेवरों के लिए ऑनलाइन AI आरेख संपादकOpenDocs सहयोग में चमकता है। यह उत्पादन और वास्तविक दुनिया के उपयोग के बीच एक पुल बनाता है, जिससे गतिविधि आरेख आपके दैनिक ज्ञान साझाकरण का हिस्सा बन जाते हैं।
अपने OpenDocs पृष्ठ में AI-जनित गतिविधि आरेख कैसे एम्बेड करें
- OpenDocs में एक पृष्ठ खोलें या बनाएं: अपने Visual Paradigm ऑनलाइन कार्यक्षेत्र में लॉग इन करें, OpenDocs पर जाएं, और या तो मौजूदा पृष्ठ खोलें या एक नया बनाएं (+ नया दस्तावेज़ पृष्ठ या समान के माध्यम से)।
- एक आरेख एम्बेड करें: पृष्ठ संपादक में, शीर्ष टूलबार (या फ्लोटिंग टूलबार) की ओर देखें और क्लिक करें एम्बेड करें। पॉपअप विंडो से चुनें आरेख > गतिविधि आरेख.

- AI के साथ आरेख बनाना शुरू करें: इससे आरेख संपादक विंडो खुलती है। आप तत्वों को खींचकर रखकर इसे हाथ से बना सकते हैं। AI का उपयोग करने के लिए: विंडो के ऊपरी दाहिने कोने में ढूंढें AI के साथ बनाएं संपादक विंडो के ऊपरी दाहिने कोने में और इस पर क्लिक करें।
- अपनी समस्या का वर्णन करें और उत्पन्न करें: जो टेक्स्ट इनपुट क्षेत्र दिखाई देता है, अपने सिस्टम या परिदृश्य का स्पष्ट, विस्तृत वर्णन टाइप करें। क्लिक करें उत्पन्न करें.

- आरेख की समीक्षा, सुधार और एम्बेड करें: AI तुरंत एक पेशेवर एक्टिविटी आरेख उत्पन्न करता है।

किसी भी चीज़ को सुधारने के लिए स्पष्ट ड्रैग-एंड-ड्रॉप संपादक का उपयोग करें: तत्वों को हटाएं, लेबल समायोजित करें, नोट जोड़ें, शैलियां बदलें, आदि। जब आप इससे संतुष्ट हों, तो क्लिक करें सहेजें. फिर क्लिक करें बंद करें. अब आरेख आपके OpenDocs पेज में एक लाइव, संपाद्य दृश्य ब्लॉक के रूप में सीधे एम्बेड कर दिया गया है। आप दस्तावेज़ छोड़े बिना इसे इनलाइन देख सकते हैं।

AI विज़ुअल मॉडलिंग चैटबॉट: बातचीत के माध्यम से एक्टिविटी आरेख उत्पन्न और सुधारें
हमारा AI विज़ुअल मॉडलिंग चैटबॉट ऐसा लगता है जैसे आपके पास एक आरेखण विशेषज्ञ उपलब्ध हो। आप प्राकृतिक भाषा में बातचीत करते हैं, और यह तुरंत आरेख बनाता या अद्यतन करता है।
टाइप करें: “वेब एप्लिकेशन में उपयोगकर्ता पंजीकरण के लिए एक एक्टिविटी आरेख बनाएं, जिसमें ईमेल सत्यापन और त्रुटि संभालना शामिल हो।” कुछ सेकंड बाद, आपको क्रियाओं, निर्णयों और प्रवाहों वाला संरचित आरेख मिलता है। खुश नहीं? कहें “सोशल लॉगिन के लिए समानांतर पथ जोड़ें” या “पासवर्ड की ताकत के लिए निर्णय नोड की व्याख्या करें।” यह तुरंत सुधार करता है, प्रश्नों के उत्तर देता है, या यहां तक कि संबंधित रिपोर्ट भी उत्पन्न करता है।
यह प्लेटफॉर्म ब्रेनस्टॉर्मिंग और इटरेशन में उत्कृष्ट है। खाली पृष्ठ पर फंसे हुए? चैट ब्लॉक को हटा देता है। एजाइल स्प्रिंट में त्वरित प्रोटोटाइप की आवश्यकता है? आदर्श। यह जटिलता के साथ अच्छी तरह से निपटता है—समानांतर कार्यों के लिए फॉर्क, डेटा पारित करने के लिए ऑब्जेक्ट नोड्स, सभी एक साथ UML-संगत रहते हुए।
एक के रूप में AI एक्टिविटी आरेख उत्पन्न करने वाला, चैटबॉट गति और अंतरक्रिया के मामले में उभरता है। यह आपका सहायक है, धुंधले विचारों को तेजी से स्पष्ट दृश्यों में बदलता है, फिर आपको अन्य प्लेटफॉर्मों में उन्हें और सुधारने की अनुमति देता है।
AI चैटबॉट के साथ एक्टिविटी आरेख उत्पन्न करने का तरीका
-
AI चैटबॉट खोलें:
- वेब एक्सेस: जाएं https://chat.visual-paradigm.com/ (या https://ai-toolbox.visual-paradigm.com/app/chatbot/ एक वैकल्पिक प्रवेश बिंदु के रूप में)।
- VP डेस्कटॉप एक्सेस: Visual Paradigm डेस्कटॉप में, चुनें उपकरण > चैटबॉट मुख्य मेनू से। (यह आपके डेस्कटॉप वातावरण के भीतर एक ही AI सहायक को खोलता है।)
-
एक नई चैट सत्र शुरू करें: क्लिक करें नई चैट (बाएं साइडबार या एक प्रमुख बटन पर) ताकि एक ताजा चर्चा शुरू की जा सके।
-
आपकी आवश्यकता का वर्णन करें: नीचे दिए गए टेक्स्ट इनपुट क्षेत्र में अपने प्रोजेक्ट, सिस्टम या परिदृश्य का स्पष्ट वर्णन टाइप करें (उदाहरण के लिए: ऑनलाइन परीक्षा जमा करने के परिदृश्य के लिए एक एक्टिविटी डायग्राम बनाएं जो छात्र, परीक्षा पोर्टल, जमा सेवा, मूल्यांकन मॉड्यूल और परिणाम डेटाबेस के बीच अंतरक्रिया को दर्शाता है)। दबाएं एंटर (या सेंड आइकन पर क्लिक करें) ताकि आपका संदेश भेजा जा सके।
-
डायग्राम को देखें और सुधारें: AI लगभग तुरंत डायग्राम उत्पन्न करता है।

यहीं चैटबॉट की विशेषता है: बातचीत जारी रखें! अगले चरण के उदाहरण:
- “एक तत्व जोड़ें…”
- “डायग्राम की व्याख्या करें…”
- “एक संक्षिप्त रिपोर्ट तैयार करें जो … का सारांश देती है।

वेब एप्स: AI स्मार्ट वाले मार्गदर्शित, चरण-दर-चरण उपकरण
यहाँ एक सूची है विजुअल पैराडाइग्म एप्स जो समर्थन करते हैं AI-सहायता वाला एक्टिविटी डायग्राम उत्पादन, प्रदान किए गए ज्ञान आधार और संबंधित विशेषताओं पर आधारित। इन एप्स में AI का उपयोग टेक्स्ट वर्णन (जैसे उपयोग केस, उपयोगकर्ता कहानियाँ या प्रक्रिया वर्णन) को पेशेवर UML एक्टिविटी डायग्राम में बदलने के लिए किया जाता है, जिसमें आमतौर पर प्लांटयूएमएल का उपयोग रेंडरिंग के लिए किया जाता है।
-
उपयोग केस मॉडलिंग स्टूडियो: यह AI-संचालित स्टूडियो विस्तृत उपयोग केस वर्णनों से स्वचालित रूप से उनका निर्माण करके एक्टिविटी डायग्राम उत्पादन में सहायता करता है। उपयोग केस विवरण (मुख्य प्रवाह और विकल्पों सहित) को उत्पन्न या संपादित करने के बाद, उपयोगकर्ता UC व्यवहार टैब में तुरंत एक एक्टिविटी डायग्राम उत्पन्न कर सकते हैं जो प्रवाह, निर्णय बिंदु और प्रक्रिया चरणों को दर्शाता है, और नीचे दिए गए PlantUML कोड को देखने/संपादित करने का विकल्प भी उपलब्ध है।

-
उपयोग केस आधारित विकास सहायक: यह सहायक अपने संरचित UCDD वर्कफ्लो के भीतर AI एक्टिविटी डायग्राम उत्पादन का समर्थन करता है। उपयोग केस विवरण टैब में, विस्तृत उपयोग केस टेम्पलेट (मुख्य प्रवाह + विकल्प) को उत्पन्न करने के बाद, AI चयनित उपयोग केस के चरण-दर-चरण प्रक्रिया और नियंत्रण प्रवाह को दर्शाने के लिए एक एक्टिविटी डायग्राम उत्पन्न कर सकता है, जो टीमों को आवश्यकताओं से सीधे व्यवहार को देखने में मदद करता है।

-
एजिलियन: Jira के साथ एकीकृत AI एजिल प्लानिंग टूल के रूप में, एजिलियन अपने डायग्राम वर्कबेंच के माध्यम से एक्टिविटी डायग्राम उत्पादन की अनुमति देता है। उपयोगकर्ता किसी भी कार्य आइटम (उदाहरण के लिए, उपयोगकर्ता कहानी या एपिक) का चयन करते हैं, प्रकार के रूप में एक्टिविटी डायग्राम चुनते हैं, और AI को कहानी के वर्णन और स्वीकृति मानदंडों द्वारा संकेतित प्रवाह या प्रक्रिया का दृश्य प्रतिनिधित्व उत्पन्न करने देते हैं, जिसमें सुधार के लिए लाइव PlantUML कोड संपादन भी उपलब्ध है।

ये एप्स प्रदान किए गए दस्तावेज़ीकरण से एक मुख्य सेट बनाते हैं जो स्पष्ट रूप से उपयोग केस, आवश्यकताओं या एजिल वर्कफ्लो के हिस्से के रूप में AI-चालित एक्टिविटी डायग्राम उत्पादन पर जोर देते हैं।
निष्कर्ष के रूप में, विजुअल पैराडाइग्म के AI-संचालित एप्स प्राकृतिक भाषा या संरचित आवश्यकताओं के दृश्य प्रक्रिया मॉडल में रूपांतरण को स्वचालित करके एक्टिविटी डायग्राम उत्पादन के लिए आवश्यक प्रयास को महत्वपूर्ण रूप से कम करते हैं। यह न केवल मॉडलिंग को तेज करता है, बल्कि स्थिरता में सुधार करता है, चरणदर अनुकूलन का समर्थन करता है और आवश्यकता विश्लेषण और डिज़ाइन दृश्यीकरण के बीच दरार को भरता है—विश्लेषकों, वास्तुकारों और एजिल टीमों के लिए आदर्श। सबसे उन्नत या सामान्य उद्देश्य वाले AI डायग्राम उत्पादन (मुक्त-रूप से टेक्स्ट से एक्टिविटी डायग्राम सहित) के लिए, उनके ऑनलाइन और डेस्कटॉप प्लेटफॉर्म में उपलब्ध विस्तृत विजुअल पैराडाइग्म AI डायग्राम जनरेटर फीचर की खोज करें।
विजुअल पैराडाइग्म को अंतिम AI डायग्राम टूल के रूप में क्यों चिंहित किया जाता है
बहुत सारे उपकरण आरेख बनाते हैं। कम ऐसे हैं जो हमारे जैसे पूरे पारिस्थितिकी तंत्र में इसे करते हैं।
- सबसे व्यापक कवरेज: हम पूरी तरह से गतिविधि आरेखों का समर्थन करते हैं, सौ से अधिक UML प्रकार, BPMN, SysML और अधिक के साथ—वास्तविक AI एकीकरण के साथ।
- बहुत सारे कार्य प्रवाह: त्वरित शुरुआत के लिए चैट, निपुणता के लिए डेस्कटॉप, साझाकरण के लिए दस्तावेज़, मार्गदर्शित चरणों के लिए वेब। उसे चुनें जो उस समय फिट बैठे।
- ट्रेसेबिलिटी और सुधार: एक बार में उत्पादन करने वाले उपकरणों के विपरीत, हमारे प्लेटफॉर्म मॉडल को जोड़े रखते हैं। एक बार संपादित करें, सभी जगह अपडेट करें।
- पेशेवर आउटपुट: मानकों के अनुरूप, निर्यात करने योग्य, टीमों के लिए स्केलेबल। खिलौने नहीं—वास्तविक परियोजनाओं के लिए उपकरण।
प्रतिद्वंद्वी अक्सर फीचर्स को अलग-अलग रखते हैं। आप एक जगह उत्पादन करते हैं, दूसरी जगह संपादित करते हैं, असहजता से साझा करते हैं। विजुअल पैराडाइग्म इस सब को जोड़ता है। आप समय बचाते हैं, त्रुटियां कम करते हैं, और विकास या दस्तावेज़ीकरण के लिए तैयार मॉडल प्राप्त करते हैं।
सर्वश्रेष्ठ AI गतिविधि आरेख उत्पादक का प्रयोग करने के लिए तैयार हैं?
विजुअल पैराडाइग्म आर्टिफिशियल इंटेलिजेंस के युग में गतिविधि आरेखों के लिए आपको जो भी जरूरी है, वह सब देता है। चैट के साथ तेजी से उत्पादन करें, डेस्कटॉप पर गहन रूप से सुधार करें, OpenDocs में सहयोगात्मक रूप से एम्बेड करें, या वेब एप्लिकेशन में मार्गदर्शित रास्ते अपनाएं। यह एक पूर्ण समाधान है जो आपके साथ बढ़ता है—एकल खींचताकर से लेकर उद्यम स्तर पर लागू करने तक।
पुराने उपकरणों या टुकड़ों में बँटे एप्लिकेशन के साथ लड़ना बंद करें। आज ही बिना किसी बाधा के AI संचालित दृश्य मॉडलिंग का अनुभव करें।
अभी विजुअल पैराडाइग्म का प्रयोग करें – साइन अप करें, हमारे AI के साथ चैट शुरू करें। देखें कि टीमें हमें क्यों चुनती हैं गतिविधि आरेख बनाने के लिए एक श्रेष्ठ AI उपकरण के रूप मेंगतिविधि आरेख बनाने के लिए सर्वश्रेष्ठ AI उपकरण और बहुत कुछ और।












