वैल्यू स्ट्रीम मैपिंग (VSM) एक दृश्य उपकरण है जिसका उपयोग उत्पाद या सेवा को ग्राहकों तक पहुंचाने के लिए आवश्यक सामग्री और सूचना के प्रवाह का विश्लेषण और सुधार करने के लिए किया जाता है। यह लीन निर्माण और निरंतर सुधार विधियों का एक महत्वपूर्ण घटक है। इस प्रक्रिया में कच्चे माल से तैयार उत्पाद तक पूरे वैल्यू स्ट्रीम का मानचित्रण किया जाता है और बर्बादी, अक्षमता और अवरोधों के क्षेत्रों की पहचान की जाती है जिन पर सुधार के लिए ध्यान केंद्रित किया जा सकता है। बर्बादी को कम करने और प्रवाह को बेहतर बनाने से वैल्यू स्ट्रीम मैपिंग संगठनों को दक्षता बढ़ाने, लीड समय कम करने और ग्राहक संतुष्टि में सुधार करने में मदद कर सकता है।
वैल्यू स्ट्रीम की मुख्य अवधारणाएं
मूल्यसंदर्भ के आधार पर इसका अर्थ भिन्न-भिन्न हो सकता है, लेकिन सामान्य रूप से यह किसी चीज के उपयोगिता या महत्व को संदर्भित करता है, आमतौर पर किसी विशिष्ट लक्ष्य या उद्देश्य से संबंधित। उदाहरण के लिए, व्यापार में मूल्य किसी उत्पाद या सेवा द्वारा ग्राहकों को प्रदान किए जाने वाले लाभों को या किसी विशिष्ट गतिविधि द्वारा संगठन के लिए उत्पन्न किए जाने वाले लाभप्रदता को संदर्भित कर सकता है।
एक वैल्यू स्ट्रीमग्राहक के दृष्टिकोण से उत्पाद या सेवा में मूल्य जोड़ने वाली गतिविधियों या प्रक्रियाओं का अनुक्रम है। यह पूरे एंड-टू-एंड प्रक्रिया का प्रतिनिधित्व करता है, जिसमें प्रारंभिक अनुरोध या आदेश से लेकर ग्राहक को अंतिम उत्पाद या सेवा के वितरण तक की प्रक्रिया शामिल है। वैल्यू स्ट्रीम महत्वपूर्ण हैं क्योंकि वे संगठनों को अक्षमताओं और बर्बादी की पहचान करने में मदद करते हैं और सुधार और अनुकूलन के अवसरों की खोज करने में सहायता करते हैं।

TOGAF ADM में वैल्यू स्ट्रीम विश्लेषण
वैल्यू स्ट्रीम मैपिंग द ओपन ग्रुप आर्किटेक्चर फ्रेमवर्क (TOGAF) आर्किटेक्चर डेवलपमेंट मेथड (ADM) के भीतर एक विशिष्ट तकनीक या गतिविधि नहीं है। हालांकि, TOGAF व्यवसाय क्षमताओं की पहचान और प्राथमिकता देने के तरीके के बारे में मार्गदर्शन प्रदान करता है, जो वैल्यू स्ट्रीम मैपिंग के लिए एक उपयोगी शुरुआती बिंदु हो सकता है।
एक वैल्यू स्ट्रीम को एक संगठन द्वारा अपने हितधारकों को मूल्य प्रदान करने के लिए किए जाने वाले गतिविधियों या चरणों के श्रृंखला के रूप में वर्णित किया जा सकता है। इसमें उत्पाद या सेवा के निर्माण और वितरण में शामिल सभी प्रक्रियाओं, संसाधनों और क्षमताओं को शामिल किया जाता है। वैल्यू स्ट्रीम आमतौर पर दृश्य आरेख रूप में दर्शाए जाते हैं, लेकिन इन्हें चार मानक तत्वों के उपयोग से भी वर्णित किया जा सकता है: नाम, विवरण, हितधारक और मूल्य।
वैल्यू स्ट्रीम का नाम शुरू करने वाले हितधारक के दृष्टिकोण से स्पष्ट और समझने योग्य होना चाहिए, जिसमें सक्रिय क्रिया-संज्ञा रचना का उपयोग किया जाता है। विवरण वैल्यू स्ट्रीम में शामिल गतिविधियों के दायरे के बारे में अतिरिक्त स्पष्टता प्रदान करता है। हितधारक वह व्यक्ति या भूमिका है जो वैल्यू स्ट्रीम को शुरू करता है, और मूल्य वह लाभ है जो हितधारक को वैल्यू स्ट्रीम के सफल समापन पर प्राप्त होने की उम्मीद होती है।
उदाहरण के लिए, वैल्यू स्ट्रीम “रिटेल उत्पाद प्राप्त करना” एक अभीष्ट रिटेल उत्पाद की खोज, चयन और प्राप्त करने की गतिविधियों को शामिल करता है। हितधारक एक उत्पाद खरीदना चाहने वाला रिटेल खरीदार है, और मूल्य यह है कि ग्राहकों को अभीष्ट उत्पादों का पता लगाने और उन्हें समय पर प्राप्त करने में सक्षम होना है। वैल्यू स्ट्रीम को समझने और अनुकूलित करने से संगठन अपनी प्रक्रियाओं को सरल बना सकते हैं और अपने हितधारकों को अधिक मूल्य प्रदान कर सकते हैं।
| नाम | रिटेल उत्पाद प्राप्त करना |
| विवरण | अभीष्ट रिटेल उत्पाद की खोज, चयन और प्राप्त करने में शामिल गतिविधियाँ। |
| हितधारक | एक उत्पाद खरीदना चाहने वाला रिटेल खरीदार। |
| मूल्य | ग्राहक अभीष्ट उत्पादों का पता लगा सकते हैं और उन्हें समय पर प्राप्त कर सकते हैं। |
उदाहरण: नया उत्पाद विकसित करना
हम “नया उत्पाद विकसित करना” वैल्यू स्ट्रीम का उदाहरण के रूप में उपयोग करेंगे। वैल्यू स्ट्रीम निम्नलिखित रूप से परिभाषित है:
| नाम | नया उत्पाद विकसित करना |
|---|---|
| विवरण | नए उत्पाद के अनुसंधान, डिजाइन, परीक्षण और लॉन्च करने में शामिल गतिविधियाँ। |
| हितधारक | एक उत्पाद प्रबंधक या उत्पाद विकास टीम। |
| मूल्य | एक नया उत्पाद जो ग्राहक की आवश्यकताओं को पूरा करता है और संगठन के लिए आय उत्पन्न करता है। |
अगला चरण मूल्य प्रवाह को मूल्य उत्पादन चरणों के क्रम में विभाजित करना है। नीचे दी गई तालिका प्रत्येक मूल्य प्रवाह चरण के मुख्य तत्वों को दर्शाती है:
| मूल्य प्रवाह चरण | विवरण | भाग लेने वाले हितधारक | प्रवेश मानदंड | निकास मानदंड | मूल्य आइटम |
|---|---|---|---|---|---|
| विचार उत्पादन | उत्पाद विचारों को उत्पन्न करने और चयन करने की क्रिया। | उत्पाद प्रबंधक<br>उत्पाद विकास टीम | उत्पाद विचार पहचाना गया | विकास के लिए उत्पाद विचार चयनित | उत्पाद विचार उत्पन्न किए गए |
| आवश्यकताओं का एकत्रीकरण | उत्पाद के लिए ग्राहक और बाजार की आवश्यकताओं को एकत्र करने की क्रिया। | उत्पाद प्रबंधक<br>उत्पाद विकास टीम<br>ग्राहक<br>बाजार अनुसंधान टीम | विकास के लिए उत्पाद विचार चयनित | आवश्यकताओं को परिभाषित और प्राथमिकता दी गई | ग्राहक आवश्यकताओं को परिभाषित किया गया |
| डिज़ाइन | ग्राहक और बाजार की आवश्यकताओं को पूरा करने वाले उत्पाद डिज़ाइन को बनाने की क्रिया। | उत्पाद प्रबंधक<br>उत्पाद विकास टीम<br>डिज़ाइनर | आवश्यकताओं को परिभाषित और प्राथमिकता दी गई | उत्पाद डिज़ाइन पूरा किया गया | उत्पाद डिज़ाइन बनाया गया |
| विकास | उत्पाद के निर्माण और परीक्षण की क्रिया। | उत्पाद प्रबंधक<br>उत्पाद विकास टीम<br>विकासकर्ता<br>परीक्षक | उत्पाद डिज़ाइन पूरा किया गया | उत्पाद का परीक्षण और प्रमाणीकरण किया गया | कार्यात्मक उत्पाद |
| लॉन्च | उत्पाद को बाजार में जारी करने की क्रिया। | उत्पाद प्रबंधक<br>उत्पाद विकास टीम<br>मार्केटिंग<br>बिक्री | उत्पाद का परीक्षण और प्रमाणीकरण किया गया | उत्पाद लॉन्च किया गया | उत्पाद राजस्व उत्पन्न हुआ |
इन चरणों में मूल्य प्रवाह को विभाजित करके संगठन एक नए उत्पाद के विकास की समग्र प्रक्रिया को बेहतर ढंग से समझ सकते हैं, सुधार के क्षेत्रों की पहचान कर सकते हैं, और अपने हितधारकों को मूल्य के वितरण को अनुकूलित कर सकते हैं।
उदाहरण: ग्राहक आदेश पूर्ण करना
हम एक निर्माण कंपनी के संदर्भ में मूल्य प्रवाह मानचित्रण प्रक्रिया को समझाने के लिए “ग्राहक आदेश पूर्ण करना” मूल्य प्रवाह का उपयोग करेंगे। इस मूल्य प्रवाह को निम्नलिखित रूप से परिभाषित किया गया है:
| नाम | ग्राहक आदेश पूर्ण करना |
|---|---|
| विवरण | आदेश प्राप्ति से लेकर उत्पाद के वितरण तक ग्राहक आदेश को पूरा करने की प्रक्रिया। |
| हितधारक | एक उत्पाद के लिए आदेश देने वाला ग्राहक। |
| मूल्य | ग्राहक अपने आदेश के उत्पाद को समय पर प्राप्त करते हैं। |
अगले चरण में, हम मूल्य प्रवाह को मूल्य उत्पादन चरणों के क्रम में विभाजित कर सकते हैं। यह इस तरह का एक उदाहरण हो सकता है:
| मूल्य प्रवाह चरण | विवरण | भाग लेने वाले हितधारक | प्रवेश मानदंड | निकास मानदंड | मूल्य आइटम |
|---|---|---|---|---|---|
| आदेश प्राप्त करना | ग्राहक आदेश प्राप्त करने की प्रक्रिया। | बिक्री टीम<br>ग्राहक सेवा टीम | ग्राहक आदेश देता है | आदेश की जानकारी की पुष्टि की गई | ग्राहक का आदेश प्राप्त किया गया |
| आदेश की पुष्टि करें | ग्राहक आदेश की पुष्टि करने की प्रक्रिया ताकि यह पूरा किया जा सके। | आदेश प्रबंधन टीम<br>इन्वेंटरी प्रबंधन टीम | आदेश की जानकारी की पुष्टि की गई | आदेश की पुष्टि की गई | मान्य आदेश की पुष्टि की गई |
| चुनें और पैक करें | उत्पाद को शिपमेंट के लिए चुनने और पैक करने की प्रक्रिया। | वेयरहाउस टीम<br>शिपिंग टीम | आदेश की पुष्टि की गई | आदेश पैक किया गया है और शिपमेंट के लिए तैयार है | उत्पाद को चुना गया है और पैक किया गया है |
| उत्पाद शिप करें | ग्राहक को उत्पाद भेजने की प्रक्रिया। | शिपिंग टीम<br>डिलीवरी टीम | आदेश पैक किया गया है और शिपमेंट के लिए तैयार है | उत्पाद ग्राहक को डिलीवर कर दिया गया है | उत्पाद ग्राहक को डिलीवर कर दिया गया है |
जब हम मूल्य प्रवाह और उसके चरणों को नक्शा बना लेते हैं, तो हम सुधार और अनुकूलन के क्षेत्रों की पहचान कर सकते हैं। उदाहरण के लिए, हम प्रक्रिया में बॉटलनेक या अकुशलताओं की पहचान कर सकते हैं और निर्धारित चरणों को सरल बनाने या स्वचालित करने के तरीकों की तलाश कर सकते हैं ताकि लीड समय को कम किया जा सके और समग्र ग्राहक अनुभव में सुधार किया जा सके।
उदाहरण: रेस्तरां (क्रियान्वयन योजना के साथ)
रेस्तरां के लिए मूल्य प्रवाह विश्लेषण का एक उदाहरण यहाँ है:
मूल्य प्रवाह:ग्राहक डाइनिंग अनुभव
विवरण:ग्राहकों को उनके आगमन से लेकर रेस्तरां छोड़ने तक संतोषजनक डाइनिंग अनुभव प्रदान करने की प्रक्रिया।
हितधारक:रेस्तरां के ग्राहक
मूल्य: ग्राहकों को स्वादिष्ट भोजन और एक आरामदायक वातावरण का आनंद मिलता है जो उन्हें वापस आने और अन्य लोगों को रेस्तरां की सिफारिश करने के लिए प्रेरित करता है।
ग्राहक डाइनिंग अनुभव मूल्य प्रवाह चरण
| मूल्य प्रवाह चरण | विवरण | भागीदार स्टेकहोल्डर्स | प्रवेश मानदंड | निकास मानदंड | मूल्य आइटम |
|---|---|---|---|---|---|
| बुकिंग और बैठक | ग्राहकों को उनकी इच्छित मेज पर बुकिंग और बैठाने की प्रक्रिया। | होस्ट/होस्टेस | ग्राहक बुकिंग करता है या रेस्तरां में पहुंचता है | ग्राहक को बैठाया गया | ग्राहकों को समय पर और कुशलतापूर्वक बैठाया जाता है। |
| आदेश रखना | आदेश लेने और उन्हें रसोई में भेजने की प्रक्रिया। | वेटस्टाफ | ग्राहक को बैठाया गया | आदेश को रसोई में भेजा गया | सही आदेश समय पर रसोई में पहुंचाए जाते हैं। |
| भोजन तैयार करना | ग्राहक के आदेश के अनुसार भोजन तैयार करने की प्रक्रिया। | रसोई का कर्मचारी | आदेश को रसोई में भेजा गया | भोजन परोसने के लिए तैयार है | भोजन आदेश के अनुसार तैयार किया जाता है और ग्राहक की अपेक्षाओं को पूरा करता है। |
| भोजन वितरण | ग्राहक की मेज पर भोजन पहुंचाने की प्रक्रिया। | वेटस्टाफ | भोजन परोसने के लिए तैयार है | ग्राहक की मेज पर भोजन पहुंचाया जाता है | भोजन समय पर और पेशेवर तरीके से सही मेज पर पहुंचाया जाता है। |
| भोजन का अनुभव | ग्राहकों के लिए आरामदायक और आनंददायक वातावरण बनाने की प्रक्रिया। | वेटस्टाफ | भोजन मेज पर पहुंचाया जाता है | ग्राहक रेस्तरां से निकलते हैं | ग्राहकों को आनंददायक और यादगार भोजन का अनुभव मिलता है। |
ग्राहक भोजन के अनुभव के लिए मूल्य प्रवाह के विश्लेषण से रेस्तरां को सुधार के संभावित क्षेत्रों की पहचान करने और उनकी सेवा की गुणवत्ता में सुधार करने के लिए कार्रवाई करने में सक्षम होता है, जिससे अंततः ग्राहक संतुष्टि और वफादारी में वृद्धि होती है।
कार्रवाई योजना
तालिका में बताए गए निष्कर्षों के आधार पर, सुधार के कुछ संभावित क्षेत्र और संबंधित कार्रवाई चरणों में शामिल हो सकते हैं:
| सुधार के संभावित क्षेत्र | कार्रवाई चरण |
|---|---|
| ग्राहक सहायता के प्रश्नों के लिए धीमी प्रतिक्रिया समय | ग्राहक सहायता प्रक्रियाओं की समीक्षा करें ताकि बॉटलनेक और सुधार के क्षेत्रों की पहचान की जा सके। आवश्यकता होने पर नई प्रक्रिया बदलाव लागू करें ताकि सहायता को सुव्यवस्थित किया जा सके और प्रतिक्रिया समय कम किया जा सके। |
| ऑनलाइन खरीदारी के लिए सीमित भुगतान विकल्प | अतिरिक्त भुगतान विकल्पों का अनुसंधान करें और नए भुगतान तरीकों को वेबसाइट में एकीकृत करें। |
| दुकानों और ऑनलाइन पर उत्पाद उपलब्धता में असमानता | भंडार प्रबंधन प्रक्रियाओं और प्रणालियों की समीक्षा करें ताकि सुधार के क्षेत्रों की पहचान की जा सके। ट्रैकिंग और भविष्यवाणी में सुधार के लिए केंद्रीकृत भंडार प्रबंधन प्रणाली के लागू करने पर विचार करें। |
| ऑनलाइन उत्पाद विवरण और छवियाँ अपर्याप्त हैं | उत्पाद विवरण और फोटोग्राफी में सुधार के लिए अतिरिक्त कर्मचारी की नियुक्ति करें। नए प्रक्रियाओं को लागू करें ताकि स्थिर और उच्च गुणवत्ता वाली उत्पाद छवियाँ और विवरण सुनिश्चित किए जा सकें। |
| शीर्ष ट्रैफिक समय के दौरान वेबसाइट का प्रदर्शन खराब है | शीर्ष ट्रैफिक समय के दौरान वेबसाइट इंफ्रास्ट्रक्चर और प्रदर्शन की समीक्षा करें। किसी भी बॉटलनेक या क्षमता की समस्याओं की पहचान करें और वेबसाइट की गति और विश्वसनीयता में सुधार के लिए बदलाव कार्यान्वित करें। |
| असफल ईमेल मार्केटिंग अभियान | ईमेल मार्केटिंग प्रक्रियाओं और अभियानों की समीक्षा करें। ईमेल खोलने और क्लिक-थ्रू दरों का विश्लेषण करें और अभियानों को संशोधित करें ताकि एंगेजमेंट और रूपांतरण में सुधार किया जा सके। |
| सोशल मीडिया उपस्थिति सीमित है | सोशल मीडिया रणनीति विकसित करें और सोशल मीडिया प्लेटफॉर्म पर उपस्थिति बढ़ाएं। एक अनुभाग बनाने और ब्रांड की पहचान में सुधार के लिए आकर्षक सामग्री और प्रचार बनाएं। |
बेशक, इन सुधार के क्षेत्रों को दूर करने के लिए आवश्यक विशिष्ट कार्रवाई चरणों में कंपनी, उसके संसाधनों और लक्ष्यों के आधार पर भिन्नता हो सकती है। हालांकि, यह तालिका अभी तक पाए गए निष्कर्षों की तालिका में पहचाने गए मुद्दों को दूर करने के लिए संभावित कार्रवाई चरणों की पहचान करने के लिए एक शुरुआती बिंदु प्रदान करती है।
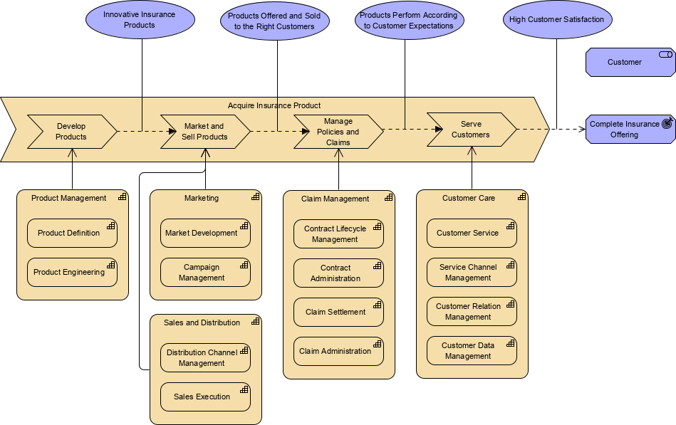
ArchiMate रणनीति परत के साथ मूल्य प्रवाह मैपिंग का प्रतिनिधित्व करना
ArchiMate मूल्य प्रवाह मैपिंग के उच्च स्तरीय दृश्य को दृश्यात्मक रूप से प्रस्तुत करने के लिए एक शक्तिशाली उपकरण है। यह संगठनों को अपनी प्रक्रियाओं में सुधार के अवसरों और अपव्यय के कमी के लिए पहचान करने में मदद कर सकता है, जिसमें प्रत्येक चरण के समर्थन के लिए आवश्यक क्षमताओं के ग्राफिकल प्रतिनिधित्व के माध्यम से मूल्य प्रवाह का चित्रण किया जाता है। प्रदान किए गए उदाहरण में एक बीमा कंपनी के लिए उच्च स्तरीय मूल्य प्रवाह का वर्णन किया गया है, जिसमें प्रत्येक मूल्य प्रवाह चरण के समर्थन के लिए आवश्यक क्षमताओं और संबंधित मूल्य प्रवाहों को उजागर किया गया है।
ArchiMate के साथ वैल्यू स्ट्रीम को बिजनेस कैपेबिलिटी के साथ मैप करना
वैल्यू स्ट्रीम को बिजनेस कैपेबिलिटी के साथ मैप करने की प्रक्रिया में कंपनी के बिजनेस कैपेबिलिटी मॉडल का उपयोग करके वैल्यू स्ट्रीम के प्रत्येक चरण को सक्षम बनाने के लिए आवश्यक महत्वपूर्ण बिजनेस कैपेबिलिटी की पहचान करना शामिल है। इस प्रक्रिया का नेतृत्व बिजनेस आर्किटेक्ट के नेतृत्व में एक समूह विशेषज्ञों द्वारा किया जाता है, जो चरण दर चरण ध्यान केंद्रित करते हैं और उस चरण के लिए सबसे महत्वपूर्ण कैपेबिलिटी का चयन करते हैं। मैपिंग में विस्तार का स्तर निर्धारित किया जाता है कि कौन सी विशिष्ट कैपेबिलिटी सीधे उस चरण के समर्थन और बिजनेस मूल्य उत्पन्न करने में योगदान देती है।
यदि एक लेवल 1 (माता-पिता) कैपेबिलिटी के नीचे सभी लेवल 2 कैपेबिलिटी सीधे एक चरण को सक्षम बनाती हैं, तो मैपिंग में केवल लेवल 1 कैपेबिलिटी को दिखाने की आवश्यकता होती है। हालांकि, यदि केवल कुछ लेवल 2 (या निचले स्तर की) कैपेबिलिटी को शामिल किया जाता है, तो उनमें से प्रत्येक कैपेबिलिटी को मैपिंग में स्पष्ट रूप से दिखाने की आवश्यकता होती है। ArchiMate डायग्राम विभिन्न विस्तार स्तरों के साथ मैपिंग कैसे की जा सकती है, इसका एक उदाहरण प्रदान करता है। यह मैपिंग प्रक्रिया संगठनों को अपनी कैपेबिलिटी को अपने वैल्यू स्ट्रीम के साथ संरेखित करने में सहायता करती है, जिससे उनकी प्रक्रियाओं को अनुकूलित करने और ग्राहकों और हितधारकों को दिए जाने वाले कुल मूल्य को बढ़ाने में सक्षम होते हैं।

ArchiMate के साथ, आप संगठन में मूल्य के प्रवाह को दिखाने वाले मॉडल बना सकते हैं, जो प्रारंभिक अनुरोध या आवश्यकता से लेकर अंतिम उत्पाद या सेवा के डिलीवरी तक जाता है। इससे आप एक ही स्थान पर पूरे वैल्यू स्ट्रीम को देख सकते हैं और उन क्षेत्रों की पहचान कर सकते हैं जहां प्रक्रिया अनुकूल नहीं है या संसाधनों का अनुचित उपयोग हो रहा है।
वैल्यू स्ट्रीम के प्रत्येक चरण के समर्थन के लिए आवश्यक कैपेबिलिटी को क्रॉस-मैप करके, आप सुधार के लिए क्षेत्रों की पहचान कर सकते हैं। उदाहरण के लिए, यदि कोई विशिष्ट कैपेबिलिटी पूरी तरह से उपयोग नहीं की जा रही है, तो संसाधनों को पुनर्वितरित करना या प्रक्रिया को सरल बनाना दक्षता में सुधार करने में सक्षम हो सकता है।
समग्र रूप से, ArchiMate संगठनों को अपनी प्रक्रियाओं को अनुकूलित करने और ग्राहकों और हितधारकों को दिए जाने वाले कुल मूल्य को बढ़ाने में सहायता कर सकता है। वैल्यू स्ट्रीम और उसके समर्थन के लिए आवश्यक कैपेबिलिटी को दृश्यीकृत करके, संगठन बेहतरी के अवसरों की पहचान कर सकते हैं और अपनी प्रक्रियाओं को सुधारने और ग्राहकों को अधिक मूल्य प्रदान करने के लिए डेटा-आधारित निर्णय ले सकते हैं।
ArchiMate स्ट्रैटेजी लेयर तत्व
ArchiMate 3.0 की स्ट्रैटेजी लेयर में संसाधन, कैपेबिलिटी और कोर्स ऑफ एक्शन तत्व शामिल हैं, जो एक संगठन के भीतर कैपेबिलिटी-आधारित योजना और रणनीतिक गतिविधियों के लिए आवश्यक हैं। इन तत्वों के माध्यम से ग्राहकों, हितधारकों या अंतिम उपयोगकर्ताओं के लिए मूल्य उत्पन्न करने वाले संपत्ति, क्षमताओं और गतिविधियों के क्रम का उच्च स्तर का दृश्य प्रदान किया जाता है। निम्नलिखित तालिका प्रत्येक स्ट्रैटेजी तत्व के परिभाषाओं और ArchiMate में उनके संगत नोटेशन का सारांश प्रदान करती है:
| तत्व | विवरण | नोटेशन |
|---|---|---|
| संसाधन | एक संपत्ति जिसका स्वामित्व या नियंत्रण व्यक्ति या संगठन के पास होता है। | ![]() |
| कैपेबिलिटी | एक सक्रिय संरचना तत्व, जैसे संगठन, व्यक्ति या प्रणाली, के पास उपलब्ध क्षमता। | ![]() |
| वैल्यू स्ट्रीम | ग्राहक, हितधारक या अंतिम उपयोगकर्ता के लिए एक समग्र परिणाम उत्पन्न करने वाली गतिविधियों का क्रम। | ![]() |
| कोर्स ऑफ एक्शन | संगठन की कुछ कैपेबिलिटी और संसाधनों को कॉन्फ़िगर करने के लिए एक दृष्टिकोण या योजना, जो एक लक्ष्य प्राप्त करने के लिए अपनाई जाती है। | ![]() |
समग्र रूप से, ये तत्व संगठनों को अपनी कैपेबिलिटी और संसाधनों को बेहतर ढंग से समझने में और उन्हें अपने रणनीतिक लक्ष्यों और उद्देश्यों के साथ संरेखित करने में सहायता करते हैं। ArchiMate के उपयोग से इन तत्वों को दृश्यीकृत करके, संगठन अपनी रणनीतिक पहलों के बारे में सूचित निर्णय ले सकते हैं और अपने समग्र प्रदर्शन में सुधार कर सकते हैं।
सारांश
वैल्यू स्ट्रीम मैपिंग उत्पाद या सेवा को ग्राहकों तक पहुंचाने के लिए आवश्यक सामग्री और सूचना के प्रवाह को सुधारने के लिए एक शक्तिशाली उपकरण है। पूरे वैल्यू स्ट्रीम को मैप करके और अपव्यय और अनुकूलता के क्षेत्रों की पहचान करके, संगठन बेहतरी के लिए क्षेत्रों पर ध्यान केंद्रित कर सकते हैं और दक्षता में वृद्धि कर सकते हैं, लीड समय को कम कर सकते हैं और ग्राहक संतुष्टि में सुधार कर सकते हैं। VSM लीन निर्माण और निरंतर सुधार विधियों का एक महत्वपूर्ण घटक है और संगठनों को अपने संचालन और रणनीतिक लक्ष्यों को प्राप्त करने में सहायता कर सकता है।















