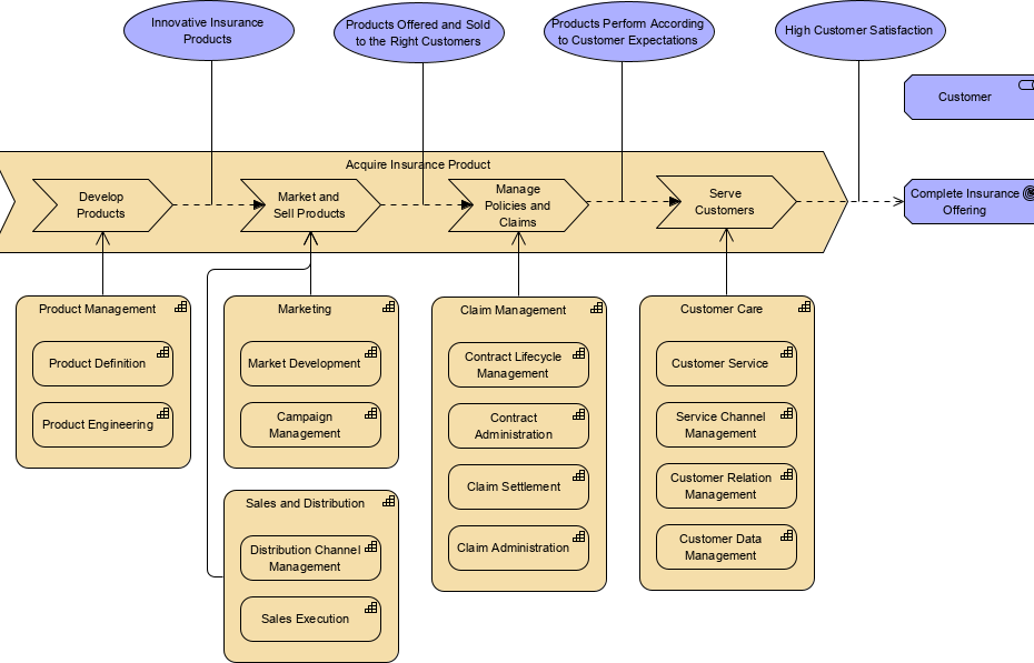
Wertschöpfungskette-Diagramm: Artefakte der Vision-Phase
Was ist ein Wertschöpfungskette-Diagramm Ein Wertschöpfungskette-Diagramm ist eine visuelle Darstellung der verschiedenen Aktivitäten, die an der Herstellung eines Produkts oder einer Dienstleistung beteiligt sind. Es umfasst alle Schritte vom Rohstoffstadium bis zur endgültigen Lieferung desWertschöpfungskette-Diagramm: Artefakte der Vision-Phase









