TOGAF ADM में, पहले चरण में पहला कलाकृति सिद्धांत दृष्टिकोण है। हालांकि, ArchiMate ने एक विस्तार लेयर के रूप में प्रेरणा परत का परिचय दिया है। इसलिए, प्रारंभिक चरण में उच्च स्तरीय प्रबंधन की प्रेरणा के मॉडलिंग के लिए TOGAF ADM में एक अतिरिक्त कलाकृति शामिल करना उपयोगी होगा। इससे सभी हितधारकों को संरचना विकास परियोजनाओं के उच्च स्तरीय दृष्टिकोण के साथ समन्वय में रहने में मदद मिलेगी। मैं सुझाव देता हूं कि TOGAF ADM के लिए इस अतिरिक्त उपकरण के मॉडलिंग के लिए ArchiMate में प्रेरणा दृष्टिकोण का उपयोग किया जाए।
ArchiMate में प्रेरणा परत क्या है
प्रेरणा परत ArchiMate में एक नई परत है, जिसका उपयोग एक संगठन के प्रेरणात्मक पहलुओं के मॉडलिंग के लिए किया जाता है। इसकी सहायता से संगठन के रणनीतिक लक्ष्यों, उद्देश्यों और निर्णयों के पीछे के कारणों को दर्ज किया जा सकता है।
तालिका में एंटरप्राइज आर्किटेक्चर के विभिन्न तत्वों और उनके परिभाषाओं को ArchiMate भाषा में सूचीबद्ध किया गया है। हितधारक व्यक्तियों या संगठनों को संदर्भित करता है जो अपनी हितों का प्रतिनिधित्व करते हैं, जबकि एक ड्राइवर एक ऐसी स्थिति का प्रतिनिधित्व करता है जो संगठन को अपने लक्ष्यों को परिभाषित करने और उन्हें प्राप्त करने के लिए आवश्यक बदलाव को लागू करने के लिए प्रेरित करता है। एक मूल्यांकन ड्राइवर के संबंध में स्थिति के विश्लेषण के परिणाम को दर्शाता है, और एक लक्ष्य इरादे या अभीष्ट अंत अवस्था के उच्च स्तर के बयान को दर्शाता है। एक परिणाम एक अंतिम परिणाम को दर्शाता है, और एक सिद्धांत किसी निश्चित संदर्भ में किसी भी प्रणाली पर लागू होने वाले एक सामान्य गुण को परिभाषित करता है। एक आवश्यकता एक विशिष्ट प्रणाली के लिए आवश्यकता के बयान को दर्शाती है, जबकि एक सीमा लक्ष्यों के वास्तविकीकरण को सीमित करती है। अर्थ एक अवधारणा के व्याख्या को दर्शाता है, और मूल्य एक अवधारणा के मूल्य या महत्व को दर्शाता है।
| तत्व | परिभाषा | प्रतीक |
|---|---|---|
| हितधारक | आर्किटेक्चर के प्रभावों में अपने हितों का प्रतिनिधित्व करने वाले व्यक्ति, टीम या संगठन (या उनके वर्गों) की भूमिका का प्रतिनिधित्व करता है। | ![]() |
| ड्राइवर | एक बाहरी या आंतरिक स्थिति का प्रतिनिधित्व करता है जो संगठन को अपने लक्ष्यों को परिभाषित करने और उन्हें प्राप्त करने के लिए आवश्यक बदलाव को लागू करने के लिए प्रेरित करता है। | ![]() |
| मूल्यांकन | किसी ड्राइवर के संबंध में स्थिति के विश्लेषण के परिणाम का प्रतिनिधित्व करता है। | ![]() |
| लक्ष्य | संगठन और उसके हितधारकों के लिए इरादे, दिशा या अभीष्ट अंत अवस्था के उच्च स्तर के बयान का प्रतिनिधित्व करता है। | ![]() |
| परिणाम | एक अंतिम परिणाम का प्रतिनिधित्व करता है। | ![]() |
| सिद्धांत | एक उच्च स्तरीय बयान का प्रतिनिधित्व करता है जो आर्किटेक्चर में किसी निश्चित संदर्भ में किसी भी प्रणाली पर लागू होने वाले एक सामान्य गुण को परिभाषित करता है। | ![]() |
| आवश्यकता | एक आवश्यकता के बयान का प्रतिनिधित्व करता है जो आर्किटेक्चर द्वारा वर्णित एक विशिष्ट प्रणाली पर लागू होने वाले गुण को परिभाषित करता है। | ![]() |
| सीमा | लक्ष्यों के वास्तविकीकरण को सीमित करने वाले कारक का प्रतिनिधित्व करता है। | ![]() |
| अर्थ | किसी विशिष्ट संदर्भ में एक अवधारणा के लिए उपलब्ध ज्ञान या विशेषज्ञता या उसके व्याख्या का प्रतिनिधित्व करता है। | ![]() |
| मूल्य | एक अवधारणा के सापेक्ष मूल्य, उपयोगिता या महत्व का प्रतिनिधित्व करता है। | ![]() |
ArchiMate में प्रेरणा परत के उपयोग से संगठन अपने रणनीतिक लक्ष्यों, सिद्धांतों और हितधारकों के लिए स्पष्ट और साझा समझ बना सकते हैं। इससे यह सुनिश्चित करने में मदद मिलती है कि सभी हितधारक संगठन की दृष्टि के साथ समन्वय में हों और उसके लक्ष्यों को प्राप्त करने के लिए सहयोग कर सकें।
TOGAF ADM के लिए ArchiMate में प्रेरणा के मॉडलिंग का उद्देश्य
TOGAF ADM के लिए ArchiMate में प्रेरणा के मॉडलिंग का उद्देश्य एंटरप्राइज आर्किटेक्चर विकास के संदर्भ में संगठन के रणनीतिक लक्ष्यों, उद्देश्यों और निर्णयों को स्पष्ट रूप से समझने में सहायता करना है।
TOGAF ADM के प्रारंभिक चरण में एंटरप्राइज आर्किटेक्चर की समग्र दृष्टि और व्याप्ति स्थापित करना महत्वपूर्ण है। ArchiMate में प्रेरणा परत एंटरप्राइज के उच्च स्तरीय प्रबंधन की प्रेरणा और रणनीतिक लक्ष्यों को कैप्चर और मॉडल करने में मदद कर सकती है। इससे सुनिश्चित होता है कि सभी हितधारकों को एंटरप्राइज की प्रेरणा के बारे में साझा समझ हो और वे अपने लक्ष्यों को प्राप्त करने के लिए काम कर सकें।
ArchiMate में प्रेरणा परत का उपयोग करके संगठन अपने एंटरप्राइज आर्किटेक्चर विकास परियोजनाओं को अपने रणनीतिक लक्ष्यों और उद्देश्यों के साथ समायोजित कर सकते हैं। इससे सुनिश्चित होता है कि आर्किटेक्चर विकास परियोजनाएं संगठन को मूल्य प्रदान करने पर केंद्रित हों और इसकी समग्र दृष्टि और रणनीति के साथ समायोजित हों।
उदाहरण 2
समस्या परिदृश्य
पुश नोटिफिकेशन भेजने का मूल्य “इंश्योरर” हितधारक के लिए “लागत कुशलता” है, और “ग्राहक” हितधारक के लिए “सूचित रहना” और “शांति मन” (जो आंशिक रूप से “निश्चितता” के मूल्य के कारण है) है। विभिन्न विशिष्ट प्रकार की नोटिफिकेशन संदेशों के लिए अलग-अलग अर्थ निर्धारित किए जा सकते हैं। एक “प्राप्ति की पुष्टि संदेश” का अर्थ “दावा प्राप्त कर लिया गया है”, एक “समीक्षा पूर्ण संदेश” का अर्थ “दावा समीक्षा पूर्ण हो गई है”, और एक “भुगतान पूर्ण संदेश” का अर्थ “दावा भुगतान कर दिया गया है” है।

प्रेरणा दृष्टिकोण की व्याख्या
ArchiMate आरेख दो हितधारकों, अर्थात् “इंश्योरर” और “ग्राहक” के लिए पुश नोटिफिकेशन भेजने से जुड़े मूल्यों और अर्थों का वर्णन करता है। इंश्योरर के लिए, पुश नोटिफिकेशन भेजने का मूल्य “लागत कुशलता” है, जिसका अर्थ है कि यह इंश्योरर के ग्राहकों से संचार करने का लागत प्रभावी तरीका है। दूसरी ओर, ग्राहक के लिए, पुश नोटिफिकेशन भेजने का मूल्य “सूचित रहना” और “शांति मन” है। “सूचित रहना” के मूल्य का अर्थ है कि ग्राहक अपने दावा स्थिति के बारे में अद्यतन रहना पसंद करते हैं, और “शांति मन” के मूल्य का अर्थ है कि ग्राहक जब अपने दावों के बारे में नोटिफिकेशन प्राप्त करते हैं तो अधिक सुरक्षित और आश्वस्त महसूस करते हैं। इसके अलावा, “निश्चितता” के मूल्य का आंशिक योगदान “शांति मन” मूल्य में होता है।
इसके अलावा, आरेख यह सुझाव देता है कि विभिन्न प्रकार के नोटिफिकेशन संदेशों के अलग-अलग अर्थ हो सकते हैं। उदाहरण के लिए:
- एक “प्राप्ति की पुष्टि संदेश” का अर्थ है कि दावा प्राप्त कर लिया गया है,
- एक “समीक्षा पूर्ण संदेश” का अर्थ है कि दावा समीक्षा पूर्ण हो गई है, और
- एक “भुगतान पूर्ण संदेश” का अर्थ है कि दावा भुगतान कर दिया गया है।
इन संदेशों के लिए निर्धारित विशिष्ट अर्थ ग्राहकों को उनकी दावा स्थिति को बेहतर ढंग से समझने और सूचित निर्णय लेने में मदद कर सकते हैं। समग्र रूप से, आरेख एंटरप्राइज प्रणालियों के डिजाइन और कार्यान्वयन के दौरान संचार विधियों और संदेशों से जुड़े मूल्यों और अर्थों को ध्यान में रखने के महत्व को उजागर करता है।
उदाहरण 3
समस्या परिदृश्य

यह ArchiMate प्रेरणा दृष्टिकोण व्यापार संगठन में तीन हितधारकों, अर्थात् मुख्य विपणन अधिकारी (CMO), मुख्य कार्यकारी अधिकारी (CEO), और मुख्य वित्तीय अधिकारी (CFO) के चिंताओं और प्राथमिकताओं का वर्णन कर रहा है।
- CMO “बाजार हिस्सेदारी” ड्राइवर पर ध्यान केंद्रित करता है, जिसका अर्थ है कि कंपनी द्वारा प्राप्त किए जा रहे बाजार का प्रतिशत।
- CEO “बाजार हिस्सेदारी” और “लाभप्रदता” दोनों पर ध्यान केंद्रित करता है, जो कंपनी के लागत से अधिक आय उत्पन्न करने की क्षमता को संदर्भित करता है।
- CFO केवल “लाभप्रदता” के साथ संबंधित है।
“लाभप्रदता” ड्राइवर दो अन्य ड्राइवरों, अर्थात् “आय” और “लागत” से बना है। आय का अर्थ है कि कंपनी अपने संचालन से उत्पन्न करती है, जबकि लागत का अर्थ है कि कंपनी के संचालन के लिए उठाए जाने वाले व्यय। इन ड्राइवरों से जुड़े मूल्यांकन एक दूसरे पर प्रभाव डाल सकते हैं। उदाहरण के लिए, “बाजार हिस्सेदारी” में गिरावट के कारण “आय” में गिरावट आ सकती है, जिसके परिणामस्वरूप “लाभप्रदता” में गिरावट आ सकती है।
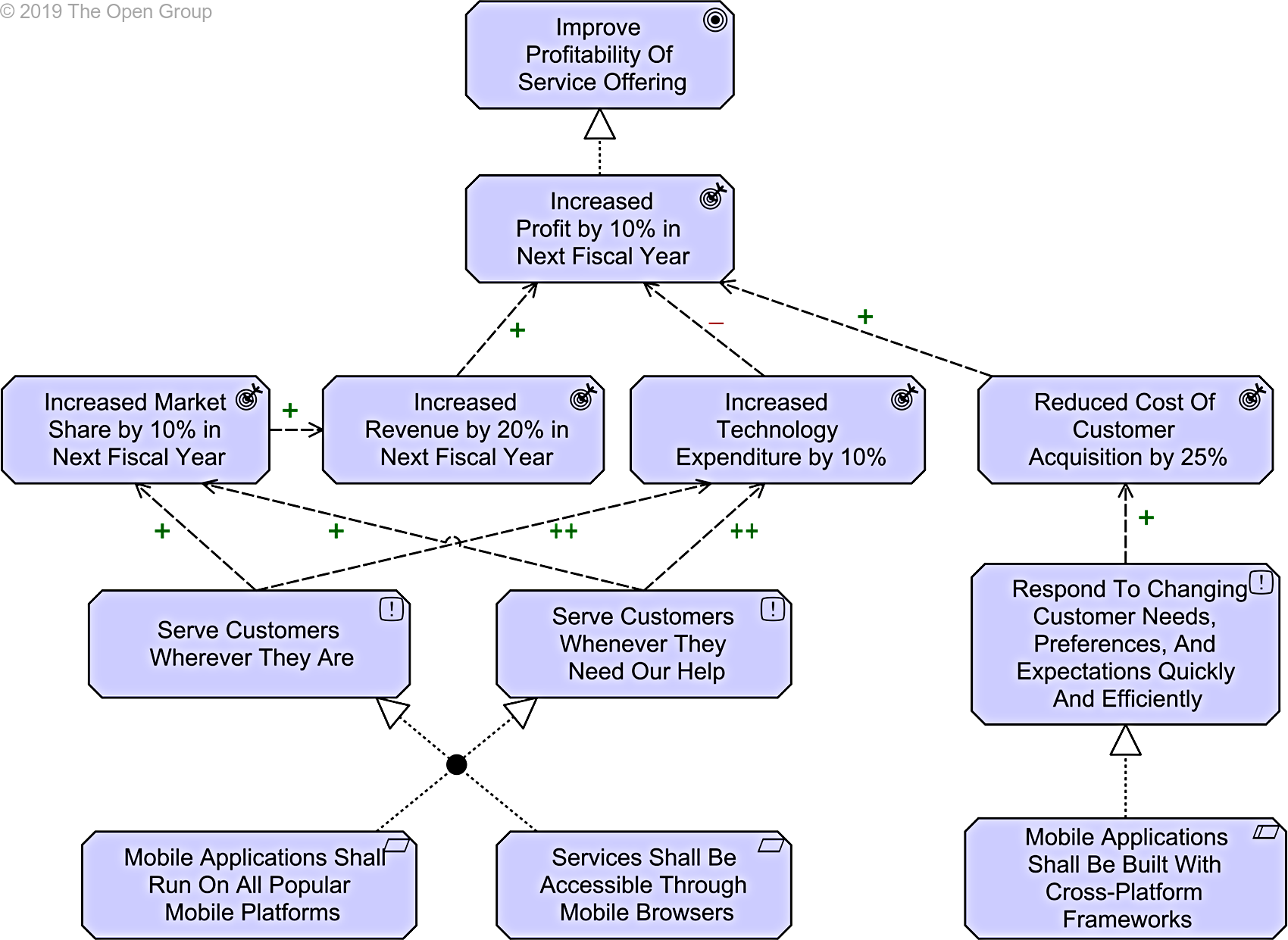
उदाहरण 4
समस्या परिदृश्य

यह आरेख एक सेवा प्रस्ताव की लाभप्रदता में सुधार करने के लक्ष्य का वर्णन करता है, जो आय बढ़ाने और लागत कम करने से प्राप्त की जाती है। अभीष्ट परिणाम अगले वित्तीय वर्ष में लाभ को 10% बढ़ाना है, और यह परिणाम बढ़ी हुई आय और ग्राहक अधिग्रहण की लागत कम करने से सकारात्मक रूप से प्रभावित होता है।
आय बढ़ाने के लिए, कंपनी अगले वित्तीय वर्ष में बाजार हिस्सेदारी 10% बढ़ाने का लक्ष्य रखती है। इस लक्ष्य को प्राप्त करने के लिए “ग्राहकों की सेवा करें जहां भी वे हैं” और “ग्राहकों की सेवा करें जब भी वे हमारी मदद की आवश्यकता हो” दो सिद्धांतों का उपयोग किया जाता है। इन सिद्धांतों को प्राप्त करने के लिए यह सुनिश्चित किया जाता है कि मोबाइल एप्लिकेशन सभी प्रमुख मोबाइल प्लेटफॉर्म पर चलें और सेवाएं मोबाइल ब्राउज़र के माध्यम से उपलब्ध हों।
हालांकि, एक नकारात्मक परिणाम भी है, जो 10% तक तकनीकी व्यय में वृद्धि है। पाठ का सुझाव है कि कंपनी को अपने लक्ष्य प्राप्त करने के लिए सकारात्मक परिणामों और इस नकारात्मक परिणाम के बीच सावधानी से संतुलन बनाए रखने की आवश्यकता है।
ग्राहक अधिग्रहण की लागत को 25% तक कम करने का लक्ष्य “ग्राहक की बदलती आवश्यकताओं, पसंदीदा और अपेक्षाओं का त्वरित और कुशलतापूर्वक उत्तर देना” सिद्धांत द्वारा प्राप्त किया जाता है। इस सिद्धांत को प्राप्त करने के लिए यह सुनिश्चित किया जाता है कि मोबाइल एप्लिकेशन क्रॉस-प्लेटफॉर्म फ्रेमवर्क के साथ बनाए जाएं।
सारांश के रूप में, पाठ एक जटिल सेट लक्ष्यों, परिणामों, सिद्धांतों और सीमाओं का वर्णन करता है, जो सभी आय बढ़ाकर और लागत कम करके किसी सेवा प्रस्ताव की लाभप्रदता में सुधार करने के लिए लक्षित हैं।
प्रेरणा दृष्टिकोण का उद्देश्य क्या है
प्रेरणा दृष्टिकोण विश्लेषण कई स्थितियों में बहुत उपयोगी हो सकता है। यह भाग लेने वाले विभिन्न हितधारकों, उनकी चिंताओं और उनके बीच संबंधों की पहचान करने में मदद करता है। यह यह भी सहायता करता है कि अभीष्ट लक्ष्य प्राप्त करने के लिए महत्वपूर्ण ड्राइवर और परिणामों की पहचान करें और उनके बीच संबंधों को समझें। इन संबंधों को समझने से यह आसान हो जाता है कि संसाधनों को कैसे आवंटित करें और कार्रवाई को कैसे प्राथमिकता दें ताकि अभीष्ट परिणाम प्राप्त किया जा सके। इसके अलावा, इस प्रकार के विश्लेषण को संभावित विकल्पों और संघर्षों की पहचान करने में मदद मिल सकती है, जिन्हें बाद में सक्रिय रूप से संबोधित किया जा सकता है। समग्र रूप से, इस प्रकार के विश्लेषण को सुनिश्चित करने में मदद मिलती है कि संसाधनों का दक्ष और प्रभावी उपयोग अभीष्ट लक्ष्य प्राप्त करने के लिए किया जाए।






















