परिचय:
सिस्टम डिजाइन और सॉफ्टवेयर विकास के क्षेत्र में, जटिल एप्लिकेशनों के बिना रुकावट वाले कार्यान्वयन को सुनिश्चित करने के लिए एक व्यापक ब्लूप्रिंट बनाना आवश्यक है। उपयोग केस, इस प्रक्रिया में महत्वपूर्ण भूमिका निभाते हैं, जो उपयोगकर्ता-सिस्टम अंतरक्रियाओं को परिभाषित करने वाले निर्माण तत्व हैं। हालांकि, उपयोग केस क्या हैं इसके साथ-साथ उनके बीच कैसे जुड़े हैं इसकी समझ भी बराबर महत्वपूर्ण है। यह लेख उपयोग केसों के फैब्रिक को बुनने वाले जटिल संबंधों में गहराई से जाता है, उनके उद्देश्य, प्रकार और व्यावहारिक प्रभावों पर प्रकाश डालता है।
उपयोग केस के संबंध प्रकार
यूनिफाइड मॉडलिंग भाषा (UML) के संदर्भ में, उपयोग केस विभिन्न संबंधों या कनेक्टर्स का उपयोग करके एक दूसरे से जुड़ सकते हैं, ताकि उनके बीच अंतरक्रियाओं और निर्भरताओं के प्रवाह का प्रतिनिधित्व किया जा सके। इन संबंधों में विभिन्न उपयोग केसों के बीच कैसे संबंधित हैं और वे कैसे सहयोग करते हैं, इसकी अधिक व्यापक समझ प्रदान करने में मदद मिलती है। आइए उपयोग केसों के बीच सामान्य संबंधों के कुछ प्रकारों का अध्ययन करें:
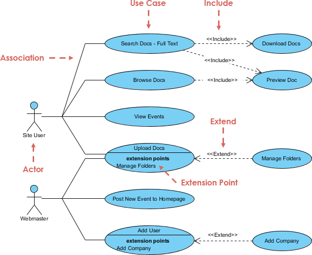
- संबंध संबंध: एक संबंध संबंध का उपयोग यह दिखाने के लिए किया जाता है कि दो या अधिक उपयोग केस एक दूसरे से किसी तरीके से संबंधित या जुड़े हैं। इस संबंध में अंतरक्रिया की दिशा निर्दिष्ट नहीं की जाती है, लेकिन एक सामान्य संबंध को इंगित करती है। उदाहरण के लिए, यदि दो उपयोग केस अक्सर एक साथ होते हैं या कुछ सामान्य तत्व साझा करते हैं, तो इसे एक संबंध संबंध के द्वारा प्रदर्शित किया जा सकता है।
- शामिल करने वाला संबंध: शामिल करने वाला संबंध यह दर्शाता है कि एक उपयोग केस दूसरे उपयोग केस को शामिल करता है। इसका अर्थ है कि शामिल उपयोग केस मुख्य उपयोग केस का हिस्सा है और इसके कार्यान्वयन के लिए आवश्यक है। शामिल करने वाले संबंध का उपयोग आम या पुनर्उपयोगी कार्यक्षमता का प्रतिनिधित्व करने के लिए किया जाता है। उदाहरण के लिए, “भुगतान करें” उपयोग केस में “उपयोगकर्ता की पहचान करें” उपयोग केस शामिल हो सकता है।

- विस्तार संबंध: विस्तार संबंध वैकल्पिक या शर्ती व्यवहार का प्रतिनिधित्व करता है, जो विशिष्ट शर्तों के तहत मूल उपयोग केस की कार्यक्षमता को विस्तारित कर सकता है। यह इंगित करता है कि एक विस्तारित उपयोग केस मूल उपयोग केस में अतिरिक्त व्यवहार जोड़ सकता है यदि कुछ शर्तें पूरी हों। उदाहरण के लिए, यदि उपयोगकर्ता छूट के लिए पात्र है, तो “आदेश प्रोसेसिंग” उपयोग केस को “छूट लागू करें” उपयोग केस द्वारा विस्तारित किया जा सकता है।
- सामान्यीकरण संबंध: UML में, सामान्यीकरण विरासत का प्रतिनिधित्व करता है। जब एक उपयोग केस दूसरे को सामान्यीकृत करता है, तो इसका अर्थ है कि सामान्यीकृत उपयोग केस एक सुपरक्लास के रूप में कार्य करता है, और सामान्यीकरण वाला उपयोग केस उसके व्यवहार को विरासत में प्राप्त करने वाला उप-क्लास होता है। इस संबंध का उपयोग आमतौर पर यह दिखाने के लिए किया जाता है कि एक अधिक विशिष्ट उपयोग केस एक अधिक सामान्य उपयोग केस से विशेषताओं को कैसे विरासत में प्राप्त करता है

- निर्भरता संबंध: उपयोग केसों के बीच निर्भरता संबंध यह इंगित करते हैं कि एक उपयोग केस दूसरे पर निर्भर है, लेकिन यह आवश्यक नहीं है कि यह सीधा संबंध या शामिल करने वाला संबंध हो। यह इंगित करता है कि एक उपयोग केस में परिवर्तन दूसरे को प्रभावित कर सकता है। निर्भरता संबंधों का उपयोग अप्रत्यक्ष संबंधों का प्रतिनिधित्व करने के लिए किया जा सकता है और परिवर्तन प्रभाव के प्रबंधन में मूल्यवान हो सकता है।
उपयोग केसों के बीच इन संबंधों को समझना और प्रभावी ढंग से उपयोग करना जटिल सिस्टम और एप्लिकेशनों के सटीक मॉडलिंग के लिए आवश्यक है। ये संबंध प्रोजेक्ट टीमों और हितधारकों को यह देखने में मदद करते हैं कि सिस्टम के विभिन्न हिस्से एक दूसरे से कैसे अंतरक्रिया करते हैं, सहयोग करते हैं और एक दूसरे पर निर्भर हैं, जिससे सिस्टम के व्यवहार और वास्तुकला की बेहतर समझ के लिए योगदान मिलता है।
यहाँ उपयोग केसों के बीच सामान्य संबंधों की सारांश तालिका है, जिसमें उनके उपयोग के समय भी शामिल हैं:
| संबंध प्रकार | विवरण | कब उपयोग करें |
|---|---|---|
| संबंध | उपयोग केसों के बीच एक सामान्य संबंध को इंगित करता है। | जब दो या अधिक उपयोग केस ढीले संबंधित या जुड़े हों। |
| शामिल करें | यह निर्दिष्ट करता है कि एक उपयोग केस दूसरे को शामिल करता है। | जब एक उपयोग केस दूसरे के कार्यान्वयन के लिए आवश्यक हो। |
| विस्तारित करें | वैकल्पिक या शर्ती व्यवहार का प्रतिनिधित्व करता है। | जब एक उपयोग केस दूसरे की कार्यक्षमता को विस्तारित कर सकता है। |
| सामान्यीकरण | उपयोग केस के बीच विरासत को दर्शाता है। | जब एक विशिष्ट उपयोग केस एक सामान्य उपयोग केस से व्यवहार विरासत में प्राप्त करता है। |
| निर्भरता | उपयोग केस के बीच निर्भरता को दर्शाता है। | जब एक उपयोग केस दूसरे उपयोग केस पर अप्रत्यक्ष रूप से निर्भर होता है। |
सारांश:
उपयोग केस सिस्टम डिजाइन में अनिवार्य उपकरण हैं, जो उपयोगकर्ताओं द्वारा सिस्टम या एप्लिकेशन के साथ बातचीत करने के तरीके का समग्र दृष्टिकोण प्रदान करते हैं। उनकी पूरी क्षमता का लाभ उठाने के लिए, उन्हें एक साथ बांधने वाले संबंधों को समझना आवश्यक है। यह लेख उपयोग केस के बीच विभिन्न प्रकार के संबंधों का अध्ययन करता है, जैसे संबंध, शामिल करना, विस्तार और निर्भरता। अंत तक, आपको इन संबंधों के बारे में स्पष्ट समझ हो जाएगी कि ये संबंध बिना रुकावट के संचार, सहयोग और विश्वसनीय सिस्टम के निर्माण में कैसे सहायता करते हैं। चाहे आप अनुभवी सॉफ्टवेयर डेवलपर हों या क्षेत्र में नए हों, उपयोग केस संबंधों को समझना सिस्टम डिजाइन के कला को सीखने की एक आवश्यक चरण है।












