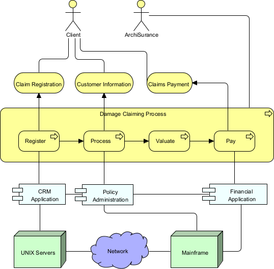
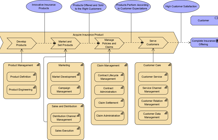
Diagrama da Cadeia de Valor: Artefatos da Fase de Visão
O que é um Diagrama da Cadeia de Valor Um diagrama da cadeia de valor é uma representação visual das diversas atividades envolvidas na produção de um produto ou serviço. Ele inclui todas as etapas,Diagrama da Cadeia de Valor: Artefatos da Fase de Visão









