परिचय
एकीकृत मॉडलिंग भाषा (UML) एक प्रणाली या सॉफ्टवेयर एप्लिकेशन के विभिन्न पहलुओं के मॉडलिंग के लिए एक शक्तिशाली सेट उपकरण प्रदान करता है। हालांकि, किस UML डायग्राम का उपयोग करना है, इसका निर्णय लेना चुनौतीपूर्ण हो सकता है, क्योंकि विभिन्न डायग्राम अलग-अलग उद्देश्यों के लिए उपयोग किए जाते हैं। इस गाइड में, हम तीन महत्वपूर्ण UML डायग्राम प्रकारों का अध्ययन करेंगे: राज्य डायग्राम, क्रमिक डायग्राम और गतिविधि डायग्राम। हम आपको यह समझने में मदद करेंगे कि प्रत्येक प्रकार का उपयोग कब और क्यों करना चाहिए, उनके विशिष्ट उपयोग मामलों और लाभों के बारे में स्पष्टता प्रदान करते हुए।
- राज्य डायग्राम एक वस्तु या प्रणाली के राज्यों और राज्य संक्रमण के मॉडलिंग पर ध्यान केंद्रित करते हैं।
- क्रमिक डायग्राम वस्तुओं या घटकों के बीच अंतरक्रियाओं और संदेश प्रवाह के मॉडलिंग पर ध्यान केंद्रित करते हैं।
- गतिविधि डायग्राम प्रणाली के भीतर कार्यप्रवाह या व्यापार प्रक्रियाओं के मॉडलिंग पर ध्यान केंद्रित करते हैं।

राज्य डायग्राम, क्रमिक डायग्राम और गतिविधि डायग्राम UML में व्यवहार डायग्राम के रूप में वर्गीकृत किए जाते हैं। UML में व्यवहार डायग्राम का उपयोग प्रणाली के गतिशील पहलुओं के मॉडलिंग और प्रस्तुतीकरण के लिए किया जाता है, जो विभिन्न घटकों, वस्तुओं या प्रक्रियाओं के समय के साथ अंतरक्रिया और व्यवहार को दर्शाते हैं। इस महत्वपूर्ण वर्गीकरण के लिए आपके ध्यान आकर्षित करने के लिए धन्यवाद।
राज्य डायग्राम:

उद्देश्य: राज्य डायग्राम एक वस्तु या प्रणाली के राज्यों, राज्य संक्रमण और उन संक्रमण को ट्रिगर करने वाली घटनाओं के संदर्भ में वस्तु या प्रणाली के गतिशील व्यवहार के मॉडलिंग के लिए उपयोग किए जाते हैं।
तत्व: राज्य, संक्रमण, घटनाएं और क्रियाएं।
उपयोग के मामले: राज्य डायग्राम जटिल राज्य मशीन वाली वस्तुओं के व्यवहार के मॉडलिंग के लिए विशेष रूप से उपयोगी होते हैं, जैसे कि विभिन्न घटनाओं के प्रति सॉफ्टवेयर घटक का व्यवहार।
क्रमिक डायग्राम:

उद्देश्य: क्रमिक डायग्राम प्रणाली में विभिन्न वस्तुओं या घटकों के बीच अंतरक्रियाओं को समय के साथ दर्शाते हैं। ये वस्तुओं के बीच आदान-प्रदान किए गए संदेशों के क्रम और शामिल वस्तुओं के जीवन रेखाओं को दर्शाते हैं।
तत्व: जीवन रेखाएं (वस्तुओं या अभिनेताओं का प्रतिनिधित्व करती हैं), संदेश, सक्रियता, और वस्तुओं के राज्य परिवर्तन।
उपयोग के मामले: क्रमिक डायग्राम का अक्सर प्रणाली के गतिशील व्यवहार के मॉडलिंग या एक विशिष्ट परिदृश्य या उपयोग के मामले में नियंत्रण के प्रवाह को निर्दिष्ट करने के लिए उपयोग किया जाता है।
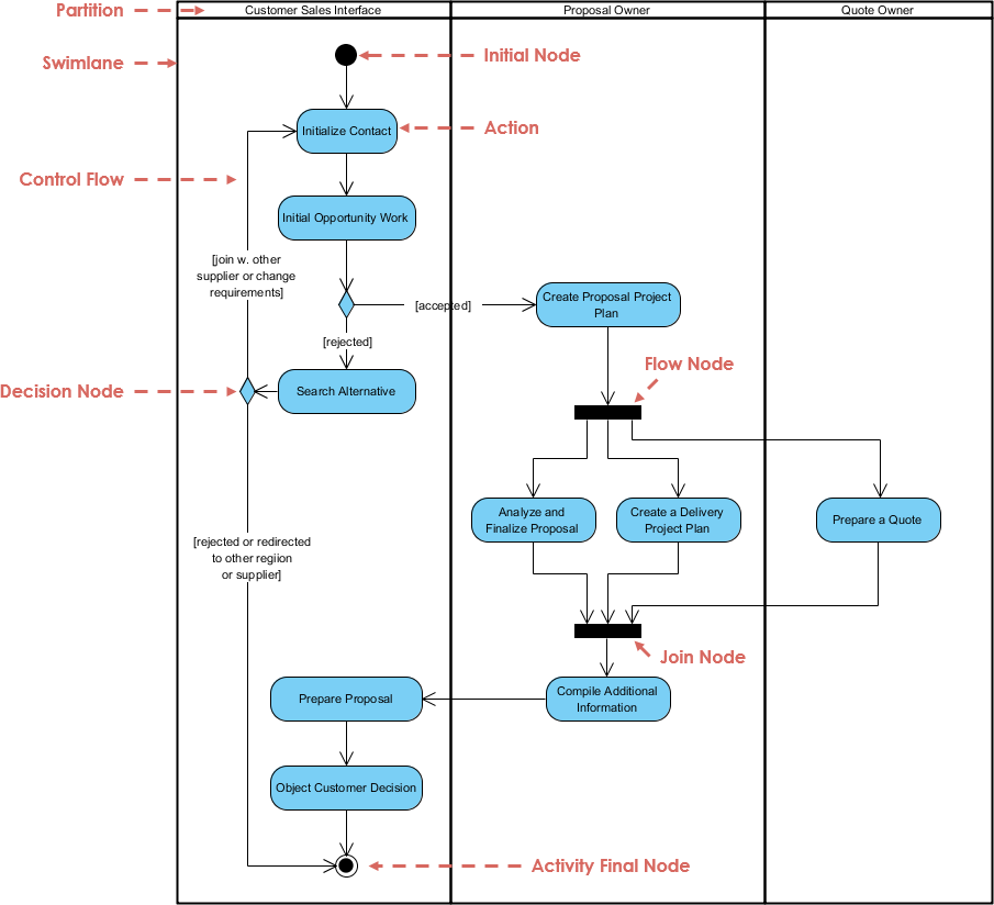
गतिविधि डायग्राम:

उद्देश्य: गतिविधि डायग्राम प्रणाली के भीतर कार्यप्रवाह या व्यापार प्रक्रियाओं के मॉडलिंग के लिए उपयोग किए जाते हैं। इनके द्वारा गतिविधियों, निर्णयों और उनके बीच संक्रमण के प्रवाह का प्रतिनिधित्व किया जाता है।
तत्व: क्रियाएं, नियंत्रण प्रवाह, निर्णय बिंदु, मर्ज बिंदु, फॉर्क और जॉइन।
उपयोग के मामले:एक्टिविटी डायग्राम का उपयोग सॉफ्टवेयर एप्लिकेशन के भीतर व्यापार प्रक्रियाओं, वर्कफ्लो सिस्टम या जटिल एल्गोरिदम के मॉडलिंग के लिए आमतौर पर किया जाता है।
उपयोग और अन्य मुख्य पहलुओं की तुलना करता है
यह तालिका UML में स्टेट डायग्राम, सीक्वेंस डायग्राम और एक्टिविटी डायग्राम के मुख्य अंतरों और उपयोग के मामलों का संक्षिप्त अवलोकन प्रदान करती है, जिससे आपको अपनी मॉडलिंग आवश्यकताओं के आधार पर प्रत्येक प्रकार के डायग्राम का उपयोग कब करना है, इसकी समझ आती है।
तालिका UML में स्टेट डायग्राम, सीक्वेंस डायग्राम और एक्टिविटी डायग्राम के उपयोग, उपयोग के मामले और अन्य मुख्य पहलुओं की तुलना करती है:
| पहलू | स्टेट डायग्राम | सीक्वेंस डायग्राम | एक्टिविटी डायग्राम |
|---|---|---|---|
| उद्देश्य | वस्तुओं या प्रणालियों के गतिशील व्यवहार, अवस्थाओं और संक्रमणों का मॉडल बनाएं। | वस्तुओं या घटकों के बीच अंतरक्रियाओं और संदेश प्रवाह का मॉडल बनाएं। | प्रणाली के भीतर वर्कफ्लो, प्रक्रियाओं और गतिविधियों का मॉडल बनाएं। |
| तत्व | अवस्थाएँ, संक्रमण, घटनाएँ, क्रियाएँ। | जीवन रेखाएँ, संदेश, सक्रियता, वस्तुओं के अवस्था परिवर्तन। | क्रियाएँ, नियंत्रण प्रवाह, निर्णय बिंदु, मर्ज बिंदु, फॉर्क, जॉइन। |
| फोकस | अवस्थाएँ और अवस्था संक्रमण। | अंतरक्रियाएँ और संदेश अनुक्रम। | वर्कफ्लो, प्रक्रिया प्रवाह और गतिविधियाँ। |
| उपयोग के मामले | – जटिल अवस्था मशीनों का मॉडलिंग। | – एक परिदृश्य में गतिशील अंतरक्रियाओं का वर्णन। | – व्यापार प्रक्रियाओं का मॉडलिंग। – प्रणाली के भीतर वर्कफ्लो का प्रतिनिधित्व। – एल्गोरिदमिक प्रक्रियाओं को दिखाना। |
| प्रमुख प्रतीक | गोले (अवस्थाएँ), तीर (संक्रमण), आयताकार (क्रियाएँ)। | जीवन रेखाएँ (उर्ध्वाधर बार), तीर (संदेश), बॉक्स (वस्तुओं के जीवनकाल)। | गोलाकार आयताकार (क्रियाएँ), हीरे (निर्णय बिंदु), रेखाएँ (नियंत्रण प्रवाह)। |
| समय पहलू | अवस्था संक्रमणों और घटनाओं के माध्यम से समय के प्रगति का प्रतिनिधित्व करता है। | अंतरक्रियाओं के कालक्रमिक क्रम का प्रतिनिधित्व करता है। | गतिविधियों और निर्णयों के माध्यम से नियंत्रण के प्रवाह का प्रतिनिधित्व करता है। |
| समकालिकता | समानांतर अवस्थाओं के माध्यम से समकालिकता का सीमित प्रतिनिधित्व। | समानांतर जीवन रेखाओं के माध्यम से समकालिक अंतरक्रियाओं का प्रतिनिधित्व कर सकता है। | समानांतर गतिविधियों और फॉर्क/जॉइन्स के माध्यम से समकालिकता को आसानी से प्रतिनिधित्व करता है। |
| जटिलता का प्रबंधन | जटिल अवस्था व्यवहार और संक्रमणों के मॉडलिंग के लिए उपयुक्त। | जटिल अंतरक्रियाओं और संदेश प्रवाह को कैप्चर करने के लिए आदर्श। | जटिल वर्कफ्लो और प्रक्रियाओं के मॉडलिंग के लिए उपयुक्त। |
| अंतरक्रिया | घटनाओं और अवस्था परिवर्तनों के प्रति प्रतिक्रिया पर ध्यान केंद्रित करता है। | संदेशों के साथ वस्तुओं के बीच अंतरक्रियाओं का चित्रण करता है। | गतिविधियों के भीतर नियंत्रण के प्रवाह और निर्णयों का चित्रण करता है। |
| प्रतीक व्याख्या स्पष्टता | अवस्थाओं और अवस्था संक्रमणों का स्पष्ट प्रतिनिधित्व। | संदेश प्रवाह और अंतरक्रिया क्रम को समझना आसान है। | वर्कफ्लो और निर्णय बिंदुओं के दृश्य रूप से प्रतिनिधित्व के लिए उपयुक्त। |
| उपकरण उपयोग | सॉफ्टवेयर डिजाइन में अक्सर उपयोग किया जाता है, विशेष रूप से रियल-टाइम सिस्टम के लिए। | प्रणाली डिजाइन, सॉफ्टवेयर आर्किटेक्चर और परिदृश्य विश्लेषण के लिए आमतौर पर उपयोग किया जाता है। | व्यापार प्रक्रिया मॉडलिंग और एल्गोरिदम डिजाइन में व्यापक रूप से उपयोग किया जाता है। |
| उदाहरण | – ट्रैफिक लाइट के व्यवहार का मॉडलिंग। – दरवाजे की अवस्थाओं का प्रतिनिधित्व (खुला, बंद, ताला लगा हुआ)। | – ऑनलाइन शॉपिंग सिस्टम में उपयोगकर्ता अंतरक्रियाओं के प्रवाह का वर्णन। – सॉफ्टवेयर घटक में मेथड कॉल के क्रम को दिखाना। | – ऑर्डर प्रोसेसिंग सिस्टम में चरणों का मॉडलिंग। – अनुमोदन प्रक्रिया के वर्कफ्लो का प्रतिनिधित्व। |
यह तालिका UML में स्टेट डायग्राम, सीक्वेंस डायग्राम और एक्टिविटी डायग्राम के मुख्य अंतरों और उपयोग के मामलों का संक्षिप्त अवलोकन प्रदान करती है, आपको अपनी मॉडलिंग आवश्यकताओं के आधार पर प्रत्येक प्रकार के डायग्राम का उपयोग कब करना है, इसके बारे में समझने में मदद करती है।
किसका उपयोग कब करें?
UML में स्टेट डायग्राम, सीक्वेंस डायग्राम या एक्टिविटी डायग्राम का उपयोग कब करना है, इसके बारे में जानने के लिए विशिष्ट मॉडलिंग आवश्यकताओं और उन पहलुओं पर निर्भर करता है जिन्हें आप पकड़ना चाहते हैं जो एक प्रणाली में हैं। यहां प्रत्येक प्रकार के डायग्राम का उपयोग कब करना है, इसके लिए कुछ दिशानिर्देश दिए गए हैं:
- राज्य आरेख:
- कब उपयोग करें:
- राज्य आरेख का उपयोग करें जब आप वस्तुओं या प्रणालियों के व्यवहार को राज्यों और राज्य संक्रमण के संदर्भ में मॉडल और प्रस्तुत करने की आवश्यकता हो।
- वे विशेष रूप से उन प्रणालियों के लिए उपयोगी हैं जिनमें जटिल राज्य मशीन होते हैं, जहां वस्तु का व्यवहार उसकी वर्तमान स्थिति पर निर्भर करता है।
- जब आप किसी वस्तु के विभिन्न घटनाओं के प्रति प्रतिक्रिया और विभिन्न राज्यों के बीच संक्रमण को दर्शाना चाहते हैं।
- उदाहरण:
- ट्रैफिक लाइट के व्यवहार का मॉडलिंग (राज्य: लाल, पीला, हरा)।
- दरवाजे की स्थितियों का प्रतिनिधित्व (खुला, बंद, ताला लगा हुआ)।
- कब उपयोग करें:
- अनुक्रम आरेख:
- कब उपयोग करें:
- अनुक्रम आरेख का उपयोग करें जब आप किसी प्रणाली में विभिन्न वस्तुओं या घटकों के बीच अंतरक्रिया और संदेश प्रवाह को दर्शाना चाहते हैं।
- जब आप किसी विशिष्ट परिदृश्य या उपयोग केस में विधि कॉल, संदेश और प्रतिक्रियाओं के क्रमिक क्रम को दिखाने की आवश्यकता हो।
- अंतरक्रिया के दृष्टिकोण से प्रणाली के गतिशील व्यवहार के मॉडलिंग के लिए आदर्श।
- उदाहरण:
- ऑनलाइन शॉपिंग प्रणाली में उपयोगकर्ता अंतरक्रियाओं के प्रवाह का वर्णन।
- विभिन्न सॉफ्टवेयर घटकों के बीच विधि कॉल के क्रम को दिखाना।
- कब उपयोग करें:
- गतिविधि आरेख:
- कब उपयोग करें:
- गतिविधि आरेख का उपयोग करें जब आप प्रणाली के भीतर कार्यप्रवाह, प्रक्रियाओं या गतिविधियों का मॉडलिंग करने की आवश्यकता हो।
- जब आप जटिल प्रक्रिया या एल्गोरिदम में नियंत्रण के प्रवाह, निर्णय बिंदुओं और क्रियाओं के क्रम का प्रतिनिधित्व करना चाहते हैं।
- व्यापार प्रक्रिया मॉडलिंग, कार्यप्रवाह मॉडलिंग और एल्गोरिदम डिज़ाइन के लिए उपयुक्त।
- उदाहरण:
- आर्डर प्रोसेसिंग सिस्टम के चरणों का मॉडलिंग (उदाहरण के लिए, आर्डर सत्यापन, भुगतान प्रोसेसिंग).
- अनुमोदन प्रक्रिया के वर्कफ्लो का प्रतिनिधित्व करना (उदाहरण के लिए, छुट्टी अनुमोदन).
- कब उपयोग करें:
अपने UML मॉडलिंग प्रयासों में किस डायग्राम प्रकार का उपयोग करना है, इसके निर्णय लेते समय विशिष्ट मॉडलिंग लक्ष्यों और आवश्यक विस्तार को ध्यान में रखें।
सारांश
UML डायग्राम सॉफ्टवेयर डिजाइन, सिस्टम विश्लेषण और प्रक्रिया मॉडलिंग में एक महत्वपूर्ण भूमिका निभाते हैं। तीन मुख्य UML डायग्राम प्रकारों के उपयोग के समय के बारे में एक संक्षिप्त सारांश यहां दिया गया है:
- स्टेट डायग्राम:जब आप वस्तुओं या सिस्टम के राज्यों और राज्य संक्रमण के संदर्भ में उनके गतिशील व्यवहार का मॉडलिंग और प्रतिनिधित्व करना चाहते हैं, तो स्टेट डायग्राम का चयन करें। जब जटिल राज्य मशीन वस्तु के व्यवहार को नियंत्रित करती हैं, तो वे विभिन्न घटनाओं के प्रति प्रतिक्रियाशील बनाते हैं, इसलिए उनकी विशेषता होती है।
- अनुक्रम डायग्राम:जब आप एक सिस्टम में विभिन्न वस्तुओं या घटकों के बीच अंतरक्रिया और संदेश प्रवाह को दर्शाना चाहते हैं, तो अनुक्रम डायग्राम का चयन करें। वे विशिष्ट परिदृश्यों या उपयोग केस में विधि कॉल, संदेश और प्रतिक्रियाओं के क्रमिक क्रम को समझाने के लिए आदर्श हैं।
- गतिविधि डायग्राम:जब आप एक सिस्टम के भीतर वर्कफ्लो, प्रक्रियाओं या गतिविधियों का मॉडलिंग करना चाहते हैं, तो गतिविधि डायग्राम का उपयोग करें। ये डायग्राम जटिल प्रक्रियाओं में नियंत्रण के प्रवाह, निर्णय बिंदुओं और क्रियाओं के क्रम को दृश्य रूप से दर्शाने के लिए उपयुक्त हैं, जिससे व्यावसायिक प्रक्रिया मॉडलिंग और एल्गोरिदम डिजाइन में अत्यंत महत्वपूर्ण बन जाते हैं।
स्टेट डायग्राम, अनुक्रम डायग्राम और गतिविधि डायग्राम के विशिष्ट उद्देश्यों और ताकत को समझकर आप अपने मॉडलिंग आवश्यकताओं के लिए कौन सा UML डायग्राम प्रकार सबसे उपयुक्त है, इसके बारे में सूचित निर्णय ले सकते हैं, जिससे आपके सॉफ्टवेयर विकास या सिस्टम डिजाइन परियोजनाओं की स्पष्टता और दक्षता में अंततः सुधार होता है।












