價值鏈圖:願景階段的成果
什麼是價值鏈圖 價值鏈圖是一種視覺化呈現產品或服務生產過程中各項活動的價值鏈圖:願景階段的成果
什麼是價值鏈圖 價值鏈圖是一種視覺化呈現產品或服務生產過程中各項活動的價值鏈圖:願景階段的成果
ArchiMate 對 TOGAF ADM 的支援 ArchiMate以 ArchiMate 增強 TOGAF ADM:一種敏捷的視覺化建模方法(第一部分)
在 TOGAF ADM 中,第一階段的第一個實體是原則視角。然而,Ar動機視角:初步階段的實體
利益相關者分析是一項重要的工具,企業利用它來識別並優先處理專案或計畫中利益相關者地圖分析:願景階段的產出物
解決方案概念圖是舊版 TOGAF ADM 中推薦的圖示類型,用於提供解解決方案概念圖:視野階段的成果
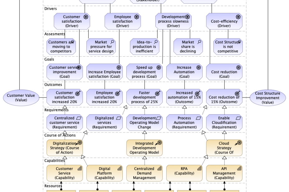
在快速變化的商業環境中,擁有穩固的商業模式對於長期成功至關重要。商業模商業模式圖:願景階段的產出物
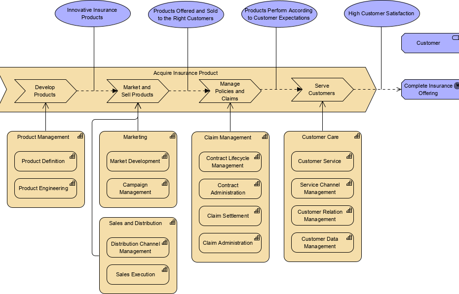
在 TOGAF(開放集團架構框架)中,能力地圖是一種用於組織和分類組織能力地圖:願景階段的成果
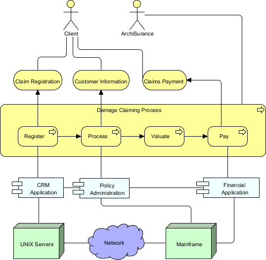
價值流圖(VSM)是一種視覺化工具,用於分析和改善將產品或服務交付給客價值流圖:願景階段的產物
組織/參與者目錄是 TOGAF 架構開發方法(ADM)中的一個關鍵組成組織/參與者目錄:商業架構的成果(階段 B)
在當今的數位時代,保護敏感資訊是組織的首要任務。由於企業內部存在多個應角色目錄:業務架構的成果物(階段 B)