AI PERT 圖表生成器:透過 Visual Paradigm 解鎖更智慧的專案規劃
建立 PERT 圖表可能令人感到壓力。你面臨數十項任務、複雜的依賴關係AI PERT 圖表生成器:透過 Visual Paradigm 解鎖更智慧的專案規劃
建立 PERT 圖表可能令人感到壓力。你面臨數十項任務、複雜的依賴關係AI PERT 圖表生成器:透過 Visual Paradigm 解鎖更智慧的專案規劃
What are the five stages of project management? The project management process is usually broken down into phases according to its life cycle, starting from Project Initiation and ending in Project Closure. In this project management guide, we will take a closer look at these five phases.
專案管理是一門平衡與組織專案各個面向的藝術。專案管理知識體系(PMBOK)是由專案管理學會(PMI)所開發的標準架構,概述了專案管理的最佳實務。PMBOK為專案經理提供清晰的了解,明確指出需要做什麼、何時需要完成,以及如何完成,以確保專案的成功。
業務規則是任何成功組織的基石,為決策和運營流程提供基礎。作為一名業務分析師,擁有一個能夠幫助您有效管理並實施這些規則的工具至關重要。這正是 Visual Paradigm 的用武之地。在本文中,我們將探討如何使用 Visual Paradigm 來管理業務規則,並優化您組織的流程。
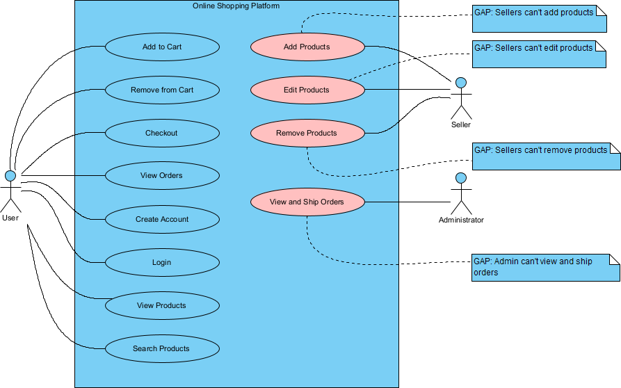
引言 在當今數位時代,擁有高效的線上購物平台可能是任何企業成長與成功的透過用例建模最大化專案成功:逐步指南(含專案提案與範例)
在敏捷專案管理的世界中,可行性研究是專案成功至關重要的一步。敏捷方法強評估可行性:利用文件範本為您的下一個敏捷專案取得使用者批准的策略
敏捷方法近年來獲得廣泛歡迎,因其能快速交付產品並適應變化的需求。然而,透過敏捷專案的「進/不進」檢查清單做出明智決策:一種評分方法
隨著行動科技的興起,咖啡店現在正利用行動應用程式來提升顧客體驗。透過讓敏捷開發:捕捉需求並優先處理使用者故事以取得成功
MoSCoW方法是一種用於專案管理、軟體開發和業務分析的優先排序技術。使用MoSCoW方法優先處理需求:敏捷專案指南
什麼是敏捷? 敏捷方法論是一種專案管理方法,強調靈活性、合作與增量式開敏捷方法論:擁抱靈活性、合作與持續改進,以實現有效的專案管理