可視化系統行為:使用範例的狀態圖實用指南
狀態圖,也稱為狀態機或有限狀態機,是系統或流程隨時間變化行為的視覺化表可視化系統行為:使用範例的狀態圖實用指南
狀態圖,也稱為狀態機或有限狀態機,是系統或流程隨時間變化行為的視覺化表可視化系統行為:使用範例的狀態圖實用指南
狀態圖與活動圖 狀態圖和活動圖是軟體開發中用於建模複雜系統的兩種常見工狀態圖與活動圖:軟體開發中建模工具的比較
什麼是狀態圖 狀態圖,也稱為狀態機圖,是軟件工程中廣泛使用的視覺化建模狀態圖入門:軟件工程的全面指南
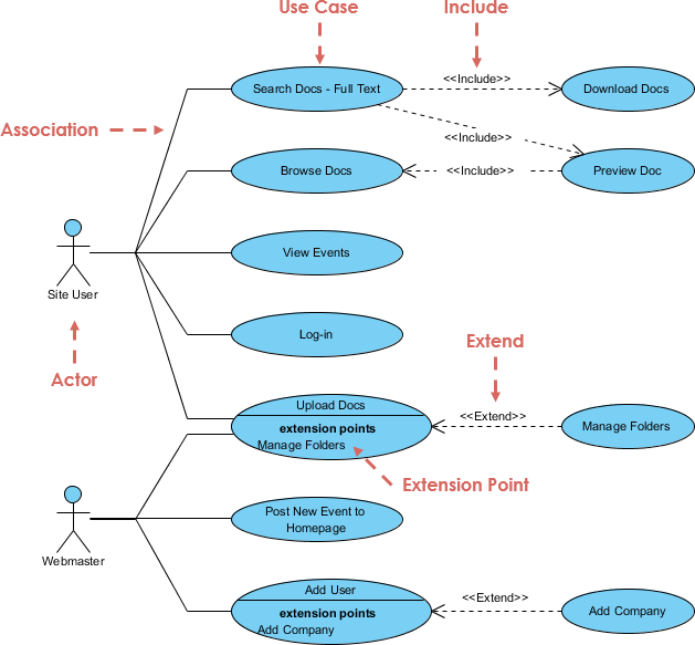
什麼是使用案例建模? 這是一種在軟體開發和系統工程中使用的技術,用於描使用案例建模的全面指南
什麼是嵌入式系統? 嵌入式系統是一種專門設計用於在更大系統或產品中執行使用部署圖和UML特徵來建模嵌入式系統
UML部署圖:建模分散式系統架構 UML部署圖是統一模型語言(UML)使用部署圖對分散式系統進行建模
引言 在軟體工程與系統設計領域,建立全面且結構良好的架構對於建構複雜系使用UML建模系統架構中的4 + 1視圖
組件圖和部署圖是統一建模語言(UML)中用於模擬軟體系統不同方面的兩種UML 中的組件圖與部署圖
區分UML中的模型、圖表與視圖 在UML(統一建模語言)中,“圖表”、解密UML:軟體設計中的模型、圖表與視圖