UML 套件圖:揭示架構
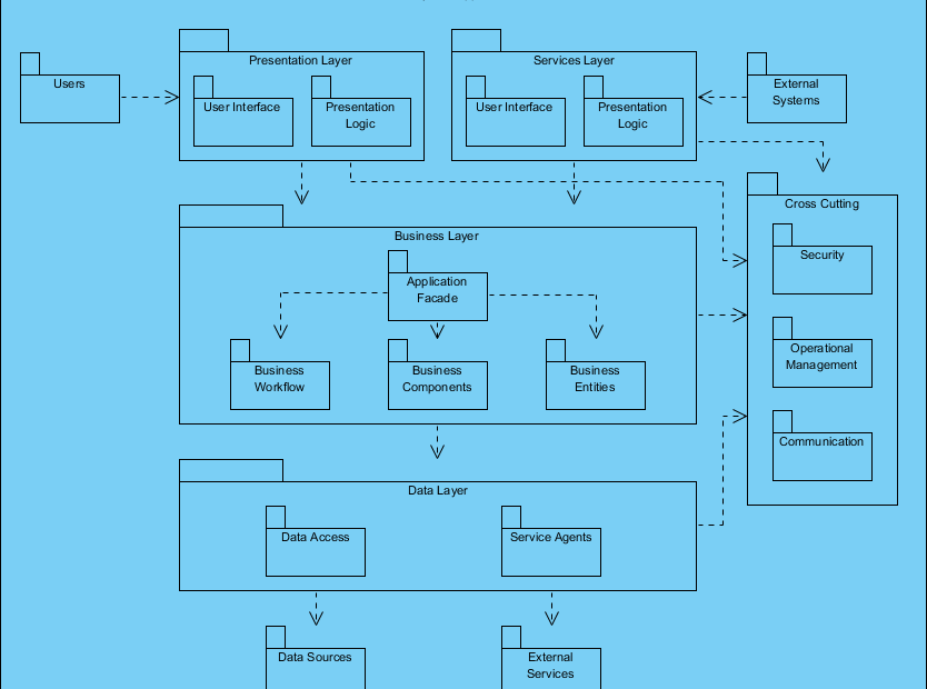
在軟體開發與系統設計領域,理解並視覺化專案的架構至關重要。這正是統一模UML 套件圖:揭示架構
在軟體開發與系統設計領域,理解並視覺化專案的架構至關重要。這正是統一模UML 套件圖:揭示架構
介紹 統一建模語言(UML)是一種強大的工具,可用於視覺化和記錄軟體系理解UML中的活動圖:全面指南
簡介 統一塑模語言(UML)提供了一個強大的框架,用於視覺化與設計軟體UML 中的類圖與物件圖
統一建模語言(UML)是軟件工程師和設計師用來視覺化、文檔化和溝通軟體理解 UML 中的輪廓圖:全面指南
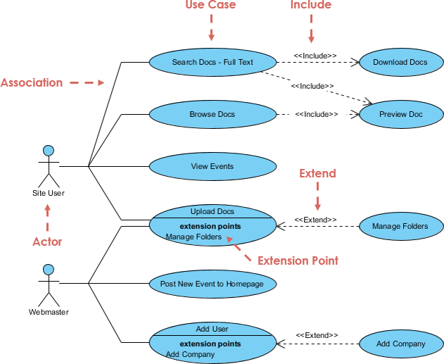
引言: 在系統設計與軟體開發領域,制定一份全面的藍圖對於確保複雜應用程用例關係類型:有效系統設計的全面指南
什麼是狀態圖? 狀態圖是物件或系統可能處於的各種狀態及其在事件或條件觸掌握UML中的狀態圖:全面指南
引言 在軟體工程與系統設計領域,有效溝通與視覺化系統行為至關重要。這正比較軟體工程中的狀態圖與活動圖:選擇合適的建模工具
引言 在軟體開發領域中,從概念到完整功能應用程式的旅程是一個複雜且多面探索軟體開發之旅:使用UML圖示設計線上購物系統的案例研究