最佳AI ArchiMate圖示生成器:Visual Paradigm的完整生態系統
建立ArchiMate圖示可能令人感到壓力。您需要準確地捕捉複雜的企業最佳AI ArchiMate圖示生成器:Visual Paradigm的完整生態系統
建立ArchiMate圖示可能令人感到壓力。您需要準確地捕捉複雜的企業最佳AI ArchiMate圖示生成器:Visual Paradigm的完整生態系統
在特定視角中創建 ArchiMate 圖示可能令人感到壓力。您需要選擇AI ArchiMate 圖示生成器:使用 Visual Paradigm 在特定視角中創建 ArchiMate 圖示
在規劃企業參與者之間的複雜互動時感到困擾嗎?BPMN 對話圖可幫助您以AI對話圖生成器:使用 Visual Paradigm 創建 BPMN 對話圖
建立決策表可能令人感到壓力。您面臨著複雜的商業規則、多個條件以及需要完AI 決策表生成器:透過 Visual Paradigm 解鎖更智慧的商業規則
建立清晰的流程概覽圖不該佔掉你整個下午。你很清楚這個流程:收集需求、繪AI流程概覽圖生成器:透過 Visual Paradigm 解鎖輕鬆的視覺化建模
建立事件驅動流程鏈(EPC)圖表可能令人感到壓力。您描述複雜的業務流程AI EPC 圖表生成器:透過 Visual Paradigm 解鎖輕鬆的事件驅動流程鏈建模
建立 設計圖在 UML 中建立設計圖可能會讓人感到煩瑣。您需要定義自訂AI 設計圖生成器:Visual Paradigm 的完整解決方案
建立 PERT 圖表可能令人感到壓力。你面臨數十項任務、複雜的依賴關係AI PERT 圖表生成器:透過 Visual Paradigm 解鎖更智慧的專案規劃
建立流程圖可能令人感到乏味。你盯著一張空白頁面,拖曳圖形、調整箭頭,希AI流程圖生成器:如何讓Visual Paradigm為您的工作流程圖提供動力
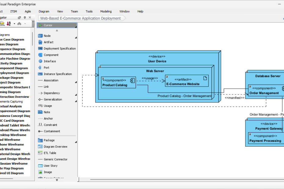
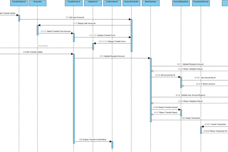
類圖是面向對象程式設計的關鍵組成部分,有助於開發人員視覺化其軟體的結構從用例到MVC框架:面向對象系統開發指南